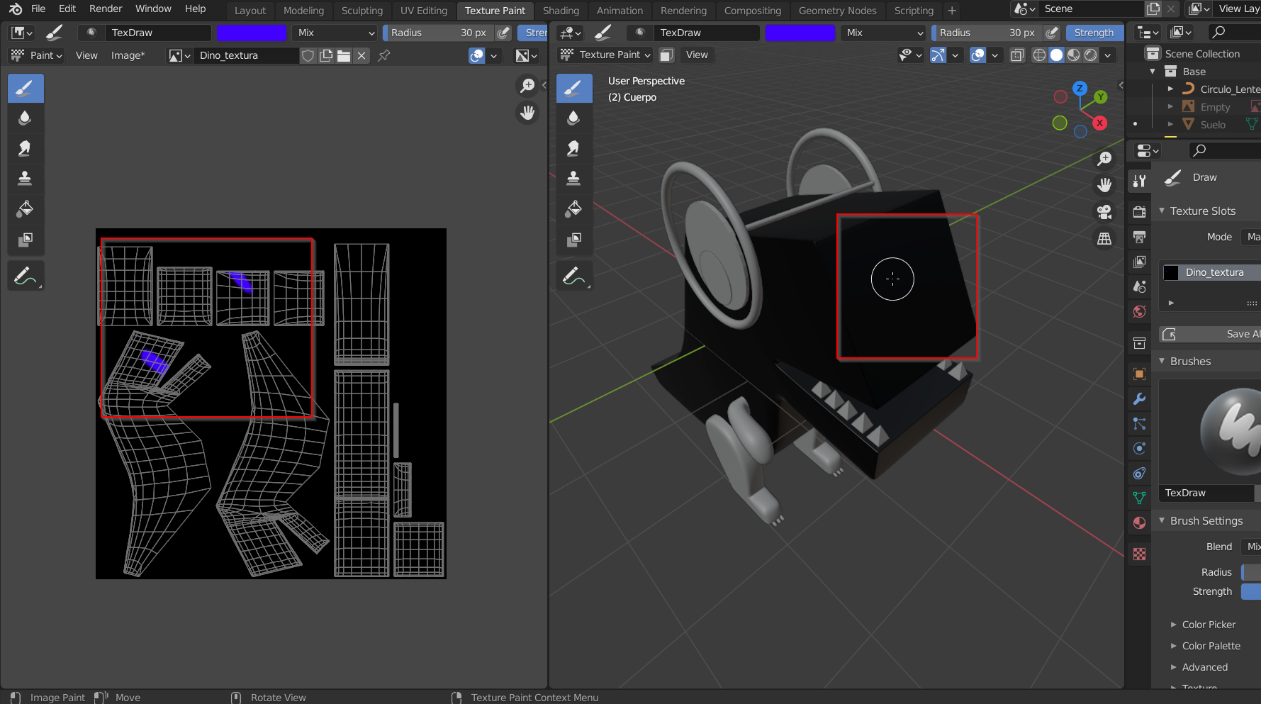
Hola, estoy intentando pintar sobre la vista 3d el objeto, pero al pasar el pincel pinta en otro lado. Como muestra la imagen. ¿Alguien sabe como solucionarlo?
Sobre el UV no tengo problemas, el inconveniente es, por ejemplo al pintar donde esta el cuadrado rojo (derecha) me pinta en otro lado del cuerpo del personaje. Es decir, no pinta en el lugar correcto al momento de pasar el pincel en la vista 3d.
-- IMÁGENES ADJUNTAS --

 
  
         
     
   
			
 No puedo pintar de forma correcta en Texture Paint
 No puedo pintar de forma correcta en Texture Paint 
					
					 No puedo pintar de forma correcta en Texture Paint
 No puedo pintar de forma correcta en Texture Paint
		 
				
				
				
					 Citar
  Citar 
						
					 
	 
	