-
Deformar en cono una forma compleja en Blender
Hola gente, aquí de nuevo con algo a resolver que no vengo encontrando la herramienta adecuada.
He importado en Blender una malla que me faltaría deformar un poco en su parte inferior para que siga la forma del objeto al cual lo voy a fusionar.
Si fuera un forma simple, con pocos vértices, solo bastaría con hacer un Size de la base sobre el eje X y problema resuelto. Pero al ser una malla más compleja ya se me complica todo.

Supongo que alguno de los modificadores permite hacer eso de aplicar una deformación cónica pero he estado probando y revisado tutoriales y no lo consigo.
¿Qué me recomiendan?
-
Usuario Legendario
Te diría que con un Lattice, pero con tantos vértices como debe de tener eso, no creo que quedara bien, a parte que te costaría un montón seleccionarlos.
Lo único que creo que funcionaría es con el modo escultura y arrastrar desde una de las esquinas con GRAB o con ELASTIC DEFORM.
Y cambiando alguno de los montones que tiene de valores. 
-
Agradecimientos - 1 Gracias
-
Hay varias formas de hacerlo:
Por un lado con el lattice como dice Solimán, creas un lattice rectangular con pocos puntos en sentido vertical y escalas proporcionalmente. Ahora vas a tener el problema de recortar el objeto para incrustar el relieve, que tendrás que hacer booleana o algo similar y luego soldar los bordes de ambas mallas.




Por otro lado si tienes un alpha (pincel / imagen de desplazamiento), puedes hacerlo en el modo Sculpt ajustando intensidad y quitándolo el FallOff al alpha. En este caso el relieve se adapta al objeto, al ser rectangular puede que necesites modificar la imagen para que sea más estrecha en la parte inferior.

Para que no te recorte la imagen con forma circular que es el valor por defecto puedes jugar con la escala de la imagen, de este modo queda dentro de lo que sería el círculo y sería con la forma de la imagen.
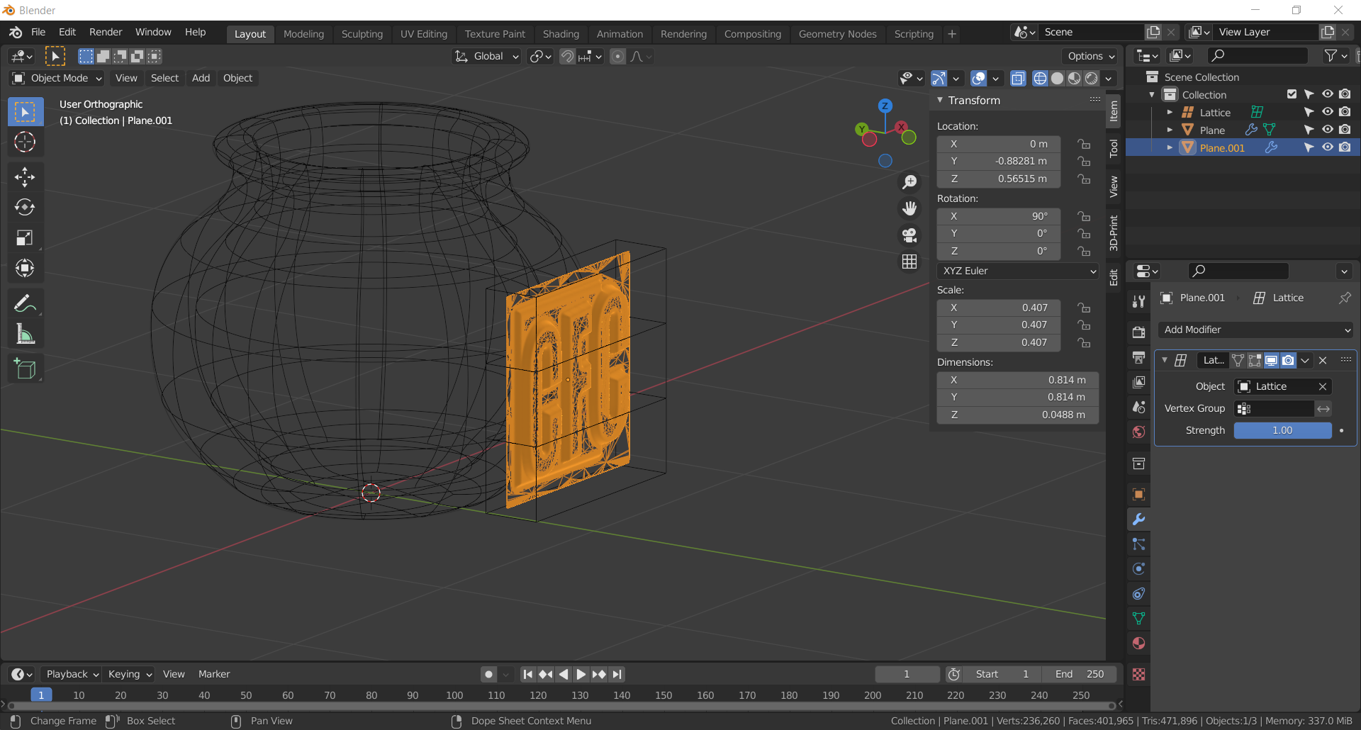
Hay también un modificador llamado Surface Deform el cual te permite con una malla base a modo lattice (el plano en distinto color, ojo está subdividido en 100 o 200 caras), unirse al objeto y luego aplicas un Shrinkwrap con modo normal al jarrón para deformar el objeto.


Fíjate que ambos objetos tienen modificadores, no solo uno. Además debe ser en ese orden, una vez que le das a Bind (el botón que pone Unbind). Ya no puedes modificar, tienes que hacer Unbind y otra vez Bind para que funcione con la nueva geometría.
Edito: Bueno en esta última edición ya te pongo ejemplos en imagen, en el tercer método me había equivocado es el Surface Deform no el Mesh Deform, pero si no lo has leído antes ya está corregido.
Un saludo.
Última edición por CadForCam; 13-08-2021 a las 12:07
Apasionado del diseño 3d, la fabricación de objetos 3d y la tecnología.
Encuentra más acerca de mi aquí*:
https://cadforcam.com
-
Agradecimientos - 1 Gracias
-
Usuario Legendario
Es que no estoy muy seguro, pero creo que lo que quiere es ajustar el marco con el grabado a la curva del jarrón.
Si no es eso dilo, pues yo he calculado lo de mover solo lo del recuadro. 
Si es solo deformar todo el jarrón, con escala (S) y el "Proportional Editing" activado, creo que se podría hacer.
-

Iniciado por
Soliman
Es que no estoy muy seguro, pero creo que lo que quiere es ajustar el marco con el grabado a la curva del jarrón.
Si no es eso dilo, pues yo he calculado lo de mover solo lo del recuadro.
Si es solo deformar todo el jarrón, con escala (S) y el "Proportional Editing" activado, creo que se podría hacer.
Puedes hacer lo mismo pero incluyendo el recuadro. ¿no?
Si pero con el lattice lo haces más rápido que con Proportional, además de que puedes poner 3 divisiones para editar y luego las aumentas para suavizar, esto es si quieres hacer más pequeña la parte inferior (escalar sólo lo que marca en la captura).
También se puede hacer combinación de lattice y luego el Surface Deform. O incluso puedes usar el Adobe Photoshop o Gimp para modificar un alpha para hacerlo trapezoidal en lugar de rectangular. Hay muchas posibilidades o al menos ese parece desde mi punto de vista.
Un posible defecto de escalar con el lattice, ahora que me fijo, es que vas a escalar la moldura que tienes en el marco, con lo cual ya no sería igual en la parte de arriba que en la de abajo. Pero eso a lo mejor no importa y si no varía mucho se sigue viendo bien.
Apasionado del diseño 3d, la fabricación de objetos 3d y la tecnología.
Encuentra más acerca de mi aquí*:
https://cadforcam.com
-
Usuario Legendario
¿Puedes dar más datos ?
¿De como lo has empezado, modelado, o si es un modelo ya finalizado? ¿O se puede empezar de cero?
¿Si es para un render o para una impresión 3D?
Si fuera para render, se podrían trabajar los materiales de Normalmap, Bump, etc.
-
Hola chicos muchas gracias ante todo!
He estado ocupado con otros trabajos así que aun no lo he probado pero buenos datos me dieron! Ya veremos que logro hacer y les voy comentando. 
Respondo las dudas sobre lo que estoy haciendo, es para impresión 3D, me encargaron replicar un trofeo. La imagen que he publicado es un ejemplo simplificado, pero lo que debo hacer es justamente eso. Un booleano que fusione un STL curvo que obtuve haciendo tres litografías de imágenes que deben estar grabadas alrededor de la parte central.
El problema con que me topé es que el trofeo no es cilíndrico parejo sino que, la parte donde va el grabado, tiene los Loops superiores más grandes que los inferiores por lo que debo deformar el objeto a incrustar. Tal cual me estuvieron diciendo supongo que lo iré logrando.

Iniciado por
CadForCam
Fíjate que ambos objetos tienen modificadores, no solo uno. Además debe ser en ese orden, una vez que le das a Bind (el botón que pone Unbind).
Ahí tengo un problema grave. Cada vez que presiono Bind se cierra Blender. Probé varias veces y con distintas partes, reinicie la PC y nada. Tengo una Mac así que llegado al caso de ser vital hacer esto lo llevo a la otra máquina. Aunque Blender también tiene sus problemillas en MacOS, por eso lo uso más en PC, además que me resulta más cómodo, preferencia personal. 

Iniciado por
Soliman
Es que no estoy muy seguro, pero creo que lo que quiere es ajustar el marco con el grabado a la curva del jarrón.
Si no es eso dilo, pues yo he calculado lo de mover solo lo del recuadro.
Así es pero no solo el marco, también el resto. De hecho, el marco es prescindible si logro poner bien el grabado y tengo que sacrificar el marco lo vuelvo a crear luego usando un knife y extruyendo o algo así, se me ocurre.

Iniciado por
CadForCam
O incluso puedes usar el
Adobe Photoshop o Gimp para modificar un alpha para hacerlo trapezoidal en lugar de rectangular
Es buena idea realmente. Mi mujer me había sugerido darle forma en perspectiva con Adobe Photoshop antes de importar la imagen para hacerla 3D. Pero no le di importancia por el marco y me enfoqué en deformar el modelo. Pero ahora que me lo sugieres, debo escucharla más,
podría hacer eso y después eliminar los rincones que sobresalen luego de fusionar, para que solo quede en relieve el grabado.

Iniciado por
CadForCam
Un posible defecto de escalar con el lattice, ahora que me fijo, es que vas a escalar la moldura que tienes en el marco, con lo cual ya no sería igual en la parte de arriba que en la de abajo. Pero eso a lo mejor no importa y si no varía mucho se sigue viendo bien.
No creo que sea un gran problema, se verá bien. Eso será lo próximo que intentaré.

Iniciado por
Soliman
¿Puedes dar más datos?
¿De como lo has empezado, modelado, o si es un modelo ya finalizado? ¿O se puede empezar de cero?
¿Si es para un render o para una impresión 3D?
Lo he empezado a modelar desde cero, desde un cilindro.
Es para imprimir. No se puede empezar de cero, ni veo necesidad de hacerlo en este caso, llevo 2 semanas trabajando en esto y no es opción tirarlas a la basura. 
Sobre todo porque me queda menos de una semana para entregarlo y aun debo imprimir, lijar, pintar, pulir y aplicar laca.
Quedó bastante bien pero me gustaría hacerle estos detalles que tiene el original, si es que lo logro.
Muchas gracias nuevamente por los consejos, ya les comentaré como va el avance. Saludos.
-
Usuario Legendario
-
Agradecimientos - 1 Gracias
-
Lo del Bind fallando es una pena, pero bueno hay que acostumbrarse a buscar alternativas no conozco ningún programa que no falle. Puede ser que tengas mucha geometría y te quedes sin memoria o algo así. Tienes la opción de ajustar la precisión del operador o de reducir la malla con decimate, comprueba que las normales vayan en la misma dirección también.
Lo de hacer un Boolean, es más complicado que el vídeo de Solimán o que usar la imagen en modo Sculpt. Para ambos necesitas un mapa de desplazamiento/brush para poner el relieve.
Si no dispones de mapa de desplazamiento, y ya tienes la malla con el relieve, pues puedes usar el lattice o el Surface Deform y luego recortar el jarrón con booleana o seleccionando las caras a mano. La idea es quitar del jarrón la parte del relieve y luego hacer bridge de los dos bordes. Bien de forma automática o manual si no te funciona el automático. Este segundo método es más complicado y tiene más trabajo.
Bueno creo que ya tienes varios métodos y mucha información de cómo hacerlo, el resto depende del trabajo y tiempo que le puedas poner.
Un saludo.
Apasionado del diseño 3d, la fabricación de objetos 3d y la tecnología.
Encuentra más acerca de mi aquí*:
https://cadforcam.com
-
Agradecimientos - 1 Gracias
-
Bueno chicos gracias a sus recomendaciones lo he podido lograr y estoy bastante conforme con el resultado. He combinado la técnica del lattice, mil gracias Solimán por haberte tomado el trabajo de armar el video, realmente ayudó muchísimo. Y gracias también al esculpido como mencionó CadForCam, también esculpiendo logré aplanar picos que estaban demasiado sobresalidos en los relieves.
Me ha faltado tiempo para hacer más grabados ya que el original tiene millones de detalles. Pero para una impresión 3D que debía sacar en dos semanas trabajando en mi tiempo libre y con mi poca experiencia en modelado está más que bien así.
Les dejo unas fotografías y una vez más mil gracias por la ayuda.
-
Agradecimientos - 1 Gracias