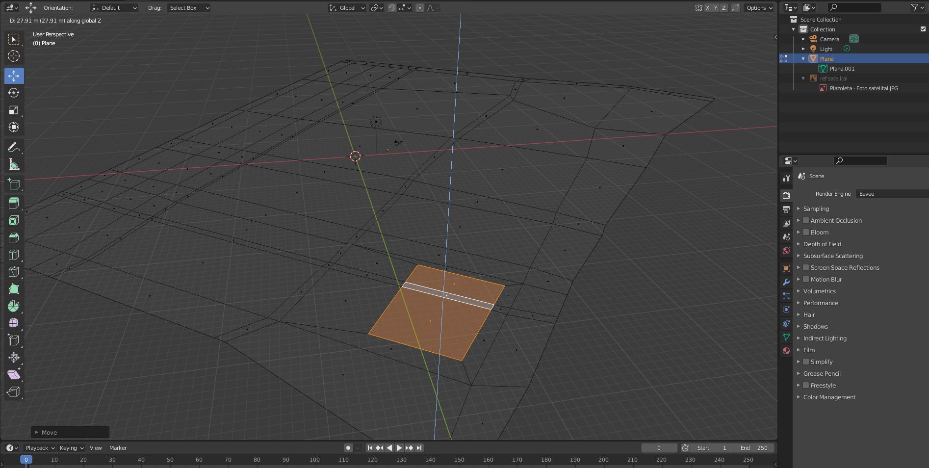
Hola, tengo un problema, resulta que cuando intento desplazar los vértices, ejes o caras en el eje Z no ocurre nada.
No sé que pudo pasar, si en algún momento seleccioné o activé algo que no debía.
Empecé desde un plano y fui haciendo cortes y demás para tener la base deseada, ahora que intento agregar las alturas deseadas no me deja mover nada en el eje Z, los demás ejes sí funcionan correctamente.
Ya he probado creando otras geometrías y estas funcionan correctamente, es decir, no presentan el problema de la malla principal.![]()
Gracias de antemano.
-- IMÁGENES ADJUNTAS --
![]()

Citar