hola a todos y gracias.
he comenzado a modelar en Blender 2.8 y me surge un problema
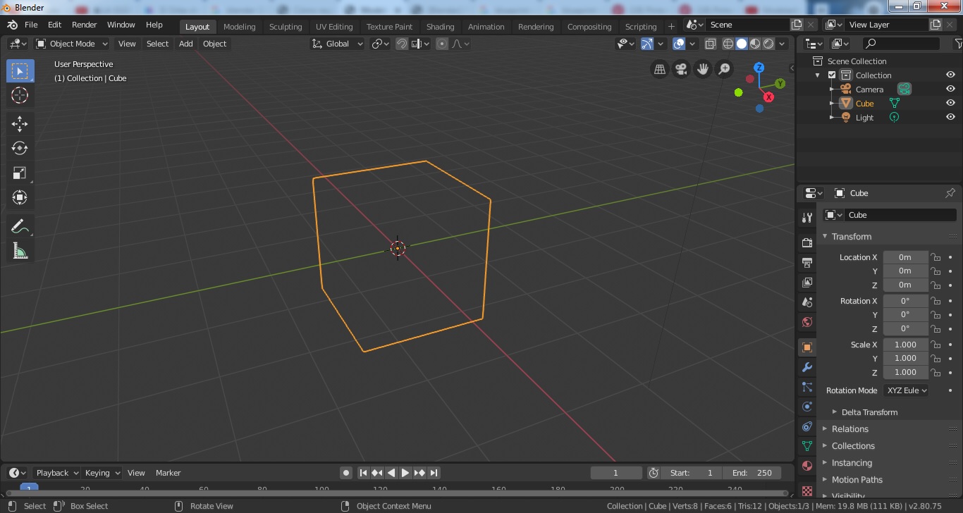
abro el programa, y lo primero que me aparece es un cubo.
mi problema es que no se ve un cubo, sino un contorno naranja (imagen1).
lo que yo quiero ver es un cubo en 3d de color gris como en todos los tutoriales que veo.
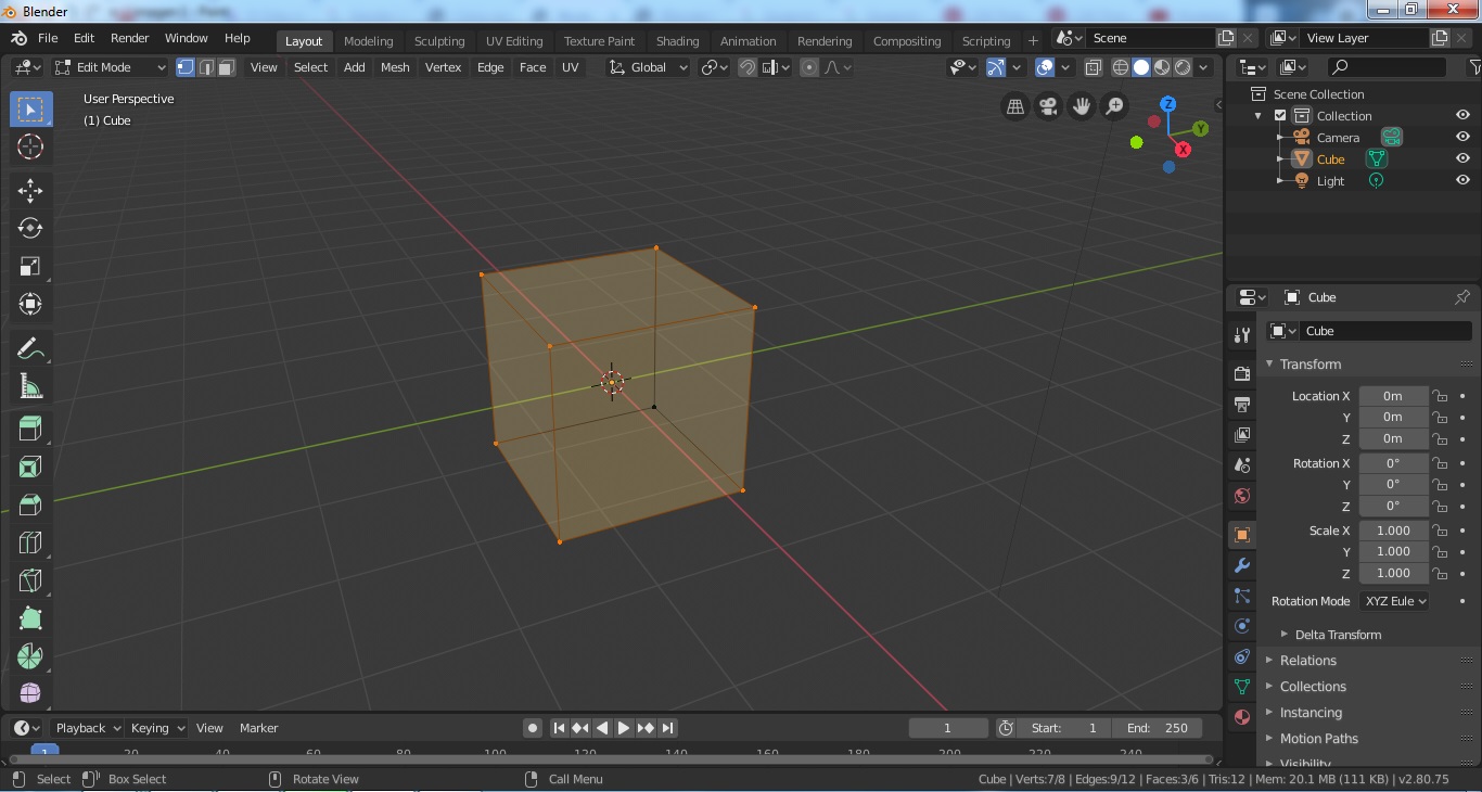
cuando lo cambio a edit mode veo todos los vértices y caras (imagen2), pero cuando
lo cambio a object mode se ve un contorno naranja.
pasa con cualquier figura.
imagen1
imagen2
-- IMÁGENES ADJUNTAS --
![]()

Citar