Resultados 1 al 3 de 3
  1. #1
    Usuario Senior
    Fecha de ingreso
    Dec 2020
    Mensajes
    53
    Gracias (Dadas)
    13
    Gracias (Recibidas)
    5

    Blender no me deja añadir modificadores

    Hola, estoy modelando y necesito poner modificadores pero cuando los voy a poner, no me aparece la pestaña para ponerlos, ¿a qué es debido?. Es la 2.91
    Gracias.

  2. #2
    Usuario Legendario Avatar de Soliman
    Fecha de ingreso
    Aug 2004
    Mensajes
    22,360
    Gracias (Dadas)
    693
    Gracias (Recibidas)
    7237
    Lo primero decir que la versión última 2.93 es lo mismo que la 2.91 por lo que lo mejor es que trabajes siempre con la última versión, que siempre tendrá alguna mejora mas.
    https://www.blender.org/

    En cuanto a que ha desaparecido lo de los modificadores.. a lo mejor es que no tienes seleccionado un Objeto.
    Por ejemplo una Armature no tiene Modificadores, tiene Constraints, que además hay que estar en POSE Mode para que se puedan activar.
    Las luces no tienen Modificadores, etc.

  3. #3
    Usuario completo
    Fecha de ingreso
    Jul 2018
    Mensajes
    250
    Gracias (Dadas)
    3
    Gracias (Recibidas)
    118
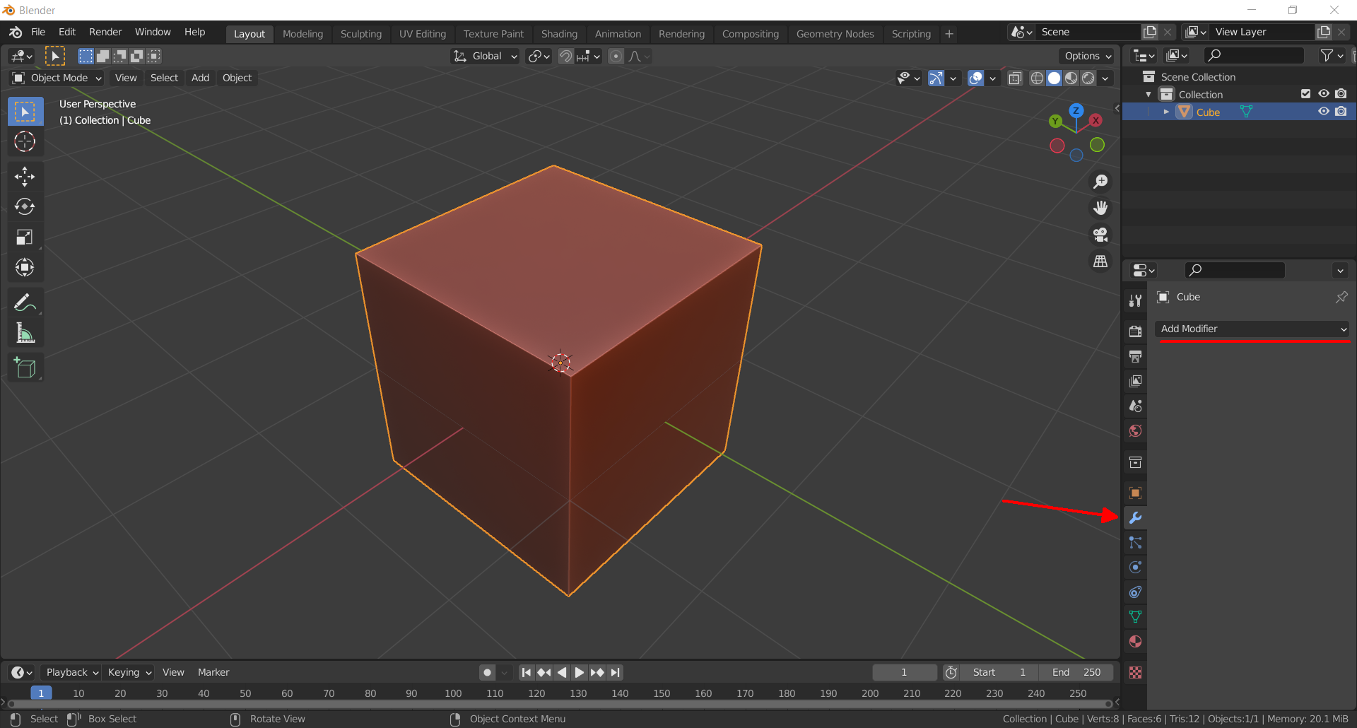
    Bueno a parte de lo que te dice Solimán, puede ser que estés en otra pestaña.

    La pestaña de los modificadores es la "llave":

    Clic en la imagen para ver su versión completa. 
Nombre: Captura de pantalla 2021-06-13 114745.png 
Visitas: 216 
Tamaño: 352.9 KB 
ID: 239453

    Un saludo
    Apasionado del diseño 3d, la fabricación de objetos 3d y la tecnología.
    Encuentra más acerca de mi aquí*:
    https://cadforcam.com

Temas similares

  1. Blender No puedo añadir fotogramas en Blender
    Por Raquel en el foro Animación y Rigging
    Respuestas: 7
    Último mensaje: 30-01-2023, 15:10
  2. Blender Añadir mas de una imagen de fondo en Blender
    Por antonio_gt en el foro Modelado
    Respuestas: 2
    Último mensaje: 28-01-2019, 09:45
  3. Blender Tutoriales sobre los modificadores en Blender
    Por Klópes en el foro Blender
    Respuestas: 21
    Último mensaje: 13-01-2014, 19:35
  4. Blender Atajo de teclado para añadir modificadores
    Por talekliaran en el foro Modelado
    Respuestas: 2
    Último mensaje: 17-09-2013, 14:57
  5. Blender Añadir sombras a un tracking con Blender
    Por Blanch en el foro Render, Iluminación y Cámaras
    Respuestas: 6
    Último mensaje: 24-09-2009, 19:04