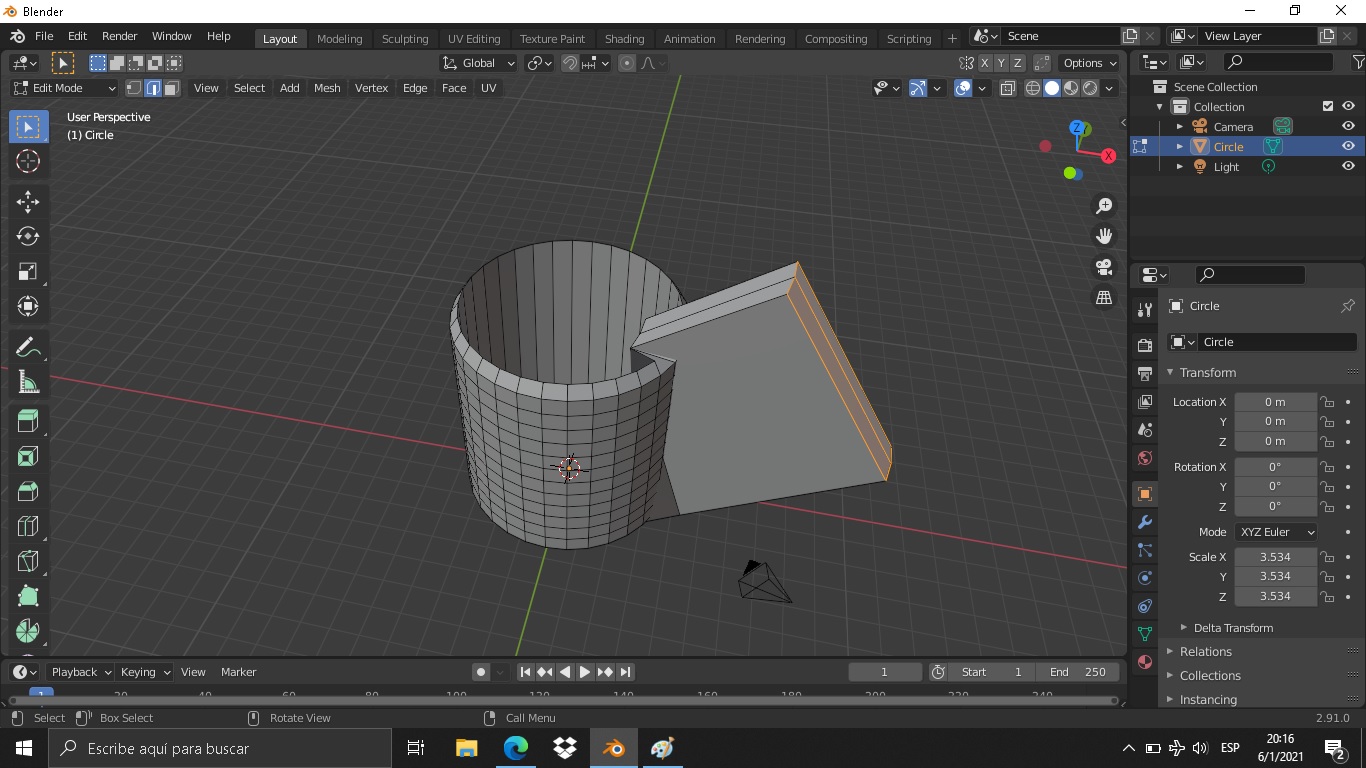
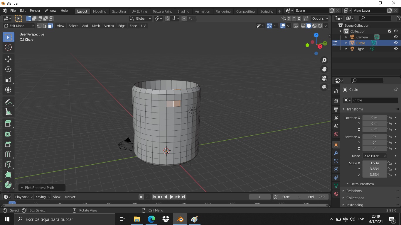
Hola hace poco comencé a usar el programa y no se casi nada sobre como usarlo, así que estaba viendo un tutorial donde ponen un ejemplo de hacer la figura de una taza, la cosa es que a la hora de hacer la oreja de la taza cuando elimino dos caras y las quiero unir se seleccionan dos caras de arriba y al final queda un desastre, no sé qué estoy haciendo mal, ya he visto esa parte del video varias veces y sigo los pasos pero no me sale, tomé unas capturas y espero haberme explicado.
-- IMÁGENES ADJUNTAS --
![]()

Citar