Resultados 1 al 2 de 2

Tema: Seleccionar solo bordes de la geometría

  1. #1
    Usuario Senior
    Fecha de ingreso
    Jul 2020
    Mensajes
    30
    Gracias (Dadas)
    10
    Gracias (Recibidas)
    1

    Seleccionar solo bordes de la geometría

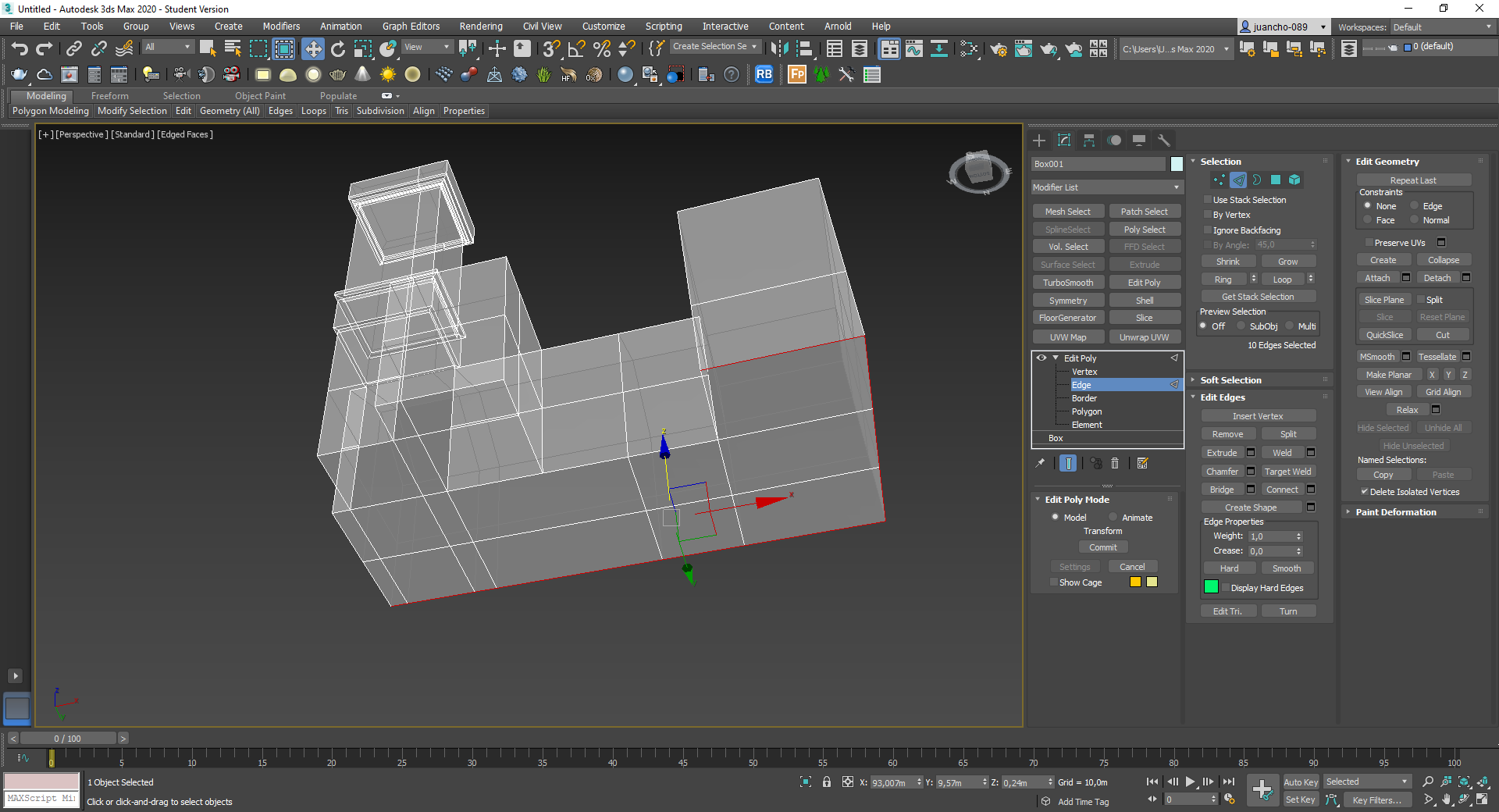
    Hola a todos, tenia una duda ¿Cómo puedo seleccionar únicamente los bordes de esta geometría sin seleccionar las aristas de adentro? Para no tener que seleccionar todo manual?

    Clic en la imagen para ver su versión completa. 
Nombre: sdfd.png 
Visitas: 254 
Tamaño: 195.9 KB 
ID: 237484

  2. #2
    Nivel Héroe
    Fecha de ingreso
    Feb 2005
    Mensajes
    924
    Gracias (Dadas)
    1
    Gracias (Recibidas)
    255
    Si das doble click sobre una arista te selecciona todo el loop. Lo que puedes hacer es tildar la opción que tienes en el apartado selección, donde pone ignore backfacing, así no te selecciona las que están con las normales hacia atrás.

Temas similares

  1. Respuestas: 0
    Último mensaje: 19-04-2023, 15:22
  2. Respuestas: 1
    Último mensaje: 10-05-2013, 22:08
  3. Respuestas: 1
    Último mensaje: 12-08-2011, 08:34
  4. Bordes dentados
    Por inz0mni0 en el foro Render, Iluminación y Cámaras
    Respuestas: 5
    Último mensaje: 02-07-2008, 05:29
  5. Comer bordes en ae
    Por lorthas en el foro Postproducción
    Respuestas: 3
    Último mensaje: 02-12-2006, 01:33

Etiquetas para este tema