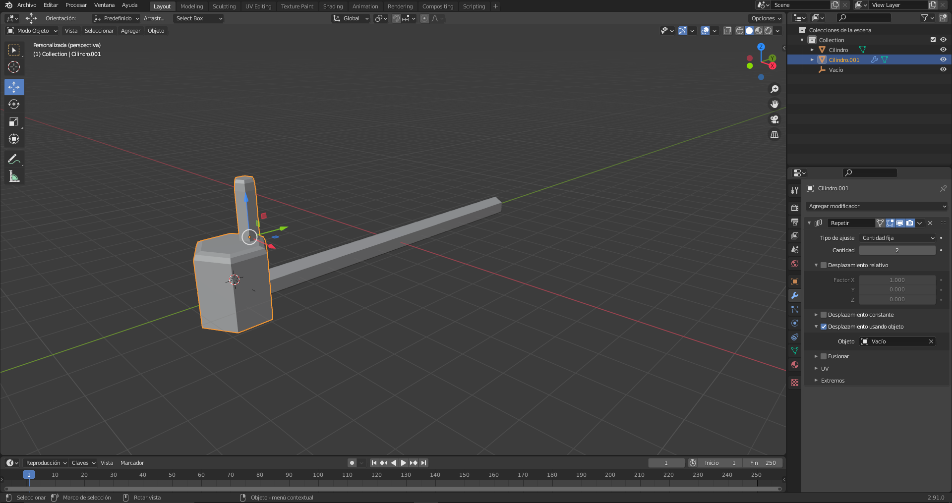
Muy buenas a todos! Estaba modelando unos objetos cuando al poner el comando repetir y desplazamiento por objeto me pasa lo siguiente.
El objeto clonado cambia totalmente de tamaño, siempre he hecho esto así y nunca me había pasado esto, mirando y mirando no he encontrado el error por ninguna parte, así que recurro a vuestra sabiduría. Gracias.
-- IMÁGENES ADJUNTAS --
![]()

Citar