Hola Mucho Gusto mi nombre es Jonathan
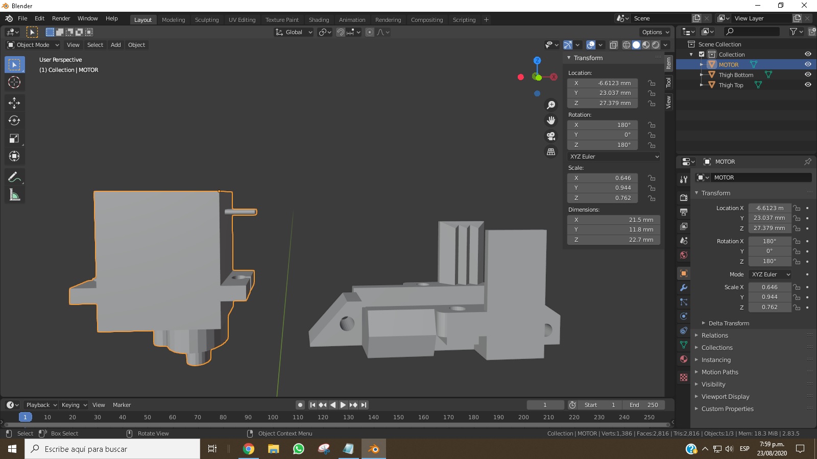
Como pueden ver ese es un proyecto sacado de Internet y en mi país los servo motores que usan las patas del proyecto tienen Dimensiones Distintas A continuación las dimensiones del motor del proyecto.
TowerPro MG92B características
-Dimensiones: 22,8 x 12 x 31mm
--------------------------------------------------
Dimensiones del Motor que voy a usar:
-Servomotor Sg90 Mini características
-Dimensiones (L x W xH) = 22.0 x 11.5 x 27 milímetros (0.86 x 0.45 x 1.0 pulgadas).
----------------------------------------------------------------------------------------------------
Y pues e analizado todo si alguien me puede ayudar es que no se mucho de programas CAD ya descargue dos en mi pc FreeCAD y SolidWorks 2019 pero primero no se nada de nada de impresión 3D segundo mi fuerte es la programación, los que prestan servicio en mi país de impresora 3D lo que me dicen es arregla el problema en el proyecto y luego vienes y te imprimimos ._. entonces ni chicha ni limonada, bueno en el ** winrar** esta todo si tienen alguna duda yo la respondo si logro hacer el proyecto prometo un video tutorial de paso a paso como voy avanzando tanto en la programación como la estructura ya la publico en este hilo.
No me Ignoren Por Favor
-- IMÁGENES ADJUNTAS --
![]()

Citar