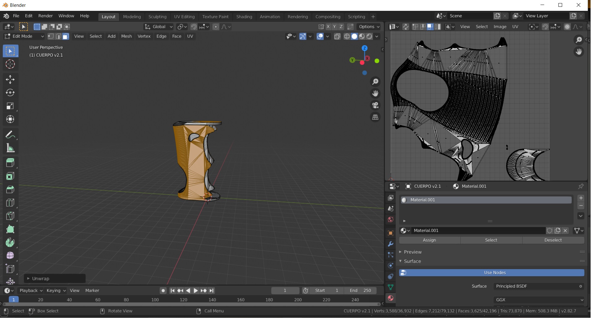
Hola soy nuevo en el foro, vi muchos mensajes y videos del señor Solimán (muy bien explicados). Pero no logro abrir un mapa UV para que la textura de mi pieza sea uniforme en todo su exterior. Agradezco sus respuestas. Desde ya muchas gracias.
-- IMÁGENES ADJUNTAS --
![]()

Citar