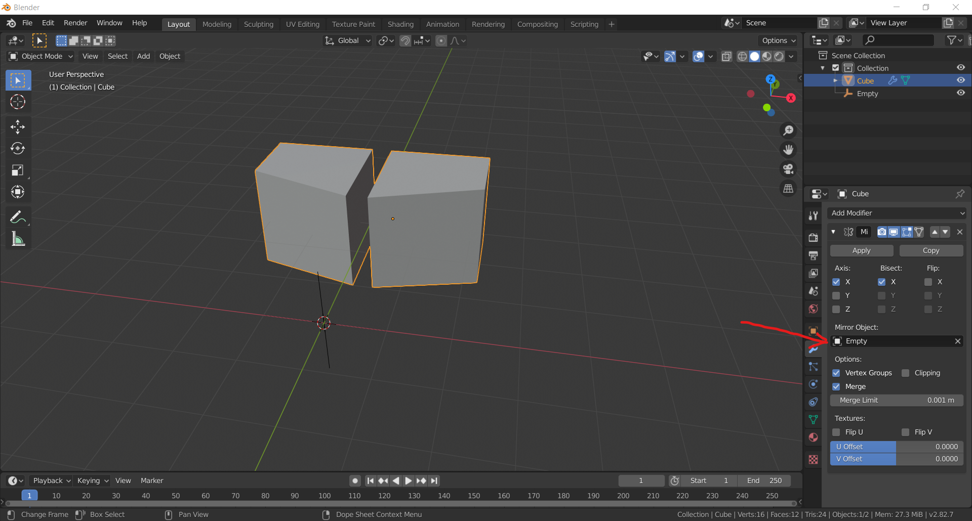
Hola. Tengo un problema al aplicar mirror. Estoy intentando hacer el mando de PS4, y he creído que lo mejor sería hacer un lado ya que son simétricos, y luego solo habrá que cambiar o poner detalles. Llevo el objeto al filo del eje y para plicar luego un mirror en ese eje, pero cuando lo aplico, parece como que el mirror se queda achatado, no tiene la misma longitud que la pieza original.

Citar