Resultados 1 al 17 de 17

Bevel distorsionado

  1. #1
    Fecha de ingreso
    Feb 2020
    Mensajes
    227

    Bevel distorsionado

    Hola, tengo un problema con ciertas aristas, me ha pasado ya alguna vez con varios objetos y no doy con la solución, os dejo un video de ejemplo:


  2. #2
    Fecha de ingreso
    Aug 2004
    Mensajes
    22,339
    Antes de hacer el Bevel, selecciona el objeto en Object Mode (modo objeto) y presiona Ctrl+A y aplica la escala.


  3. #3
    Fecha de ingreso
    Jul 2018
    Mensajes
    250
    Como ya te comenta soliman tienes varios "n-gones", además tienes algo raro en la forma en la que se unen los brazos de la silla con el respaldo y asiento. Lo del bevel ese raro que te hace, a mi me da que puedes tener caras ocultas en mitad (duplicadas que se crean al extruir o crear caras con "F") o las normales invertidas en alguna cara.

    Te adjunto 2 imagenes, una es lo que te comento de la unión "rara" y la otra lo que me hace a mi el bevel en esa arista con una geometría limpia (probablemente no lógica pero a falta de saber para qué quieres el modelo no puedo decir si está mal o bien). Un saludo.

    Edito: vale revisando tu vídeo veo que estás cambiando los parámetros del bevel de alguna manera, con perfil personalizado o algo, si te das cuenta, el perfil cae hacia la parte de adentro de la silla lo que modifica los otros dos edges que no quieres cambiar, cunado haces bevel, generas edges que se tienen que conectar a algún lado, si coges un cubo y le aplicas bevel a todas sus aristas con 2 iteraciones los vértices pasan a ser triángulos, del mismo modo los extremos del Edge que seleccionas en tu modelo deben acomodar los edges nuevos que se crean y como no hay más espacio pues "crecen" en los otros edges.

    -- IMÁGENES ADJUNTAS --

    Miniaturas adjuntas Miniaturas adjuntas Clic en la imagen para ver su versión completa. 

Nombre: Anotación 2020-04-22 192259.png 
Visitas: 280 
Tamaño: 351.3 KB 
ID: 232106   Clic en la imagen para ver su versión completa. 

Nombre: Anotación 2020-04-22 193139.png 
Visitas: 278 
Tamaño: 613.9 KB 
ID: 232107  
    Apasionado del diseño 3d, la fabricación de objetos 3d y la tecnología.
    Encuentra más acerca de mi aquí*:
    https://cadforcam.com

  4. #4
    Fecha de ingreso
    Feb 2020
    Mensajes
    227
    Gracias, como intuía, mi problema es como mencionas, que complico mucho la estructura y no esta la geometría limpia, de hecho creo que es algo que tengo que ir arreglando, aunque supongo que me viene de no tener los conocimientos necesarios para hacerlo bien de momento. Todo se andará.

    Lo que no se es lo que me dices de los parámetros del bevel, porque yo voluntariamente al menos, no he cambiado nada.

  5. #5
    Fecha de ingreso
    Jul 2018
    Mensajes
    250
    Disculpa, no había visto que habías contestado.
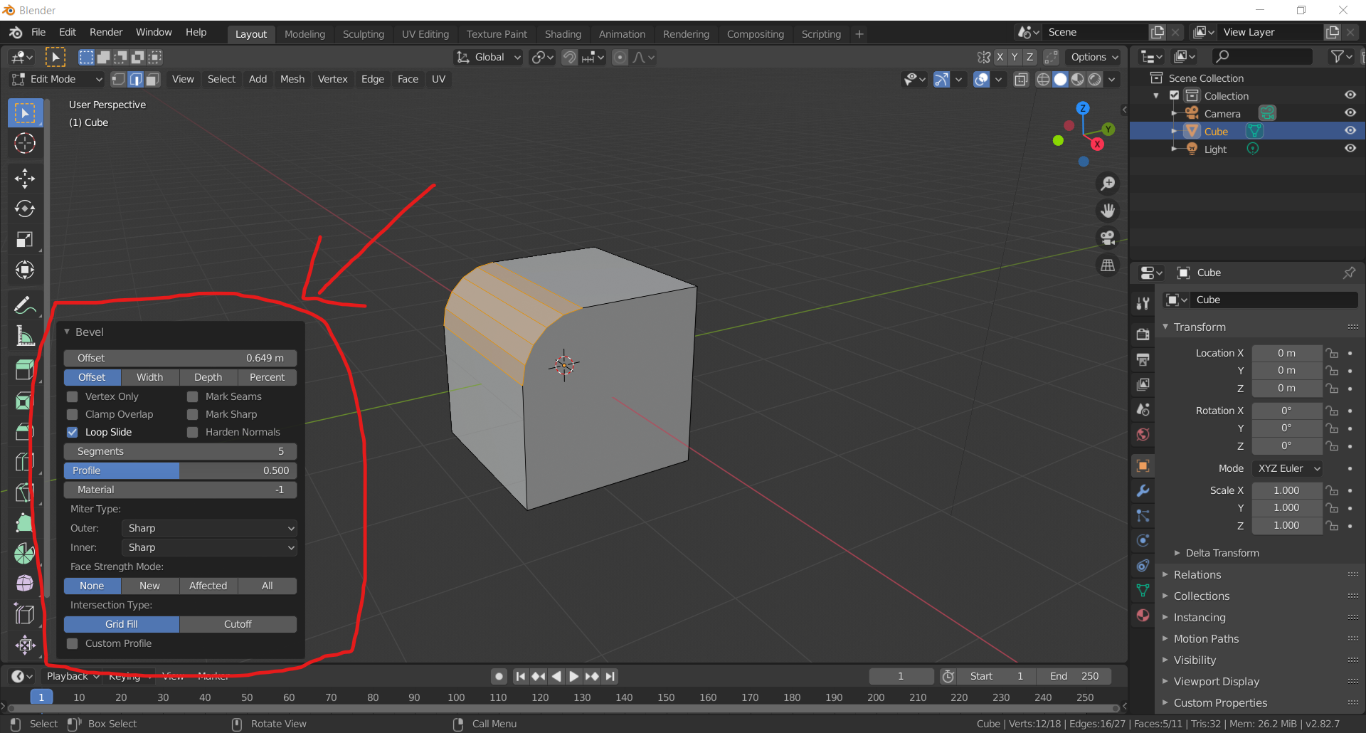
    Pues cuando haces un bevel, hay una serie de parámetros que modifican la forma en la que se comporta el bevel, si tienes más o menos segmentos, el perfil que dibuja (añadido no hace mucho en blender), etc.
    Te dejo una captura de la ventanita, a esta se puede acceder clicando en la flechita o con la tecla F9 después de hacer un bevel. Otro dato esta ventanita aparece en la mayoría de comandos de Blender en el modo edición con las posibles opciones de cada herramienta. Un saludo.

    -- IMÁGENES ADJUNTAS --
    Miniaturas adjuntas Miniaturas adjuntas Clic en la imagen para ver su versión completa. 

Nombre: Anotación 2020-04-23 124340.png 
Visitas: 311 
Tamaño: 1.13 MB 
ID: 232121  
    Apasionado del diseño 3d, la fabricación de objetos 3d y la tecnología.
    Encuentra más acerca de mi aquí*:
    https://cadforcam.com

  6. #6
    Fecha de ingreso
    Feb 2020
    Mensajes
    227
    Ok, lo trastearé a ver que aprendo. Gracias.

  7. #7
    Fecha de ingreso
    Aug 2004
    Mensajes
    22,339

  8. #8
    Fecha de ingreso
    Apr 2018
    Mensajes
    16
    Chicos consulto en este post ya que es el título que hubiera puesto pero en mi caso el inconveniente es que al hacer el bevel se desordenan los vértices. Algunos se desplazan bien y otros para otras direcciones. ¿Qué puede estar causándolo?

    Clic en la imagen para ver su versión completa. 

Nombre: bevel.JPG 
Visitas: 318 
Tamaño: 139.4 KB 
ID: 239790

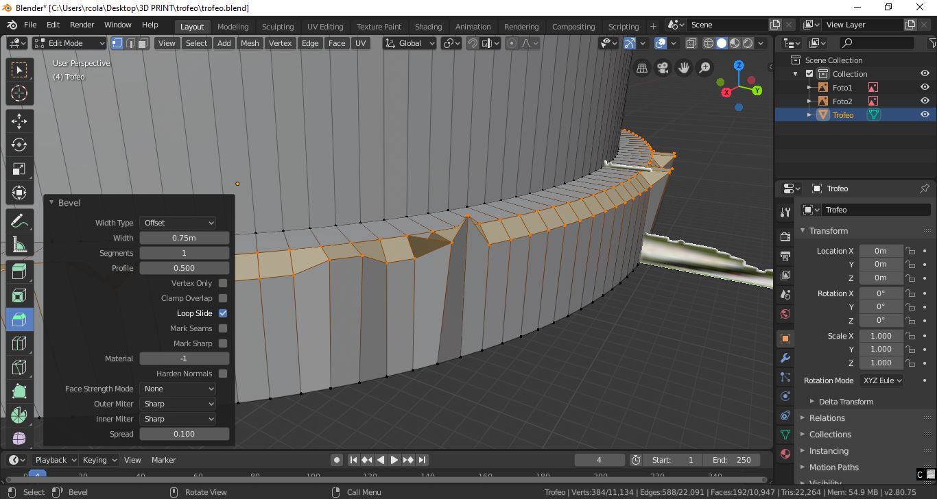
    Quizás es un error común que cometí pero no me había pasado antes. Comencé a diseñar un objeto a partir de un cilindro de 196 aristas, hice algunas extrusiones y al intentar hacer un biselado al primer escalón ocurre esto. Vértices rebeldes.

    -- IMÁGENES ADJUNTAS --

  9. #9
    Fecha de ingreso
    Aug 2004
    Mensajes
    22,339
    Cita Iniciado por flecha Ver mensaje
    Chicos consulto en este post ya que es el título que hubiera puesto pero en mi caso el inconveniente es que al hacer el bevel se desordenan los vértices. Algunos se desplazan bien y otros para otras direcciones. ¿que puede estar causándolo?

    Clic en la imagen para ver su versión completa. 

Nombre: bevel.JPG 
Visitas: 318 
Tamaño: 139.4 KB 
ID: 239790

    Quizás es un error común que cometí pero no me había pasado antes. Comencé a diseñar un objeto a partir de un cilindro de 196 aristas, hice algunas extrusiones y al intentar hacer un biselado al primer escalon ocurre esto. Vértices rebeldes
    Así por la imagen, no lo puedo saber, pero yo haría lo siguiente.

    Lo primero es ver si tiene vértices duplicados y eliminarlo.
    Una forma fácil de hacerlo es seleccionar todo y presionar letra M > By distance.
    Eso te borrará los vértices que estuvieran unos encima de otros... sale también una ventana abajo a la izquierda, donde puedes subir un poco el valor de la distancia por si fuera que estuvieran cercanos pero no montados.

    Luego hacer siempre el Ctrl+P del Objeto y aplicar rotación y escala. La mayoría de problemas de ese tipo vienen por la escala modificada y no aplicada.

    En la imagen tampoco se ve, pero supongo que eso que salen dos "loops" a la vez, es el resultado.
    El Bevel se hace en un solo "loop" y por cierto, es mejor visualmente que los selecciones en modo EDGE en lugar de hacerlo en modo VÉRTICES.

  10. #10
    Fecha de ingreso
    Apr 2018
    Mensajes
    16
    Ante todo y como siempre muchísimas gracias por la calidez y pronta respuesta!

    He probado esas opciones, de hecho nodos duplicados fué lo primero que pensé pero no parece ser eso. Lo extraño es que es una forma relativamente simple creada de cero a partir de un cilindro, no hubo operaciones booleanas, subdivisiones, esculpidos ni ningún otro proceso que pueda generar errores de continuidad o solapado de vértices.

    Capturé un video para mostrar mejor el comportamiento.


  11. #11
    Fecha de ingreso
    Aug 2004
    Mensajes
    22,339
    ¿Qué versión estas utilizando?

    La última es la 2.93.... https://www.blender.org/
    https://www.blender.org/download/


    De todas formas es raro que haga eso.
    Empieza con un cilindro nuevo por si fuera un bug de ese modelo.

    De todas formas cuando se hace un solo loop en modo edición, yo utilizo el atajo de teclado Ctrl+B

    Clic en la imagen para ver su versión completa. 

Nombre: c_b.png 
Visitas: 1456 
Tamaño: 271.0 KB 
ID: 239800

    -- IMÁGENES ADJUNTAS --

  12. #12
    Fecha de ingreso
    Aug 2004
    Mensajes
    22,339
    Igual es que tienes alguna cara invertida... (Normal)
    Haz una prueba, marca la casilla de "Face Orientation".
    Si sale todo azul, esta bien, si sale algo rojo es que está mal.

    Clic en la imagen para ver su versión completa. 

Nombre: Face.png 
Visitas: 1351 
Tamaño: 152.7 KB 
ID: 239801

    -- IMÁGENES ADJUNTAS --

  13. #13
    Fecha de ingreso
    Apr 2018
    Mensajes
    16
    ¡Eso era! Has dado en el clavo, grande Solimán!!
    La verdad no se me había ocurrido pesar en las normales. Es raro que me hayan quedado algunas invertidas cuando solo hice extrusiones de un cilindro base, pero seguramente metí los garfios y ni me di cuenta. Me cuesta creer que haya sido un bug.

    Clic en la imagen para ver su versión completa. 

Nombre: trofeo_normale.JPG 
Visitas: 71 
Tamaño: 95.7 KB 
ID: 239814

    Hice Ctrl+Shift+N y luego biseles perfectos y relucientes.

    Y sí, mi Blender ha quedado un poquito desactualizado, es la versión 2.80. Ya va siendo hora que me traiga lo más reciente.
    Mil gracias una vez mas!

    -- IMÁGENES ADJUNTAS --

  14. #14
    Fecha de ingreso
    Aug 2004
    Mensajes
    22,339
    No te lo he dicho al principio, por que creía que era difícil que fuera eso de las normales, pero bueno.

    Si el Bevel se lo vas a a hacer a todo el modelo por igual, o sea, solo redondear un poco los cantos duros, tienes un modificador de Bevel que funciona muy bien.

    Clic en la imagen para ver su versión completa. 

Nombre: bevel.png 
Visitas: 1447 
Tamaño: 237.2 KB 
ID: 239816

    -- IMÁGENES ADJUNTAS --

  15. #15
    Fecha de ingreso
    Apr 2018
    Mensajes
    16
    Sí, lo he pensado al modificador bevel.

    Me sirve porque no debe tener filos duros, aunque en este caso también debo ir haciendo otros biselados proporcionales acordes a cada parte para ir logrando un torneado. Así que opté por aplicarlos manualmente acorde a lo que vaya necesitando.

    Lo que se me está complicando un poco es modelar la parte de arriba de la pieza ya que debe tener una apertura en forma de jarra curvada en media caña, que simule estar hueca, como si fuera un pico de pato abierto mirando hacia arriba. Así que estoy probando técnicas a ver como lo logro mejor.

  16. #16
    Fecha de ingreso
    Aug 2004
    Mensajes
    22,339
    Cita Iniciado por flecha Ver mensaje
    Sí, lo he pensado al modificador bevel.

    Me sirve porque no debe tener filos duros, aunque en este caso también debo ir haciendo otros biselados proporcionales acordes a cada parte para ir logrando un torneado. Así que opté por aplicarlos manualmente acorde a lo que vaya necesitando.

    Lo que se me está complicando un poco es modelar la parte de arriba de la pieza ya que debe tener una apertura en forma de jarra curvada en media caña, que simule estar hueca, como si fuera un pico de pato abierto mirando hacia arriba. Así que estoy probando técnicas a ver como lo logro mejor.
    Puedes hacerlo plano y luego darle grosor con un modificador de SOLIDIFY.

  17. #17
    Fecha de ingreso
    Aug 2004
    Mensajes
    22,339
    Por cierto, procura modelar con el mínimo de vértices posibles, siempre tienes tiempo de mejorarlo con un Modificador de "Subdivision Surface".

Temas similares

  1. UVs distorsionado al copiar
    Por Daena en el foro Materiales y Texturizado
    Respuestas: 4
    : 05-08-2024, 01:59
  2. Blender Cuando pongo una imagen al Layout de Blender, todo el viewport se ve distorsionado
    Por Max_Gal en el foro Programas de Diseño 3D y CAD
    Respuestas: 1
    : 04-07-2023, 19:15
  3. Bevel
    Por Fransisquet en el foro Modelado
    Respuestas: 5
    : 30-11-2011, 08:36
  4. Material cromado que refleje distorsionado
    Por feercas en el foro Materiales y Texturizado
    Respuestas: 3
    : 24-05-2010, 23:56
  5. El modificador bevel
    Por Deko en el foro Modelado
    Respuestas: 13
    : 25-03-2004, 15:42