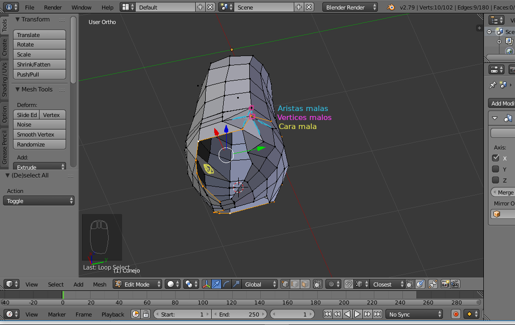
Hola buenas noches. Tengo un gran problema con un modelo que estoy creando (siguiendo un tutorial que vi) La cosa es que va todo bien, pero cuando comienzo a acomodar las vértices para que se vaya viendo con mejor forma el personaje, comienzo a tener problemas con las vértices, porque es como si estuvieran duplicadas o que hubiese vértices de más a la hora de presionar G y modiciarlas. Pero el verdadero problema es cuando intento extruir con E y hacerle las piernas. Se supone que deben aparecer como en un círculo seleccionadas las vértices alrededor para poder extruir hacia abajo y hacerle piernas. Pero la selección me quedó mal. Alguien podría decirme como arreglar eso? Soy muy nuevo en esto y no se como acomodarlo. Aquí dejaré la captura de como quedó (sé que está muy mal y bueno quiero aprender). Gracias de antemano a todos.
Y como debería quedar supuestamente remarcado alrededor con naranja pero a mi no me queda así, (esta última que es del video original)
-- IMÁGENES ADJUNTAS --
![]()

Citar