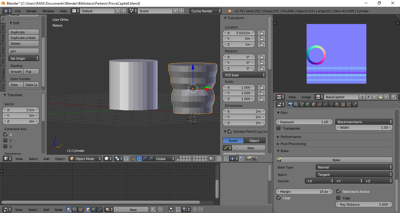
Hola. Estoy con la versión 2.79 y estoy practicando el Bake con Cycles
Tal vez le pido demasiado, pero no me sale bien. Adjunto imagen de pantalla del archivo por si alguien me puede ayudar
Podría ser que el mapa de normales tenga un límite en cuanto al relieve que admite?
Gracias anticipadas.

Citar