Resultados 1 al 6 de 6

Tema: Bridge en Blender?

  1. #1
    Usuario Avanzado
    Fecha de ingreso
    Oct 2007
    Mensajes
    136
    Gracias (Dadas)
    9
    Gracias (Recibidas)
    16

    Blender Bridge en Blender?

    Ayer mismo estuve iniciandome en Blender, pero me he topado con un problema, cosa de novatos supongo.

    Tengo una figura y está abierta por su base, como veis he dejado marcadas las aristas. Lo único que necesito es cerrarla con el equivalente en Maya o Max al bridge.
    ¿Cuál sería la herramienta o procedimiento?
    Os dejo la imagen por si no me he explicado bien. Gracias de antemano.

    Clic en la imagen para ver su versión completa. 
Nombre: blender_bridge.jpg 
Visitas: 294 
Tamaño: 45.2 KB 
ID: 224671

  2. #2
    Usuario Avanzado
    Fecha de ingreso
    May 2016
    Mensajes
    199
    Gracias (Dadas)
    38
    Gracias (Recibidas)
    63

    Bridge en Blender?

    Prueba ctrl+e → Bridge Edge lops.

  3. #3
    Usuario Legendario Avatar de Soliman
    Fecha de ingreso
    Aug 2004
    Mensajes
    22,360
    Gracias (Dadas)
    693
    Gracias (Recibidas)
    7236

    Bridge en Blender?

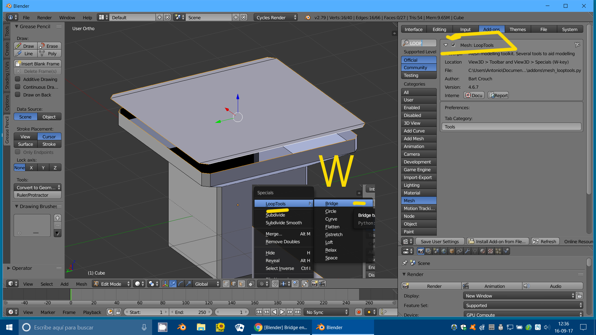
    Blender trae un ADON sin activar (creo) llamado LOP TOLS.

    Abre una ventana de User Preferencias y en ADONS escribe TOLS (por ejemplo) y te saldrá ese Addon.

    Marcas la casilla y si quieres que se guarde presiona también el botón de Save User Settings para qué se guarde en memoria.

    Luego el sistema es utilizar la letra W.

    Si estando en Edit Mode presionas la letra W, sale un menú con BRIDGE y varias cosas más.

    Clic en la imagen para ver su versión completa. 
Nombre: w.jpg 
Visitas: 2561 
Tamaño: 762.7 KB 
ID: 224672

    Y decir, que al presionar BRIDGE, en el panel de la izquierda (Tol Self) salen una serie de opciones de cambiar segmentos o hacer Twist.

    Clic en la imagen para ver su versión completa. 
Nombre: w2.jpg 
Visitas: 2308 
Tamaño: 72.9 KB 
ID: 224673

  4. Gracias catalista Agradece este post
  5. #4
    Usuario Avanzado
    Fecha de ingreso
    Oct 2007
    Mensajes
    136
    Gracias (Dadas)
    9
    Gracias (Recibidas)
    16

    Bridge en Blender?

    Muchas gracias a ambos por la rapidez, no entiendo cómo esta herramienta se considera addon cuando debería mostrarse siempre, para mí es fundamental sobre todo ahora qué no tengo tablas.

  6. #5
    Administrador
    Fecha de ingreso
    Apr 2002
    Mensajes
    20,969
    Gracias (Dadas)
    604
    Gracias (Recibidas)
    2248

    Bridge en Blender?

    Cita Iniciado por catalista Ver mensaje
    Muchas gracias a ambos por la rapidez, no entiendo cómo esta herramienta se considera add on cuando debería mostrarse siempre, para mí es fundamental sobre todo ahora qué no tengo tablas.
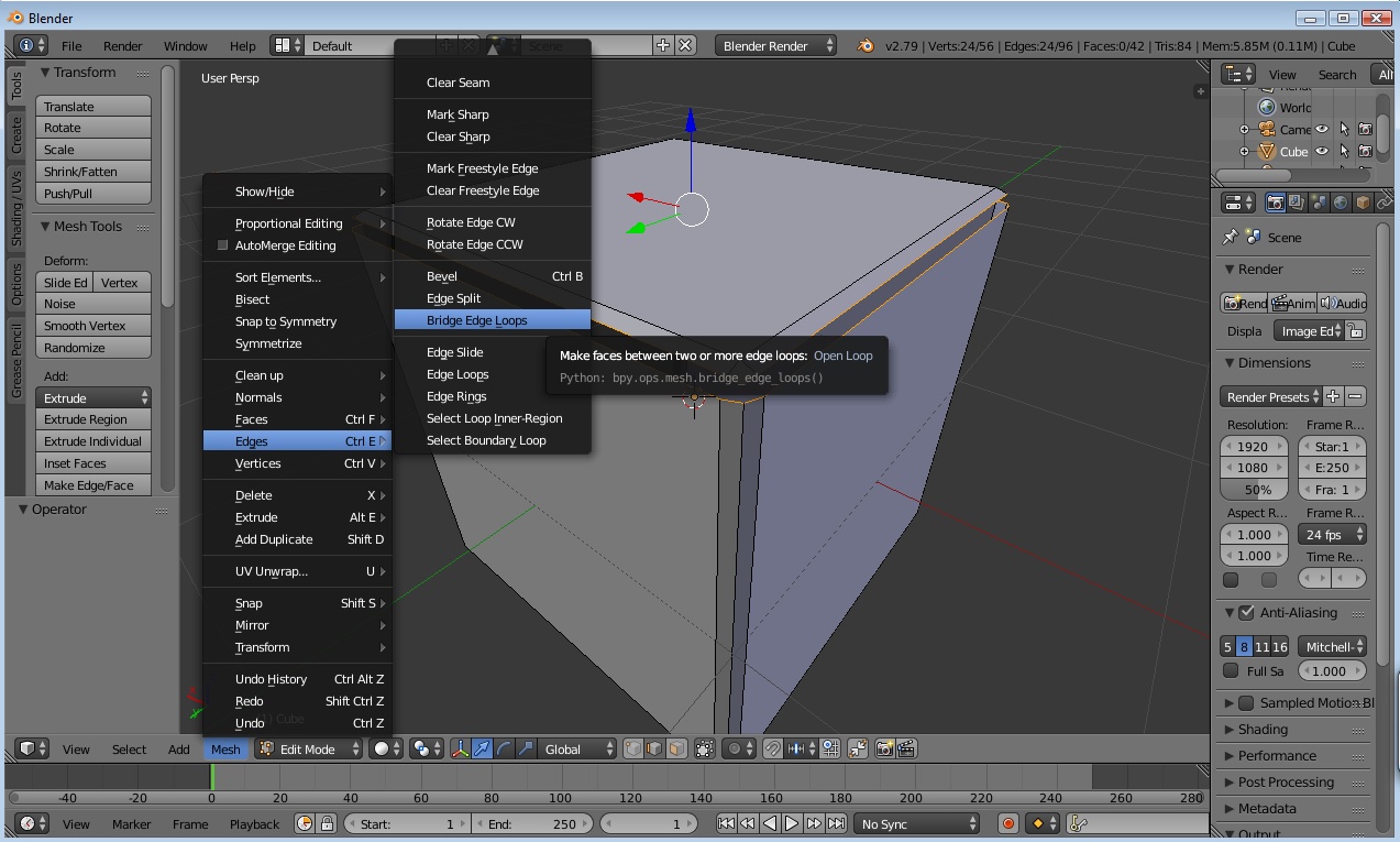
    La herramienta qué te sugiere Solimán es addon, pero lo que te dice Llluc21 viene por defecto de toda la vida. Seleccionas los loops de aristas que quieres unir, pulsas Ctrl + E para qué aparezca el menú contextual específico para Edges (aristas) y a continuación simplemente pulsamos en Bridge Edge Loops y listo.

    Puedes acceder también desde el menú Mesh/Edges/Bridge Loops (mientras aprendes los comandos de memoria, es uno de los puntos fuertes de Blender, tiene un workflow muy ágil y rápido). Dejo captura de pantalla.

    En todo caso, Blender lleva de paquete muchos addons muy útiles que, simplemente basta con activarlos desde las preferencias sin necesidad de instalar.
    Miniaturas adjuntas Miniaturas adjuntas Clic en la imagen para ver su versión completa. 
Nombre: Captura_BridgeEdgeLoops_Shaz.jpg 
Visitas: 422 
Tamaño: 238.4 KB 
ID: 224674  
    Obtén enseñanza tradicional en arte y cine. Los ordenadores solo son herramientas. Ellos no pueden tomar decisiones creativas, y solo pueden crear trabajos tan buenos como tus conocimientos y tu experiencia les permita.
    Victor Navone


    Ser "animador" es un regalo que te ganas y un honor que deben adjudicarte los otros.
    Chuck Jones


    La tecnología no hace las pelí*culas, la gente las hace. No eres un animador sólo porque puedas mover un objeto del punto A al punto B. Eres alguien quien le da vida a un personaje, que es algo que el software y la tecnología no puede dar.
    John Lasseter

  7. #6
    Usuario Legendario Avatar de Soliman
    Fecha de ingreso
    Aug 2004
    Mensajes
    22,360
    Gracias (Dadas)
    693
    Gracias (Recibidas)
    7236

    Bridge en Blender?

    Cita Iniciado por Lluc21 Ver mensaje
    Prueba ctrl+e → Bridge Edge lops.

Temas similares

  1. Respuestas: 0
    Último mensaje: 17-11-2021, 13:25
  2. Respuestas: 6
    Último mensaje: 14-10-2010, 08:26
  3. Orden bridge de 3ds Max en Blender
    Por renderiche en el foro Modelado
    Respuestas: 2
    Último mensaje: 23-10-2008, 11:03
  4. Blender bridge al estilo Wings
    Por Caronte en el foro Plugins
    Respuestas: 3
    Último mensaje: 16-06-2005, 15:32
  5. Blender ya tiene bridge
    Por Leander en el foro Noticias
    Respuestas: 1
    Último mensaje: 01-11-2004, 01:50