Hola a tod@s.
Tengo el siguiente problema:
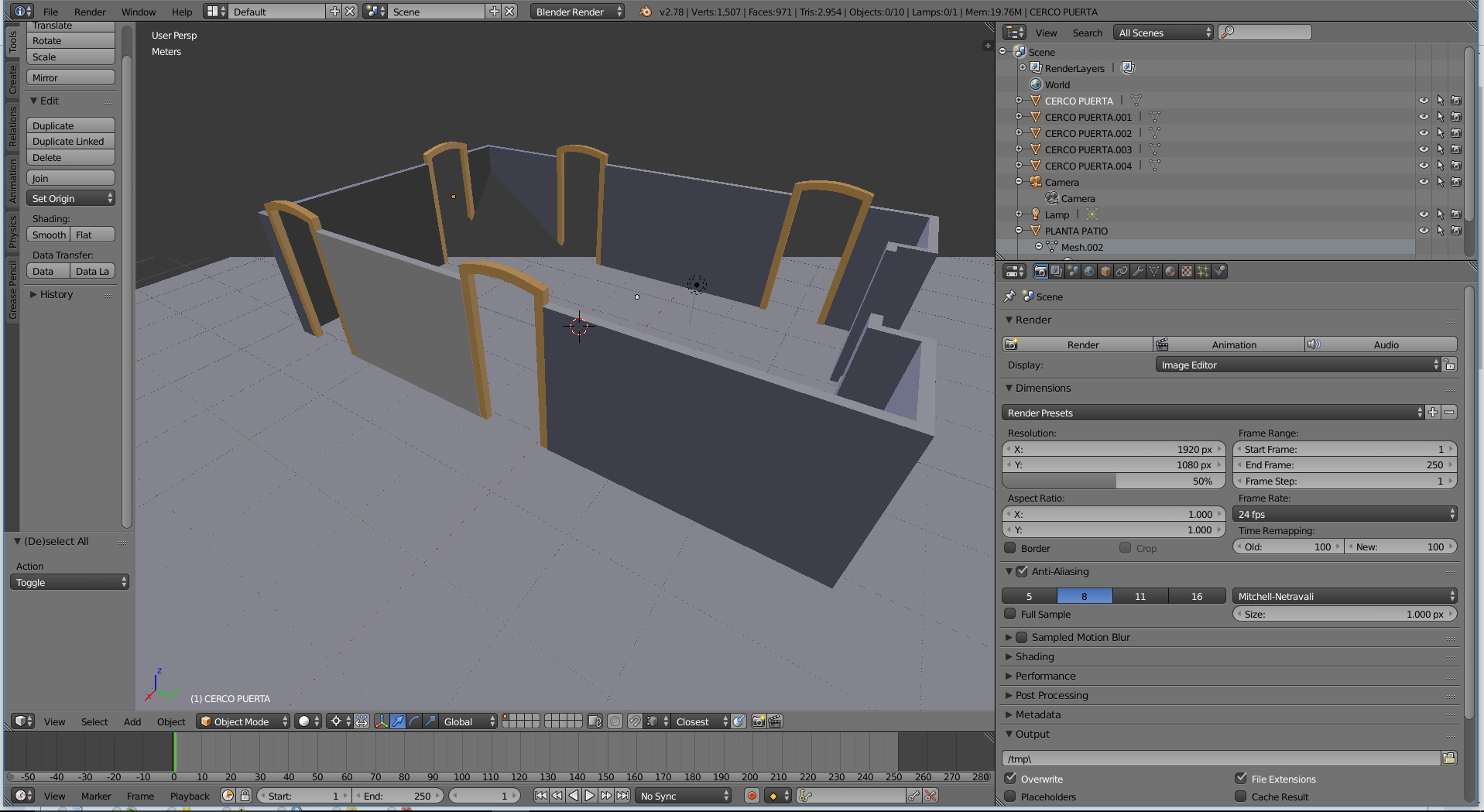
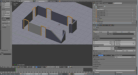
En el visor 3D, me desaparecen, la cámara, parte de la imagen.
No sé si podrá ser porque he dimensionado los objetos a escala real, o es fallo de la gráfica. Adjunto 3 capturas, en vista ortogonal y perspectiva.
Agradezco la ayuda. Saludos.
-- IMÁGENES ADJUNTAS --
![]()


Citar