Página 1 de 2 12 ÚltimoÚltimo
Resultados 1 al 10 de 11

Tema: Matcap opción desactivada

  1. #1
    El Senior De Los Members
    Fecha de ingreso
    Aug 2012
    Mensajes
    1,757
    Gracias (Dadas)
    415
    Gracias (Recibidas)
    282

    Blender Matcap opción desactivada

    No me funciona el marcar la opción matcap en Blender. Tengo la ultima versión (2.78a) y solo consigo que me salgan los objetos en blanco. No me había pasado antes. A ver si alguno sabe porqué.
    Buena cosa esto del Blender

  2. #2
    Usuario Legendario Avatar de Soliman
    Fecha de ingreso
    Aug 2004
    Mensajes
    22,360
    Gracias (Dadas)
    693
    Gracias (Recibidas)
    7236

    Matcap opción desactivada

    ¿Ya has pinchado sobre el color del MatCap?
    Al pinchar clic izquierdo sobre ese color se debería abrir una ventana con todos los que tiene.

    Y hay que estar en SOLID.

  3. #3
    El Senior De Los Members
    Fecha de ingreso
    Aug 2012
    Mensajes
    1,757
    Gracias (Dadas)
    415
    Gracias (Recibidas)
    282

    Blender Matcap opción desactivada

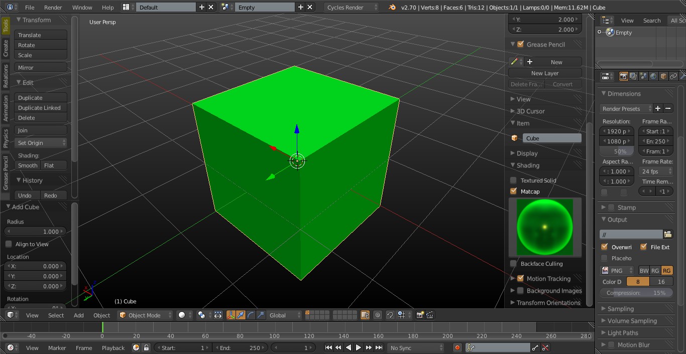
    Si es lo que siempre he hecho. Marco la pestaña y elijo un tipo. Sencillo, pero no rula esta vez.

    Clic en la imagen para ver su versión completa. 
Nombre: captura 444.jpg 
Visitas: 185 
Tamaño: 126.7 KB 
ID: 220876
    Buena cosa esto del Blender

  4. #4
    Usuario Legendario Avatar de Soliman
    Fecha de ingreso
    Aug 2004
    Mensajes
    22,360
    Gracias (Dadas)
    693
    Gracias (Recibidas)
    7236

    Matcap opción desactivada

    Pues vas a tener que hacer un Load Factory Settings para cargar la configuración original.
    Y perderás todo lo que tengas modificado como veo, que tienes los colores de pantalla.

  5. #5
    El Senior De Los Members
    Fecha de ingreso
    Aug 2012
    Mensajes
    1,757
    Gracias (Dadas)
    415
    Gracias (Recibidas)
    282

    Blender Matcap opción desactivada

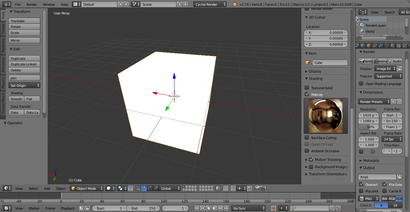
    Pues la cosa sigue igual. Lo mismo es problema de que mi tarjeta de video este ya obsoleta o algo así.

    Clic en la imagen para ver su versión completa. 
Nombre: captura 222.jpg 
Visitas: 179 
Tamaño: 174.2 KB 
ID: 220878
    Buena cosa esto del Blender

  6. #6
    Usuario Legendario Avatar de Soliman
    Fecha de ingreso
    Aug 2004
    Mensajes
    22,360
    Gracias (Dadas)
    693
    Gracias (Recibidas)
    7236

    Matcap opción desactivada

    Usas Windows 10 o similar?

  7. #7
    El Senior De Los Members
    Fecha de ingreso
    Aug 2012
    Mensajes
    1,757
    Gracias (Dadas)
    415
    Gracias (Recibidas)
    282

    Blender Matcap opción desactivada

    Yo todavía tengo el Windows 7.
    Buena cosa esto del Blender

  8. #8
    Usuario Legendario Avatar de Soliman
    Fecha de ingreso
    Aug 2004
    Mensajes
    22,360
    Gracias (Dadas)
    693
    Gracias (Recibidas)
    7236

    Matcap opción desactivada

    Vale. Espera unos minutos y sube un vídeo, donde puedes ver Blender de fábrica sin borrar lo que ahora tienes, solo para ver si en esa forma lo ves bien.

    Si es ese el error, quiere decir que has tocado algo en el Use Preferencias que no debías.


  9. #9
    Usuario Legendario Avatar de Soliman
    Fecha de ingreso
    Aug 2004
    Mensajes
    22,360
    Gracias (Dadas)
    693
    Gracias (Recibidas)
    7236

    Matcap opción desactivada

    %appdata%
    en la barra de ejecución de Windows y Buscar la carpeta Blender Foundation, que no es la misma qué hay en la carpeta de Archivos de programa.

    Y creo que ya está el vídeo.

  10. #10
    El Senior De Los Members
    Fecha de ingreso
    Aug 2012
    Mensajes
    1,757
    Gracias (Dadas)
    415
    Gracias (Recibidas)
    282

    Blender Matcap opción desactivada

    He hecho lo del appdata y ahora funciona, pero si vuelvo a abrir la versión 2.78 sigue sin funcionar.

    Clic en la imagen para ver su versión completa. 
Nombre: captura 411.jpg 
Visitas: 203 
Tamaño: 199.4 KB 
ID: 220880
    Buena cosa esto del Blender

Página 1 de 2 12 ÚltimoÚltimo

Temas similares

  1. Blender Renderizar Matcap
    Por rfbjoker en el foro Render, Iluminación y Cámaras
    Respuestas: 2
    Último mensaje: 27-05-2020, 18:50
  2. 3dsMax Biblioteca MatCap
    Por 3dpoder en el foro Programación y Scripts
    Respuestas: 0
    Último mensaje: 01-04-2020, 12:18
  3. Blender Sculpting y Matcap
    Por rgisbert en el foro Modelado
    Respuestas: 2
    Último mensaje: 10-03-2020, 10:59
  4. ZBrush Función make a polymesh desactivada
    Por fleivaschenk en el foro Modelado
    Respuestas: 0
    Último mensaje: 26-05-2016, 23:59
  5. ZBrush Specular del Matcap
    Por Urich en el foro Materiales y Texturizado
    Respuestas: 2
    Último mensaje: 29-08-2009, 00:04