-
Medir figura irregular
Hola a tod@s, quiero medir una figura irregular en centímetros. Sólo el alto y el ancho, pero no sé cómo hacerlo. Dónde está el tamaño que tiene mi figura en Blender? Gracias.
-
Usuario Legendario
Medir figura irregular
Tienes las dimensiones en el panel de la izquierda y puedes verlo en unidades Blender o en metros, o cómo quieras.

A parte hay un addon para medir llamado Measureit.
Te puedes bajar la última versión.
https://github.com/Antonioya/Blender...ster/measureit (1.6.2).
-
Agradecimientos - 1 Gracias
Tati Agradece este post
-
Usuario Legendario
Medir figura irregular
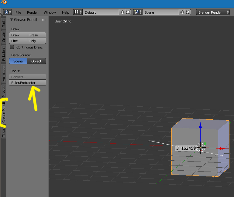
O si quieres medir como si tuvieras una cinta métrica, el Ruler/Proactor.
-
Agradecimientos - 1 Gracias
Tati Agradece este post
-
Medir figura irregular

Iniciado por
Soliman
O si quieres medir como si tuevieras una cinta métrica, el Ruler/Proactor.

Gracias Solimán. Esto último es justo lo que quería.