-
Maya a partir de curva beizer
Hola a tod@s:
Estoy haciendo un logotipo simple para imprimir en 3D y estoy siguiendo el tutorial Blender imagen 2D convertida a 3D.
El problema es que, al final me dicen que para transformarlo en una maya: Alt+C en modo edición y elegir Maya a partir de curva. Yo le doy a Alt+C en modo edición y nada, no encuentro Maya a partir de curva por ningún lado.
Me echáis una mano? Gracias.
-
Usuario Legendario
Maya a partir de curva beizer
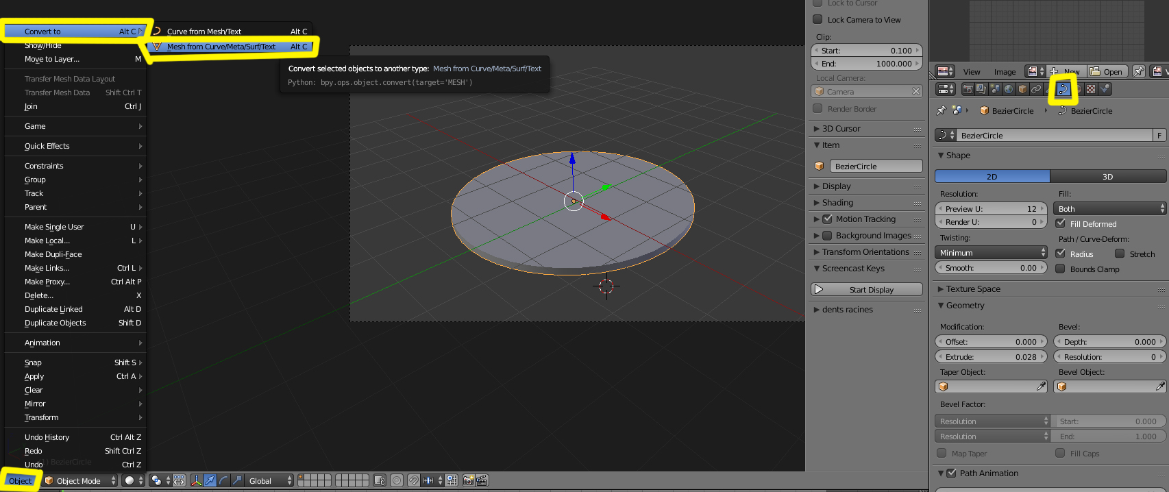
Si el objeto es una curva o círculo Bézier y lo quieres convertir a una MALLa es lo que te han comentado en el video.
Subo una imagen donde primero debes de mirar, si está esa CURVA que he marcado en la derecha. Si aparece, quiere decir que es una Bézier y entonces puedes hacer el ALT+C > Mesh from Curve.
Si no sale esa curva, es que ya tienes una malla, por lo que entras en EDIT MODE y tendría que ver las diferentes caras del modelo.
-
Agradecimientos - 1 Gracias
Tati Agradece este post
-
Maya a partir de curva beizer

Iniciado por
Soliman
Si el objeto es una curva o círculo Bézier y lo quieres convertir a una MALLa es lo que te han comentado en el video.
Subo una imagen donde primero debes de mirar, si está esa CURVA que he marcado en la derecha. Si aparece, quiere decir que es una Bézier y entonces puedes hacer el ALT+C > Mesh from Curve.
Si no sale esa curva, es que ya tienes una malla, por lo que entras en EDIT MODE y tendría que ver las diferentes caras del modelo.

Ok. Muchas gracias. Con tu ayuda lo he resuelto.