-
Problema de animacion
Por que cuando hago una animación tengo un objeto que se mueve hacia abajo y al seleccionar dicho obj en la parte del time sale una barrita azul?

Como solucióno eso para qué ese objeto deje moverse hacia abajo?
-
Usuario Legendario
Problema de animacion
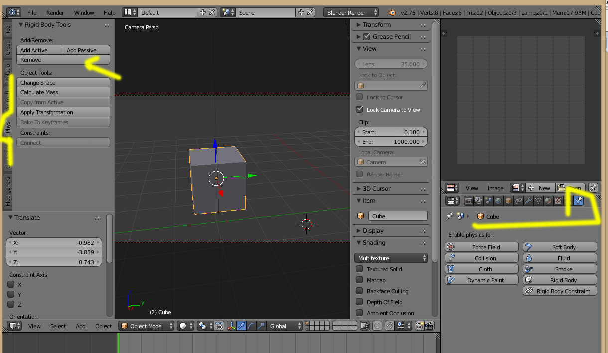
Eso parece un BAKE, podría ser que tengas algún objeto con físicas.
Por lo que mira en el panel de la izquierda o en Propiedades > Physics.
Si tienes alguna física, podrás desmarcarla pinchando en la EQUIS que salga.
-
Agradecimientos - 1 Gracias
-
Problema de animacion
Em no pasa nada, te dejo el proyecto.
-
Problema de animacion
OK OK tenías razón ya lo repare gracias.
-
Usuario Legendario
Problema de animacion
Si, tenías el Cloth activado en uno de los objetos.
-