Resultados 1 al 22 de 22

Sugerencias limitar rotación game engine

  1. #1
    Fecha de ingreso
    Jul 2015
    Mensajes
    465

    Ayuda limitar rotación game engine

    Buenas a todos, os pido ayuda a ver si alguien me puede decir cómo limitar la rotación
    en el Game Engine de Blender con logics bricks, llevo mucho tiempo con ello y no lo consigo.

    Gracias.

  2. #2
    Fecha de ingreso
    Aug 2004
    Mensajes
    22,339

    Ayuda limitar rotación game engine

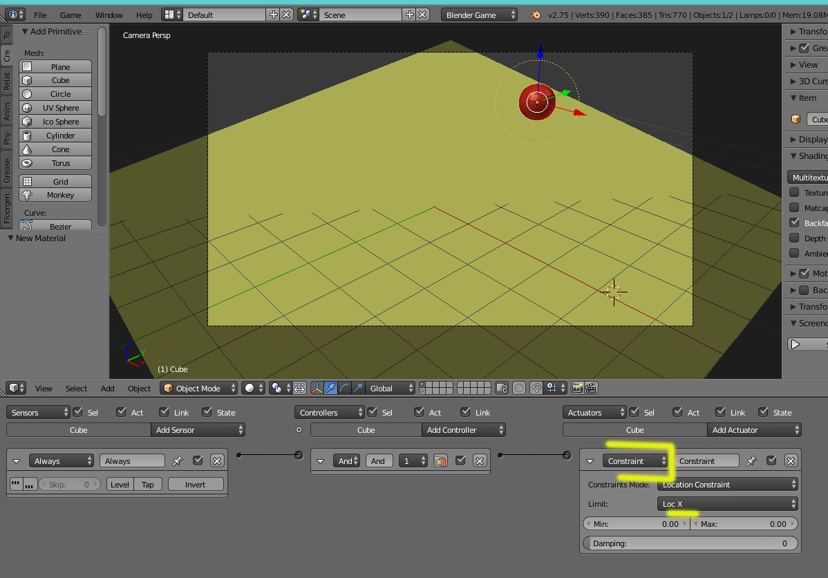
    Hay un Actuator para limitar la LOC.
    ¿Es eso a lo que te refieres?
    Clic en la imagen para ver su versión completa. 

Nombre: loc.jpg 
Visitas: 340 
Tamaño: 345.6 KB 
ID: 209638

    O te refieres a las físicas.

    Clic en la imagen para ver su versión completa. 

Nombre: loc2.jpg 
Visitas: 321 
Tamaño: 102.9 KB 
ID: 209639

    -- IMÁGENES ADJUNTAS --


  3. #3
    Fecha de ingreso
    Jul 2015
    Mensajes
    465

    Ayuda limitar rotación game engine

    Exacto, limitas la posición y va muy bien, pero lo que.

  4. #4
    Fecha de ingreso
    Jul 2015
    Mensajes
    465

    Ayuda limitar rotación game engine

    Perdón, he mandado el mensaje anterior sin querer, limitar la posición se hace bien, pero yo necesito
    limitar la orientación que está en el mismo actuador sólo que no se manejarlo, he probado de muchas maneras, pero no doy con la tecla.

  5. #5
    Fecha de ingreso
    Aug 2004
    Mensajes
    22,339

    Ayuda limitar rotación game engine

    No lo acabo de pillar.

    Que objetos tienes. ¿una esfera?
    Lo tienes con DYNAMIC o con RIGID BODY, etc.

    Si puedes poner un ejemplo o una imagen de lo que buscas.

  6. #6
    Fecha de ingreso
    Jul 2015
    Mensajes
    465

    Ayuda limitar rotación game engine

    Es una cuchara de una pala cargadora de tierra lo que quiero es cerrar la cuchara para coger tierra y volcarla para vaciar la tierra. La tengo en Estatic y con malla triangulada para qué sirva como recipiente. He limitado su giro de algunas maneras, pero no son muy efectivas ni perfectas y más complicadas.

    La cuestión es que cuando yo pulse la tecla para cerrar la cuchara, por ejemplo, tiene que girar hasta cierto punto, en el cual debe pararse, aunque la tecla siga pulsada.

  7. #7
    Fecha de ingreso
    Jul 2015
    Mensajes
    465

    Ayuda limitar rotación game engine

    Clic en la imagen para ver su versión completa. 

Nombre: Captura de pantalla (1).png 
Visitas: 125 
Tamaño: 236.4 KB 
ID: 209641

    -- IMÁGENES ADJUNTAS --

  8. #8
    Fecha de ingreso
    Aug 2004
    Mensajes
    22,339

    Ayuda limitar rotación game engine

    Pues creo que eso lo tendrías que hacer con una ARMATURE.

    Donde creas ciertas animaciones, con su movimiento inicial y final y de esa forma ya tienes controlado que no va a pasar de ese sitio.

    Algo parecido a esto.

    Funciona primero entrando en el GAMe con letra P
    Letras WSAD para mover el vehículo (bueno, el cubo)
    Barra espaciadora para empezar la animación de la pala.

    -- IMÁGENES ADJUNTAS --
    Archivos adjuntados Archivos adjuntados

  9. #9
    Fecha de ingreso
    Jul 2015
    Mensajes
    465

    Ayuda limitar rotación game engine

    Buenas tardes Solimán, eso es justo lo que tiene que hacer la pala, pero no automatizado, el usuario ha de mover la pala a su antojo para poder coger o cargar en ella cosas, la primera vez que intenté hacerlo hice así, para recoger, un actuador Action que recogía la pala pulsando una tecla y viceversa para volcar, no estaba mal, pero al ser una animación, se lanzaba de principio a fin, cosa que no quería
    porque, ¿y si la quiero parar en medio? O quiero recoger la pala sólo un poco. Hay opciones en el actuador Action que te permiten hacerlo y se puede arreglar.

    Teniendo la pala recogida a mitad de camino de su giro total por decirlo de alguna manera, ¿Qué pasa si ahora quiero volcarla, que es el sentido contrario de giro? Pues lanzas la animación de volcar la pala, pero claro desde el principio o sea la pala se pone recogida del todo para ir volcando mientras tengas la tecla pulsada. Yo la dejé a mitad de camino y al pulsar la tecla para volcar, esta se pone recogida del todo para empezar a volcar ya qué esa es la animación que tiene hecha. Necesito pulsar una tecla y que la pala gire en un sentido para recoger y en el sentido contrario para volcar, pero la cantidad de giro que yo quiera y a su vez este movimiento o giro tiene que estar limitado para qué cuando llegue a un máximo de giro (que es cuando toparía con el brazo que soporta la pala), aunque el usuario tenga la
    tecla pulsada, la pala debe parar.

    Espero que me entiendas porque la verdad es que no me explico muy bien.

  10. #10
    Fecha de ingreso
    Aug 2004
    Mensajes
    22,339

    Ayuda limitar rotación game engine

    Cita Iniciado por Juani Ver mensaje
    Buenas tardes Solimán, eso es justo lo que tiene que hacer la pala, pero no automatizado, el usuario ha de mover la pala a su antojo para poder coger o cargar en ella cosas, la primera vez que intenté hacerlo hice así, para recoger, un actuador Action que recogía la pala pulsando una tecla y viceversa para volcar, no estaba mal, pero al ser una animación, se lanzaba de principio a fin, cosa que no quería
    porque, ¿y si la quiero parar en medio? O quiero recoger la pala sólo un poco. Hay opciones en el actuador Action que te permiten hacerlo y se puede arreglar.

    Teniendo la pala recogida a mitad de camino de su giro total por decirlo de alguna manera, ¿Qué pasa si ahora quiero volcarla, que es el sentido contrario de giro? Pues lanzas la animación de volcar la pala, pero claro desde el principio o sea la pala se pone recogida del todo para ir volcando mientras tengas la tecla pulsada. Yo la dejé a mitad de camino y al pulsar la tecla para volcar, esta se pone recogida del todo para empezar a volcar ya qué esa es la animación que tiene hecha. Necesito pulsar una tecla y que la pala gire en un sentido para recoger y en el sentido contrario para volcar, pero la cantidad de giro que yo quiera y a su vez este movimiento o giro tiene que estar limitado para qué cuando llegue a un máximo de giro (que es cuando toparía con el brazo que soporta la pala), aunque el usuario tenga la
    tecla pulsada, la pala debe parar.

    Espero que me entiendas porque la verdad es que no me explico muy bien.
    Si, ya te entiendo, pero eso requiere de que tenga tantos mandos como tiene la pala original (o el doble), o sea, que si la pala funciona con cuatro mandos, se tendrían que crear ocho opciones (creo). De forma qué unas fueran positivas y las otras negativas, o sea, que la pala pudiera moverse hacia delante con un botón y al revés con otro, pero eso lo veo bastante complicado. Saludos.

    Editado.

    Eso si alguien que sepa crear scripts, se podría hacer fácilmente con un solo controlador con PYTHON.

  11. #11
    Fecha de ingreso
    Jul 2015
    Mensajes
    465

    Ayuda limitar rotación game engine

    Te mando el archivo que me has enviado con los movimientos de la cuchara con actuadores Action, a ver si así te puedes hacer una idea al menos del movimiento que quiero y a la vez puedes ver lo que ocurre.

    Gracias por tu tiempo.

    -- IMÁGENES ADJUNTAS --
    Archivos adjuntados Archivos adjuntados

  12. #12
    Fecha de ingreso
    Jul 2015
    Mensajes
    465

    Ayuda limitar rotación game engine

    Mi trabajo es, conductor de maquinaria pesada y por esto entiendo los movimientos de la pala, Blender es una afición a la animación.

    No hacen falta tantos controles para manejarla, son estos: 4 teclas, adelante, atrás, izquierda, derecha, como cualquier vehículo.

    Ahora necesitamos cuatro teclas más: subir brazo (en él está la cuchara o pala, la cual es hija del brazo), bajar brazo, girar cuchara para recoger y girar cuchara para vaciar.

    Dejo un blend, para qué si te animas puedas jugar un ratio y ver cuál es el problema del brazo y la cuchara y por que necesito limitar estos giros.

    En el blend puedes observar que la cuchara está limitada, esto lo hice con una esfera qué no gira solo cambia su posición, y a la cuchara le puse un actuador Edit Object en su opción Track to, la cuchara sigue al movimiento de la esfera y funciona.

    Es un método algo enrevesado a mi forma de ver.

    La esfera tiene limitada su posición con el actuador de restricción (restricción de posición) y en este mismo actuador hay una restricción de Orientacción, la cual yo no logro manejar.

    Gracias de todas formas, por romperte la cabeza. Un saludo.

    -- IMÁGENES ADJUNTAS --
    Archivos adjuntados Archivos adjuntados

  13. #13
    Fecha de ingreso
    Jun 2005
    Mensajes
    993

    Ayuda limitar rotación game engine

    Es un poco chapuzas lo que he hecho, pero igual te sirve. He creado una property por pieza, que se suma o se resta a sí mismo si aprietas la tecla, y a la vez hace de condición para aplicar el movimiento.

    -- IMÁGENES ADJUNTAS --
    Archivos adjuntados Archivos adjuntados

  14. #14
    Fecha de ingreso
    Jul 2015
    Mensajes
    465

    Ayuda limitar rotación game engine

    Si, si y si eso es exactamente lo que quería, funciona perfectamente y no lo veo nada chapuza.

    Un millón de gracias, no sabes cuántos quebraderos de cabeza con esto, ahora puedo continuar.

    Muchas gracias de nuevo y un saludo.

  15. #15
    Fecha de ingreso
    Aug 2004
    Mensajes
    22,339

    Ayuda limitar rotación game engine

    Ese me gusta más DAVID
    Yo, estaba probando con booleana y unos topes, que cuando los tocaba se cambiaba el valor, pero luego solo funcionaba en una dirección, o sea, o bajaba o subía después de cambiar el valor, pero no se podía cambiar la dirección a mitad de camino.
    http://www.pasteall.org/blend/37387.

    He cambiado también los valores de mover el vehículo por las teclas ASDW que así es más cómodo con las dos manos poder mover todos los objetos.

  16. #16
    Fecha de ingreso
    Jun 2005
    Mensajes
    993

    Ayuda limitar rotación game engine

    De nada, para eso estamos.

    Hacía años que no tocaba el BGE, me apetecía.

  17. #17
    Fecha de ingreso
    Jul 2015
    Mensajes
    465

    Ayuda limitar rotación game engine

    Buenas de nuevo, no quiero ser pesado, pero os dejo este blend para él que tenga ganas de BGE.

    El límite de rotación que buscaba funciona a las mil maravillas. En el blend adjunto podréis comprobar que funciona genial.

    Este tipo de máquinas se llaman articuladas y es porque están articuladas, el giro del vehículo no lo hacen el giro de las ruedas sino la propia máquina qué está partida por medio. (También podéis comprobarlo en el blend pulsando D o S además con su limitación de giro).

    Ahora hay que hacer que la máquina se mueva en la dirección que dejemos las ruedas, a ver si me explico, si no tocamos la dirección la máquina avanzará hacia adelante o atrás en línea recta, pero en cuanto giremos, la máquina tiene que avanzar en el sentido de las ruedas si hemos girado hacia un lado y no volvemos a girar hacia el lado contrario, el avance de la máquina ha de ser en círculo describiendo la trayectoria qué marcan las ruedas.

    Si a alguien le apetece intentarlo, a ver si lo hacemos.

    Gracias.

    -- IMÁGENES ADJUNTAS --
    Archivos adjuntados Archivos adjuntados

  18. #18
    Fecha de ingreso
    Aug 2004
    Mensajes
    22,339

    Ayuda limitar rotación game engine

    Este vehículo tiene su tela.

    El problema qué le veo, es que necesitaría unas cuantas teclas más para qué funcionase mejor, pues para hacer el giro creíble, habría que ponerle el giro y a la vez que tuviera movimiento (adelante o atrás), pues con solo el giro se ve que se desplaza muy forzado.

    Pero si presionamos las dos teclas a la vez, multiplica la velocidad inicial.

    Luego otro error que hay, es que cuando giramos, si le damos a avanzar, avanza, pero con los dos módulos girados, lo ideal, sería qué al avanzar, hubiera un forma de que pusiera recto el solo.
    http://www.pasteall.org/blend/37422.

    He intentado tocar las armaturas para unirlas, pero se ha descompuesto todas las piezas, escalándose a otros tamaños.

    Creo que si la armature fuera una sola, se podría crear algún tipo de giro para esa articulación central, pero no logro unirlos sin que se vaya todo al carajo.

  19. #19
    Fecha de ingreso
    Jul 2015
    Mensajes
    465

    Ayuda limitar rotación game engine

    Lo fácil lo hacemos todos, lo difícil ya no, para eso os pedimos ayuda y vamos aprendiendo. Tengo que decirte que va genial, he disfrutado como un niño chico moviendo la maquinita y además de una manera sencilla, pero está el error que dices. De alguna manera tenemos que conseguir que cuando solo pulsemos las teclas de giro, se pare el movimiento de avance y solo gire.

    En realidad, ese es su movimiento real, si yo giro el volante y lo dejo en esa posición, la máquina estará describiendo ese giro siempre. Según la cantidad de giro que yo haga(solo un poco, o un poco más o a tope) así de grande o chico será este giro, pero la máquina no avanzará hasta qué no esté en línea recta. El movimiento que has hecho está perfecto siempre que la máquina esté avanzando porque en realidad está describiendo giros, movimientos en círculo.

    Creo que como en la anterior ocasión, me vuelves a poner en la pista, tengo alguna idea qué intentaré hacer y por supuesto te invito a ti seguir intentándolo.

    La idea más o menos es:
    Cuando solo toque la tecla de giro el movimiento de avance debe parar, si está el avance y el giro pulsado va bien como tu lo has hecho.

    Una vez que tenemos la tecla de giro pulsada y el avance parado, la máquina debe de girar en un círculo descrito por la dirección de las ruedas.

    Para esto he pensado en dos huesos fuera de la máquina, uno a cada lado y a una distancia tal que describa (no hace falta exactamente) la trayectoria circular de esa postura de las ruedas, no es muy difícil, este hueso hará que gire la máquina en esa trayectoria, pero tenemos que hacer que el hueso se acerque o aleje de la máquina según el grado de giro que demos a la misma.

    Espero que hayas captado la idea, a mí me parece algo enrevesada, pero creo que puede funcionar, si a ti se te ocurre alguna otra mejor, estoy deseando de ponerla en práctica.

    Voy a intentarlo así. Saludos y muchas gracias.

  20. #20
    Fecha de ingreso
    Jul 2015
    Mensajes
    465

    Ayuda limitar rotación game engine

    Por cierto, los huesos están emparentados con influencias vacías, son independientes cada uno, no están relacionados entre si salvo que uno es padre de otro y así sucesivamente, los puedes seleccionar uno a uno e ir desemparentándolos, así creo que los podrás mover a tu antojo o poner unos nuevos como te intereses.

    Eso que dices de la escala, a mí me pasa a menudo, emparentas objetos y al lanzar el juego salen deformados, supongo que, tendrá su motivo yo no sé cuál es, pero el BGE es un poco especial como tú sabes, no todo funciona como esperas.

  21. #21
    Fecha de ingreso
    Jul 2015
    Mensajes
    465

    Ayuda limitar rotación game engine

    Buenas a todos, ya tengo más o menos lo que quería.

    Al final lo hecho con una propiedad(la que nos dio la clave de limitar los giros al principio), el movimiento de la máquina no está muy fino, pero a mi ya me vale. Os dejo el blend para los que quieran seguir mejorándolo. Saludos.

    -- IMÁGENES ADJUNTAS --
    Archivos adjuntados Archivos adjuntados

  22. #22
    Fecha de ingreso
    Jun 2005
    Mensajes
    993

    Ayuda limitar rotación game engine

    Para hacerlo perfecto (que gire más o menos según lo doblado que esté) necesitarías algo de Python muy sencillo. Aunque a mí no me preguntes que yo ni idea de Python.

Temas similares

  1. Limitar rotación a un solo eje Unity SOLUCIONADO
    Por Jhonatan00_00 en el foro Plugins y Scripts
    Respuestas: 1
    : 23-01-2019, 13:56
  2. Videojuegos Foro3D Sugerencias con game engine-Blender
    Por pollomayorga en el foro Videojuegos
    Respuestas: 1
    : 16-04-2009, 02:15
  3. Blender Game engine texto en el game engine tutorial
    Por 3dpoder en el foro Blender
    Respuestas: 1
    : 11-01-2009, 18:38
  4. 3dsMax Limitar la rotación de un objeto
    Por shenmue en el foro Animación y Rigging
    Respuestas: 5
    : 09-02-2006, 15:35
  5. 3dsMax Limitar rotación
    Por Percewall en el foro Animación y Rigging
    Respuestas: 2
    : 24-01-2006, 23:37