Buenas a todos, llevo varios meses aprendiendo con Blender y tal (gracias a vosotros que me enamoré de Blender.) y me ha surgido un problema a la hora de aplicar el modificador bolean. Nunca me ha dado problemas hasta ahora.
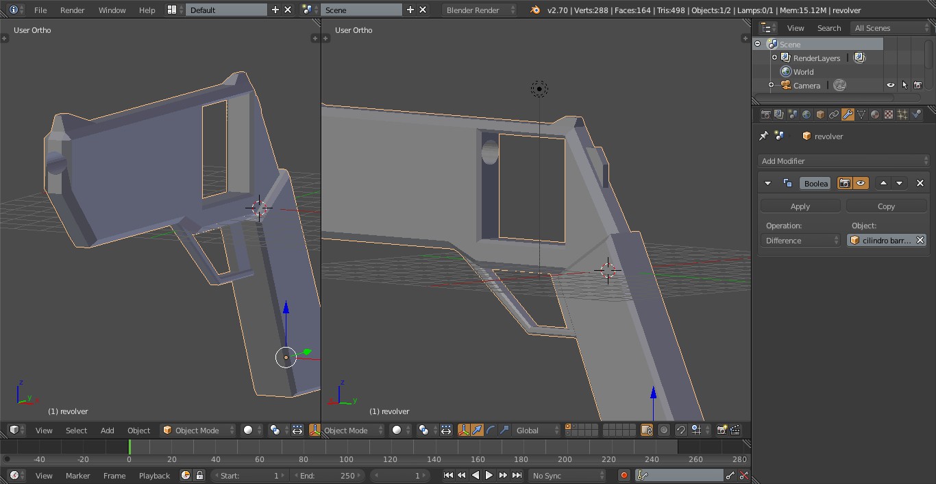
Intento hacer el hueco del cañón de este revolver.
Inserto la barra donde iría el cañón, y la saco hasta dónde está el barril de las balas, pero sin colisionarlo, solamente que asome la cabeza (como siempre hago).
A continuación añado al revolver el modificador bolean y selecciono en el desplegable la barra de metal que sería el restador, y como veis me desparece la mitad del revolver, ya sea qué lo ponga en intercest, unión o diference.
Y por dentro se ve así, pero lo dicho desparece el revolver, no sé qué hago mal.
Uso la versión 2.72.
Espero que podáis ayudarme con el problema. Gracias de antemano.
-- IMÁGENES ADJUNTAS --

 
  
         
     
   
			
 Blender problema con boolean desaparece la mitad del objeto
 Blender problema con boolean desaparece la mitad del objeto 
					
					 
				
				
				
					 Citar
  Citar 
						
					
 .
.