Resultados 1 al 19 de 19

Blur cielo-elementos y mejora de la iluminación

  1. #1
    Fecha de ingreso
    Aug 2010
    Mensajes
    170

    Blur cielo-elementos y mejora de la iluminación

    Buenas tardes.

    Estoy haciendo un modelado de una ciudad y mientras lo voy haciendo, voy intentando mejorar iluminación, y, aunque esté bastante verde, quiero intentar ir puliendo el render.

    Mi pregunta es: Hay alguna manera con Cycles (composite) de crear el blur que crea el cielo sobre los objetos?
    Por otro lado, en el 3D que quiero aplicar el efecto (adjunto), alguien tiene alguna sugerencia para mejorar la iluminación?
    Muchas gracias.

    -- IMÁGENES ADJUNTAS --
    Miniaturas adjuntas Miniaturas adjuntas untitled93.png  

  2. #2
    Fecha de ingreso
    Aug 2004
    Mensajes
    22,348

  3. #3
    Fecha de ingreso
    Aug 2004
    Mensajes
    22,348

    Blur cielo-elementos y mejora de la iluminación

    Y puedes crear una textura de imagen y mezclarla en el Editor de Nodos.

    Clic en la imagen para ver su versión completa. 

Nombre: Nodos_1.jpg 
Visitas: 1002 
Tamaño: 345.5 KB 
ID: 208200

    -- IMÁGENES ADJUNTAS --

  4. #4
    Fecha de ingreso
    Jun 2013
    Mensajes
    520

    Blur cielo-elementos y mejora de la iluminación

    Hola, si te refieres a este tipo de efecto atmosférico sobre la profundidad:

    Clic en la imagen para ver su versión completa. 

Nombre: p1100417.jpg 
Visitas: 125 
Tamaño: 53.8 KB 
ID: 208213


    Hay muchos tutoriales por ahí, éste te puede servir:


    -- IMÁGENES ADJUNTAS --

  5. #5
    Fecha de ingreso
    Aug 2010
    Mensajes
    170

    Blur cielo-elementos y mejora de la iluminación

    Buenas tardes. Muchas gracias por los consejos, lo de las nueves volumétricas me irá de perlas porque el cielo está un poco vacío y mejorara el render bastante. El efecto que comentaba sí, era ese, me miraré el video del YouTube y a ver cómo lo aplico, muchas gracias por los consejos.

    Una pregunta, sabríais algún efecto en el composite que le pudiese dar más realismo a la escena? Alguno que sea muy común de usar. Muchas gracias.

  6. #6
    Fecha de ingreso
    Aug 2004
    Mensajes
    22,348

    Blur cielo-elementos y mejora de la iluminación

    Cita Iniciado por Mackbay Ver mensaje
    Buenas tardes. Muchas gracias por los consejos, lo de las nueves volumétricas me irá de perlas porque el cielo está un poco vacío y mejorara el render bastante. El efecto que comentaba sí, era ese, me miraré el video del YouTube y a ver cómo lo aplico, muchas gracias por los consejos.

    Una pregunta, sabríais algún efecto en el composite que le pudiese dar más realismo a la escena? Alguno que sea muy común de usar. Muchas gracias.
    Podría sé un poco de desenfoque (defocus), aunque también lo puedes poner desde la cámara con el Depth of Field que trae el Cycles.


  7. #7
    Fecha de ingreso
    Jun 2013
    Mensajes
    520

    Blur cielo-elementos y mejora de la iluminación

    Distorsiones de lente básicamente, además del que te comenta Solimán, puedes usar el nodo glare que puede mejorar bastante el aspecto de los brillos fuertes usando fog Glow, streaks. También aberración cromática y efecto viñeta, estos últimos mejor de forma sutil.

    Edito: Veo que el glare ya lo estás usando.

  8. #8
    Fecha de ingreso
    Aug 2010
    Mensajes
    170

    Blur cielo-elementos y mejora de la iluminación

    Buenas tardes. Muchas gracias por las opciones que me habéis dado para mejorar el render, la verdad es que hay muchas, buscare la manera de hacerlas y/o aplicarlas en mí render, a ver qué tal.

    Hoy he hecho un render de prueba del mismo modelo, y sí que he descubierto un defecto en la iluminación que en el primer render se podía intuir.

    En la última imagen, en el edificio inacabado de la izquierda, se ve como hay una iluminación en los forjados que no sé dónde viene. En la escena solo hay una luz (sun) y he hecho una prueba cambiando el HDRI del cielo por un shadder color azul (para comprobar que no fuese el HDRI que me creara estas luces).

    Por favor, me podríais orientar que podría será
    Muchas gracias. Saludos.

    Clic en la imagen para ver su versión completa. 

Nombre: untitled2.png 
Visitas: 304 
Tamaño: 1.48 MB 
ID: 208838

    -- IMÁGENES ADJUNTAS --

  9. #9
    Fecha de ingreso
    Aug 2004
    Mensajes
    22,348

    Blur cielo-elementos y mejora de la iluminación

    No veo muy bien lo que quieres decir.

    S i te refieres a unos puntitos muy pequeños blancos puede ser que estés en Blender Cycles, y sea el ruido que a veces suele salir.

    Si es eso, vas a Sampling y en los Settings subes el valor de Clamp Direct y Clampt indirect (un valor de 1.00 por ejemplo).

  10. #10
    Fecha de ingreso
    Aug 2010
    Mensajes
    170

    Blur cielo-elementos y mejora de la iluminación

    Buenas noches.

    No me refiero al ruido. Me refiero a que el edificio de la derecha, en los forjados (los planos sin textura qué salen a la derecha de la imagen) están iluminados por debajo cuando la escena tiene una sola luz y esta precisamente encima, es decir que tendría qué haber sombra. Muchas gracias. Saludos.

  11. #11
    Fecha de ingreso
    Aug 2004
    Mensajes
    22,348

    Blur cielo-elementos y mejora de la iluminación

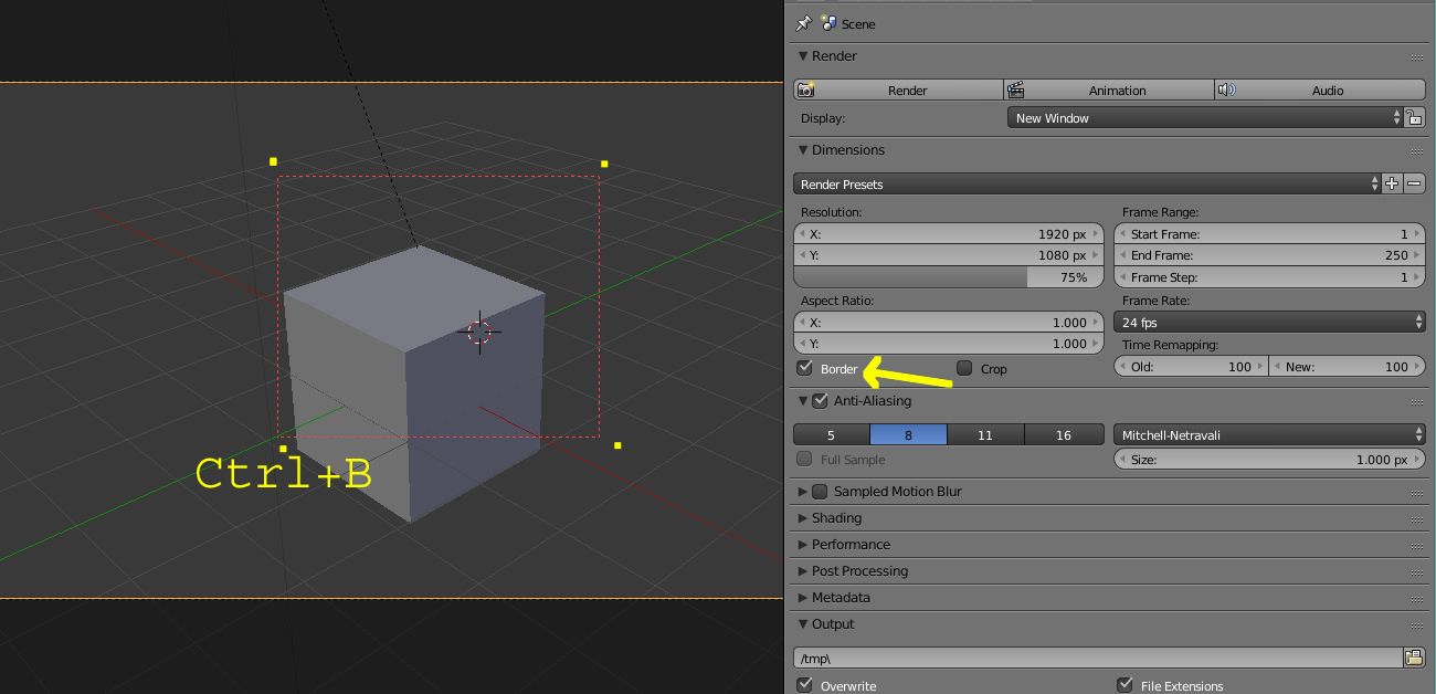
    Pues no sé, a no ser que sea el Ambient Occlusion, que ilumina todas las zonas.Puedes hacer render de una zona en concreto, con CTRL+B y haces una selección de la zona con un cuadrado.

    Luego se quita desde Render > Dimensions > BORDER
    O bien haciendo Ctr+B sobre TODA la cámara.

    Digo esto para qué puedas hacer renders y ver si sigue el fallo después de hacer algún cambio, y no tienes que esperar a qué salga todo el render entero.

    Clic en la imagen para ver su versión completa. 

Nombre: cb.jpg 
Visitas: 143 
Tamaño: 213.4 KB 
ID: 208840

    -- IMÁGENES ADJUNTAS --

  12. #12
    Fecha de ingreso
    Aug 2010
    Mensajes
    170

    Blur cielo-elementos y mejora de la iluminación

    Buenas noches.

    El Ambient Occlusion lo tengo apagado. Como yo trabajo con archivos linkeados, sería posible que sin querer hubiese una luz en alguno de estos archivos y me provocara una iluminación no deseada? Como podría saber el número de luces que hay en toda la escena para comprobarlo?
    Muchas gracias. Saludos.

  13. #13
    Fecha de ingreso
    Aug 2010
    Mensajes
    170

    Blur cielo-elementos y mejora de la iluminación

    Investigando un poco he visto que es que el background esta influyendo demasiado en el renderizado. Para comprobarlo he eliminado el background y con nodes simplemente he puesto el nodo de background y un color. Después he borrado todos los edificios y he puesto un cubo con un material blanco y el cubo sale azul.

    Clic en la imagen para ver su versión completa. 

Nombre: Screen Shot 2015-07-10 at 22.01.57.png 
Visitas: 179 
Tamaño: 924.5 KB 
ID: 208871

    -- IMÁGENES ADJUNTAS --

  14. #14
    Fecha de ingreso
    Aug 2010
    Mensajes
    170

    Blur cielo-elementos y mejora de la iluminación

    Buenos días.

    Investigando un poco más he llegado a la conclusión que este efecto más que por la luz del background (haciendo pruebas quitandola, modificandola,) he visto que está iluminación tan rara qué me sale es debido a qué la luz de la lamp que tengo, rebota en el suelo. Esto es lo que quiero, pero en este caso rebota demasiado fuerte, haciendo el efecto de iluminar los edificios como si el suelo. Esto también se puede ver en las cornisas de los edificios que están en sombra, son más claras por debajo que por el lateral.

    Hay algún parámetro para bajar el nivel de rebote de la luz con los elementos? Solo conozco el clamp direct pero este ya lo tengo a 0. Muchas gracias. Saludos.

  15. #15
    Fecha de ingreso
    Jun 2013
    Mensajes
    520

    Blur cielo-elementos y mejora de la iluminación

    Te refieres a estas cosas ¿no? :

    Clic en la imagen para ver su versión completa. 

Nombre: iluminacion1.jpg 
Visitas: 102 
Tamaño: 489.6 KB 
ID: 208880

    Es posible que sea por usar valores extremos en el value del color de los shaders, cuando se usan colores demasiado puros suceden ese tipo de cosas. Imagina un amarillo tal que así:

    Clic en la imagen para ver su versión completa. 

Nombre: iluminacion2.jpg 
Visitas: 97 
Tamaño: 47.9 KB 
ID: 208885


    El valor de value se ha seteado a 1.0 y eso significa que el objeto va a rebotar un rayo del color que sea, amarillo en este caso y con el 100% de la intensidad original, esto no es correcto porque no se suele dar en el mundo real, los objetos absorben una cantidad considerable de luz (aunque no lo apreciemos lo suficiente por la adaptación de nuestros ojos al rango dinámico). Yo creo que un valor de.9 ya es alto hasta para un color tipo fosforito como dicen en mí tierra, por lo que mejor no sobrepasarlo, aunque te de la impresión de que se ve más oscuro, pero será más correcto.

    -- IMÁGENES ADJUNTAS --


  16. #16
    Fecha de ingreso
    Aug 2010
    Mensajes
    170

    Blur cielo-elementos y mejora de la iluminación

    Buenos días. Muchas gracias por responder. He estado haciendo pruebas y al final, solo he dejado el edificio de la izquierda (porque es el que veo el defecto más claramente), el asfalto, la luz y el background lo he quitado y le he puesto un nodo background de color negro para comprobar.

    En la imagen se puede ver el edificio que está como iluminado por debajo, debido al reflejo de la lámpara sun en el asfalto y el rebote de luz ilumina el edificio. El problema qué veo es que el rebote es exagerado, es decir el reflejo de la luz sun consigue iluminar hasta arriba del todo del edificio. El material de asfalto es el que sale en la imagen, es un diffuse con una textura, no tiene ni Glossy ni otros nodos.

    Por eso mi pregunta es: Hay alguna manera de bajar el rebote de la luz? (Ya sea en el propio material o en el render o en la propia fuente de luz) para evitar este rebote exagerado?
    Otra solución seria oscurecer el asfalto, pero no creo que sea lo adecuando porque yo ya quiero un color así y igualmente el rebote de la luz en este caso no me parece realista, me parece exagerado.

    Clic en la imagen para ver su versión completa. 

Nombre: Screen Shot 2015-07-11 at 11.22.59.png 
Visitas: 104 
Tamaño: 897.5 KB 
ID: 208890 Muchas gracias. Saludos.

    -- IMÁGENES ADJUNTAS --

  17. #17
    Fecha de ingreso
    Aug 2004
    Mensajes
    22,348

    Blur cielo-elementos y mejora de la iluminación

    Los BOUNCES (rebotes) están en Light Paths, pero no sé si eso te va a solucionar eso.

    Clic en la imagen para ver su versión completa. 

Nombre: rebotes.jpg 
Visitas: 227 
Tamaño: 102.8 KB 
ID: 208896

    Yo más bien creo que sería ponerle al suelo más rugosidad (Roughness), o no sé si se puede limitar esa llegada de luz al edificio desde Ray visibility
    Lo he visto hacer por nodos, pero no tengo mucha práctica sobre el efecto de la luz.

    Clic en la imagen para ver su versión completa. 

Nombre: rebotes2.jpg 
Visitas: 227 
Tamaño: 69.2 KB 
ID: 208897

    -- IMÁGENES ADJUNTAS --


  18. #18
    Fecha de ingreso
    Jun 2013
    Mensajes
    520

    Blur cielo-elementos y mejora de la iluminación

    Como te ha dicho Solimán se puede hacer con el ray lenght, pero no es ese el problema. El motor es lógico con esto, representa bien los rebotes y, de hecho, por el tema del cálculo de los bounces se peca de que suelen quedar en mayor o menos medida zonas sub-iluminadas, aquellas que precisaban más rebotes porque están más escondidas de las fuentes de luz, yo acostumbro incluso a subirlos una barbaridad (100 bounces para todo, por ejemplo) cuando no me importa qué el tiempo de render se dispare porque se nota en resultado en algunas escenas.

    Si oscureces el color del asfalto se solucionará el problema, ten en cuenta que la textura la han fotografíado a pleno sol probablemente, pero en realidad tu necesitas para él diffuse el color puro, albedo le llaman, tendrías que oscurecerla bastante para acercarte.

  19. #19
    Fecha de ingreso
    Aug 2010
    Mensajes
    170

    Blur cielo-elementos y mejora de la iluminación

    Buenas tardes. Muchas gracias por los consejos. Lo del Ray Visibility me ha funcionado de maravilla, ahora ya no tengo esos rebotes indeseados. Igualmente, si comentáis que los rebotes en Cycles son lógicos, lo que haré es lo del color del asfalto, intentaré hacerlo más realista posible y a ver qué tal. Si veo que con eso no consigo lo que quiero, entonces haré la trampa del ray visibility. Muchas gracias por las respuestas, ahora esto creo que ya lo tengo controlado, en cuanto lo tenga resuelto, intentaré aplicar las mejoras que me habéis dicho para él composite. Muchas gracias. Saludos.

Temas similares

  1. Hardware La arquitectura Zen 4 de AMD mejora el rendimiento 3D
    Por 3dpoder en el foro Hardware
    Respuestas: 1
    : 08-01-2026, 05:11
  2. Hardware Mejora de mi PC
    Por pacopeich69 en el foro Hardware
    Respuestas: 1
    : 24-12-2025, 04:10
  3. Mejora de vivienda h
    Por javiergn en el foro Trabajos Finalizados
    Respuestas: 18
    : 27-03-2013, 22:59
  4. Postproducción En que se diferencia Vector Blur con Blur
    Por Leander en el foro Postproducción
    Respuestas: 4
    : 11-02-2008, 21:33
  5. Mejora terrenos
    Por ecosistema en el foro Trabajos Finalizados
    Respuestas: 12
    : 13-06-2007, 22:23

Etiquetas para este tema