Resultados 1 al 5 de 5

Tema: Sugerencias con modelado de cubo de minecraft

  1. #1
    Usuario a moderar
    Fecha de ingreso
    Mar 2015
    Mensajes
    8
    Gracias (Dadas)
    0
    Gracias (Recibidas)
    0

    Blender Ayuda con modelado de cubo de minecraft

    Hola a todos, estoy intentando modelar este objeto (imagen adjunta), y quisiera algún consejo de cómo realizar el modelo, que tipo de técnicas usar, etc. Gracias.

    Clic en la imagen para ver su versión completa. 
Nombre: 687320__minecraft_p.jpg 
Visitas: 2219 
Tamaño: 45.0 KB 
ID: 204018

  2. #2
    Usuario Legendario Avatar de Soliman
    Fecha de ingreso
    Aug 2004
    Mensajes
    22,360
    Gracias (Dadas)
    693
    Gracias (Recibidas)
    7236

    Ayuda con modelado de cubo de minecraft

    Con tres ARRAYs
    Creas el primero en coordenada X, el siguiente en Y y el último en Z
    Una vez puestos todos, los aplicas APLY del primero al último.

    Luego seleccione todos los cubos y P > By lose parts.

    Y tendrás todos los cubos apilados, y ya solo vas sacando los que quieras.

  3. #3
    Usuario Legendario Avatar de Soliman
    Fecha de ingreso
    Aug 2004
    Mensajes
    22,360
    Gracias (Dadas)
    693
    Gracias (Recibidas)
    7236

    Tutorial modelar cubo de minecraft


  4. #4
    Usuario a moderar
    Fecha de ingreso
    Mar 2015
    Mensajes
    8
    Gracias (Dadas)
    0
    Gracias (Recibidas)
    0

    Ayuda con modelado de cubo de minecraft

    Gracias, Solimán. Alguna forma de hacer las partes doradas del cubo.

  5. #5
    Usuario Legendario Avatar de Soliman
    Fecha de ingreso
    Aug 2004
    Mensajes
    22,360
    Gracias (Dadas)
    693
    Gracias (Recibidas)
    7236

    Ayuda con modelado de cubo de minecraft

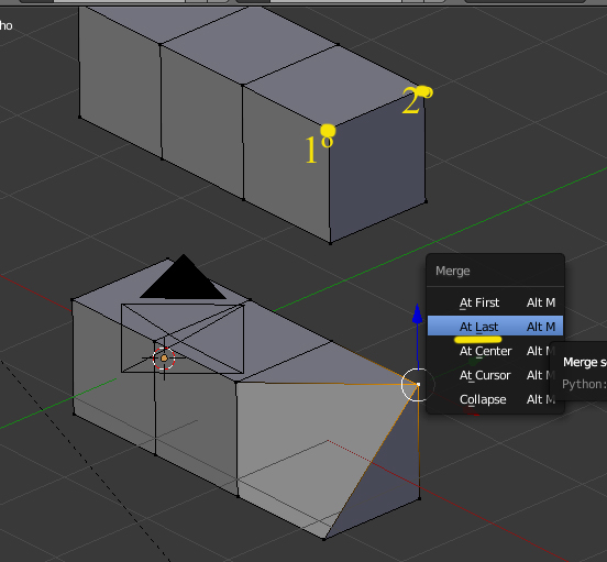
    No veo bien el modelo, pero supongo que, juntando dos o tres cubos y luego uniendo algún vértice, se puede conseguir algo parecido.

    Clic en la imagen para ver su versión completa. 
Nombre: altm.jpg 
Visitas: 941 
Tamaño: 120.3 KB 
ID: 204019

Temas similares

  1. Cine y series Minecraft la película | Desglose VFX
    Por 3dpoder en el foro Cine
    Respuestas: 0
    Último mensaje: 20-04-2022, 16:18
  2. Sugerencias con modelado de un cubo iregular
    Por Reswaq en el foro Modelado
    Respuestas: 11
    Último mensaje: 25-03-2015, 13:47
  3. Respuestas: 0
    Último mensaje: 04-09-2013, 14:07
  4. Blender Sugerencias con un cubo transparente
    Por Lycan en el foro Materiales y Texturizado
    Respuestas: 6
    Último mensaje: 05-03-2010, 03:46
  5. Sugerencias como pasar un cubo a una esfera
    Por nyac en el foro Modelado
    Respuestas: 2
    Último mensaje: 16-03-2004, 13:12