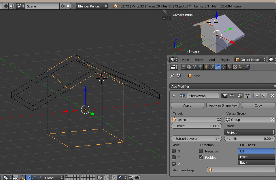
Hola a todos, quisiera preguntar si hay alguna manera de atraer vértices hacia un plano, me explico mejor, si puedo, Dados unos muros, hechos a partir de la extrusión de vértices, coloco un plano quebrado, con la forma de un tejado, con dos aguas. Mi intención es levantar los muros de la casa hasta justo DEBAJO DEL TEJADO, acaso he utilizado una metodología equivocada?
No soy un experto, aunque sí un entusiasta de Blender.
-- IMÁGENES ADJUNTAS --
![]()

Citar