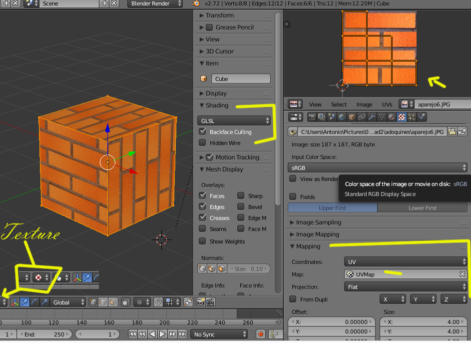
Buenas gente espero que este bien, resulta que tengo un problema con el texturizado o la forma en que se ve en modo juego cuando lo activo con P pues no se ven las texturas como deberían se ven como cuando uno tiene acribada la opción BACKFACE culling además le di la opción de que se viera el delineado del personaje como de cómic, pero tampoco se ve, pero cuando le doy render se ve bien espero puedan echarme una mano.

Citar