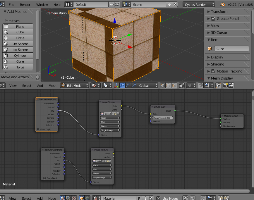
Hola, estoy intentando hacer un texturizado con proyección en Blender, siguiendo un tutorial, en un momento dado a la hora de cargar la imagen en el uv/image editor, no se me visualiza en la otra ventana qué tengo en modo 3d.
A diferencia del video lo estoy haciendo en Cycles y sé que hay algunas diferencias con el motor interno, creo que el problema es cuando activa la casilla Shading> multitexture> texture solid en el minuto 3:41 pero sinceramente no tengo ni idea.
Hay alguna solución a esto?
-- IMÁGENES ADJUNTAS --

 
  
         
     
   
			
 Problema texturizado proyección en Blender
 Problema texturizado proyección en Blender 
					
					 
				
				
				
					 Citar
  Citar 
						
					