Para no aburrir mucho al Foro y como siempre modelo mismo he pensado dejar éste mensaje de WIPs, para ir metiendo todo lo que voy empezando y así no voy abriendo un mensaje para cada uno. ¿OK?
BMP-1.
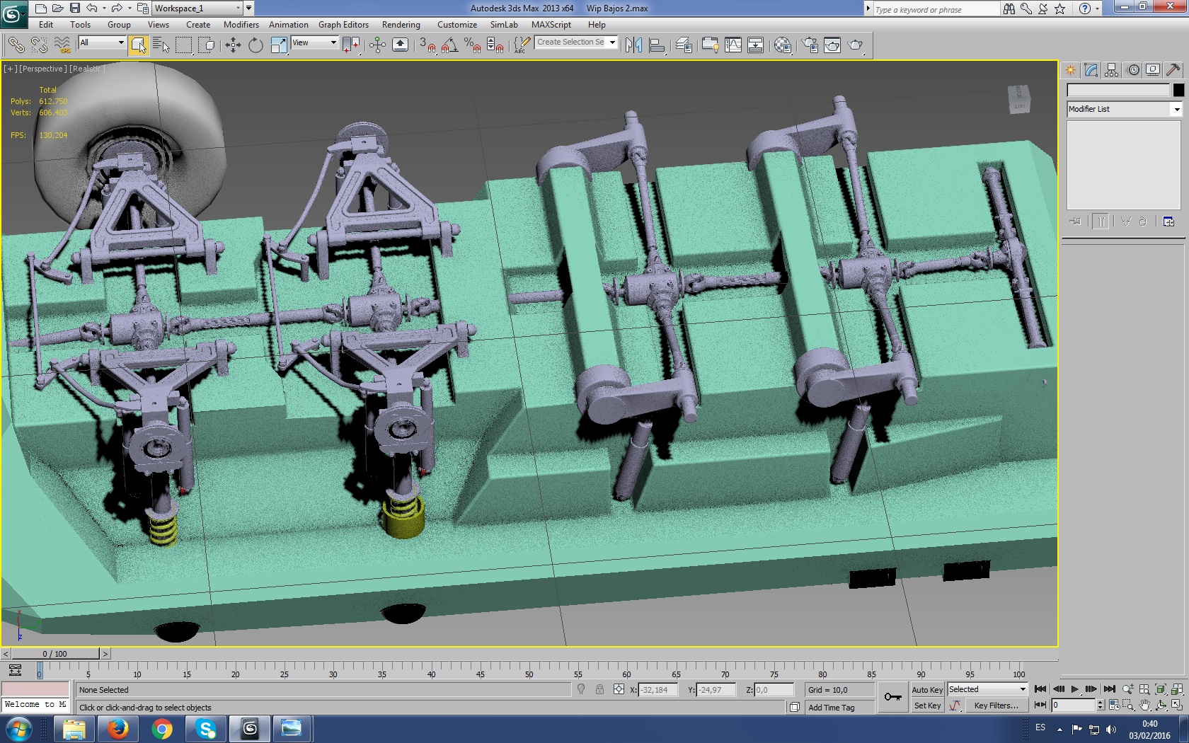
Pues venga, el que lo estrena va a ser un BMP-1, hace tiempo que lo empecé, de hecho, ya tengo acabada la torreta y el rodaje, los hice para una especie de concurso (la torreta), evidentemente no lo gané El caso es que desde entonces he ido tocándolo poco a poco, como con el Challie, así al tiempo le hice el rodaje y medio esbocé la barcaza. Y como estoy cerrando flecos, pues.voy a acabarlo.
Por lo pronto hoy ya le he acabado el capót y he cerrado la barcaza con sus hoyos para las escotillas principales, las del resto ni las voy a marcar, sólo irán encima.
-- IMÁGENES ADJUNTAS --

 
  
         
     
   
			
 
					
					 
				
				
				
					 Citar
  Citar 
						
					 Iniciado por karras
 Iniciado por karras
					
 Una de blindados
 Una de blindados
		 Una de blindados
 Una de blindados
		 
						
					 109:.
109:.
				 Una de blindados
 Una de blindados
		 .
.
				 .
.
				 
  
						
					![Avatar de Pit [reloaded]](images/avatars/avatar33328_6.gif) 
						
					 
				