-
-
Usuario Legendario
Como crear un objeto simétrico con una linea
Ponle otro MIRROR al segundo objeto.
-
Como crear un objeto simétrico con una lineanovato
No entendí Solimán, quizás me he explicado mal.
El mirror al objeto lo convierte en uno, solo existe. Nada no importa, es que no me sé explicar, es un trabajo de Blender en la educación que no término de entenderlo.
Pasa de darte una línea convertida en objeto con un mirror a darte un objeto entero, sin mirror, para extruirlo en otra línea.
No me entiendo ni a mí mismo gracias de todos modos.
-
Usuario Legendario
Como crear un objeto simétrico con una lineanovato
Si lo que quieres es hacer, por ejemplo, una carretera o camino a partir de un objeto y utilizar una curva Bézier para eso, creo que lo mejor es que utilices los modificadores Array y Curve.
Se trata de crear el modelo o le podemos llamar pieza de la carretera, luego le ponemos un modificador de tipo array para alargarlo la cantidad que queramos y luego se puede deformar con el modificador Curve y una curva o círculo Bézier.
Si es solo para aprender sobre mirror, curves o sea siguiendo un tutorial, indica cual es, pones el link y lo miramos a ver qué es lo que te falla.
Carretera 1.
-
Agradecimientos - 1 Gracias
-
Como crear un objeto simétrico con una lineanovato
Muy bueno el tutorial, no es el ejemplo, pero me gustó mucho.
Déjame que lo vuelva a hacer, así me explico mejor.
El tutorial es Blender en la escuela, es Pdf, Punto 5- Extrucción de curvas.
No tiene el modificador Espejo (es decir que la imagen de abajo representa una sola curva).
En el tutorial que me has mandado, trabaja con una malla, un cubo. Lo modifica hasta hacer la mitad del objeto y lo completa con Mirror. Luego usa el Array.
En mi caso, hago lo mismo, pero con una línea. Cuando completo el segmento con mirrow, luego creo una línea Bézier al lado, con la forma qué me interese(aleatoria). Y el final, selecciono la el segmento y en Bevel object elijo la línea aleatoria.
Lo que debería pasar es lo mismo que pasa cuando a un objeto le pones el modificador curva.
Problema: Cuando uso mirror en una curva, esta mitad, no aparece en el resultado de Bevel object de la otra curva.
Si sigo sin explicarme Solimán, te paso fotografías, dame unas horas que estoy con gripe. Saludos y gracias.
Última edición por Ferrera; 26-02-2014 a las 15:41
-
Usuario Legendario
Como crear un objeto simétrico con una lineanovato

Iniciado por
Ferrera
muy bueno el tutorial, no es el ejemplo, pero me gustó mucho.
Déjame que lo vuelva a hacer, así me explico mejor.
El tutorial es Blender en la escuela, es Pdf, Punto 5- Extrucción de curvas.
No tiene el modificador Espejo (es decir que la imagen de abajo representa una sola curva)
En el tutorial que me has mandado, trabaja con una malla, un cubo. Lo modifica hasta hacer la mitad del objeto y lo completa con Mirror. Luego usa el Array.
En mi caso, hago lo mismo, pero con una línea. Cuando completo el segmento con mirrow, luego creo una línea Bézier al lado, con la forma qué me interese(aleatoria). Y el final, selecciono la el segmento y en Bevel object elijo la línea aleatoria.
Lo que debería pasar es lo mismo que pasa cuando a un objeto le pones el modificador curva.
Problema: Cuando uso mirror en una curva, esta midad, no aparece en el resultado de Bevel object de la otra curva.
Si sigo sin explicarme solima, te paso fotografías, dame unas horas que estoy con gripe. Saludos y gracias.
Pues a eso me refería al principio.
Si utilizas una segunda CURVE, a esa CURVE le puede poner también un modificador MIRROR.
O sea, selecciona la segunda CURVE y prueba a ponerle el modificador mirror.
-
Usuario Legendario
Como crear un objeto simétrico con una lineanovato
De todas formas, las curvas siempre son problemas. Por eso te decía qué si es solo para ir aprendiendo el manejo, o si querías hacer alguna cosa en concreto.
Los modelados con curvas, dan problemas, porque no se puede trabajar la superficie como una malla y las texturas luego son un martirio para qué algo esté en su sitio, y si encima luego las conviertes a malla, te crean una malla muy espesa (llena de vértices) y normalmente no valen para según qué modelos.
Casi es mejor empezar con modelado de malla y utilizar los modificadores, más o menos como he puesto en el vídeo. Saludos.
-
Agradecimientos - 1 Gracias
-
Como crear un objeto simétrico con una lineanovato
Si, es lo que estoy viendo, que da problemas. Para resolver y sigo adelante:
Una vez hecho el mirror como curva no me permite seleccionar el mirror como objeto, no puedo editarlo ni aplicarle modificadores.

Este pequeño ejercicio es para aprender.
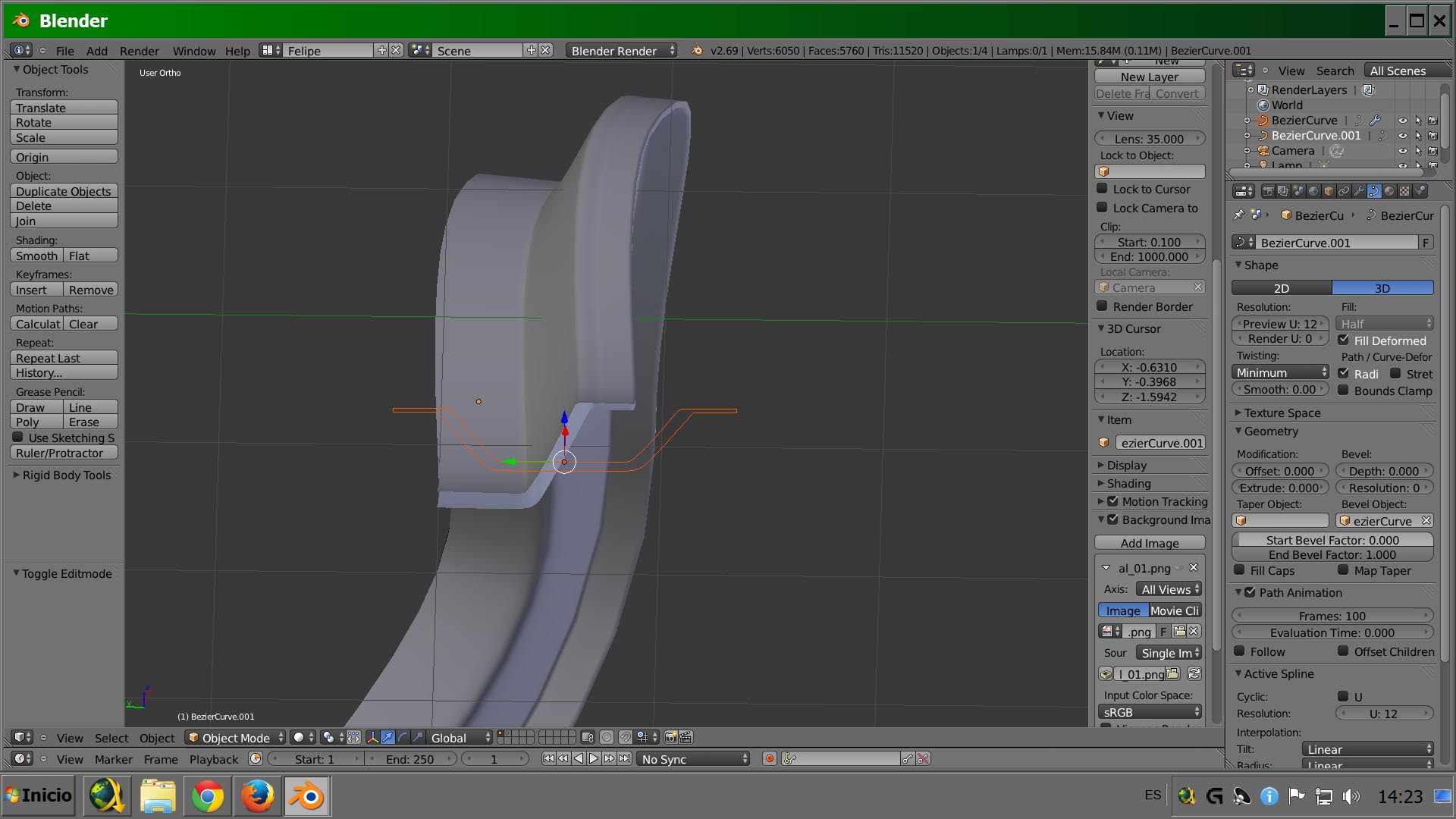
El siguiente es un logotipo que uso para hacer practicas.

Eso lo hice con una línea, con un background del mismo logotipo. La línea tiene una extrusión.
Quiero hacer con tranquilidad una cara de un oso, en plan simple, nada de locuras.
Me recomiendas que use mallas, como bien has dicho antes?
Ok pues eso aré, muchas gracias y saludos.
-
Usuario Legendario
Como crear un objeto simétrico con una lineanovato
-
Agradecimientos - 1 Gracias
-
Como crear un objeto simétrico con una lineanovato
Está muy bien, pero no, es un osito de peluche, igual el tutorial me viene bien, gracias.