-
Como crear el jpg
Hola a todos, he creado mi primer objeto en Blender, mi problema es a la hora de pasarlo a una imagen para colgarlo en el foro, solo se puede sacar la imagen que ve la cámara? Gracias.
Última edición por pepemartorell; 25-02-2014 a las 13:41
Cabanyal Forever

-
Usuario Legendario
Como crear el jpg
Lo normal es que saques el render desde la cámara, si.
Poder hacer capturas de pantalla las puedes hacer desde un icono que hay, pero ese tipo de imágenes no tienen sombras ni transparencias, ni texturas.

También puedes poner diferentes cámaras o mover la cámara de posición.Para mover la escena delante de la cámara hay una opción en el panel de la derecha (letra n) que está en VIEW
Se llama Loock camera to View y funciona con la rueda central del ratón con Shift y con Ctrl
Jugando con esas opciones puedes ir girando haciendo zon, hasta conseguir enfocar el objeto a tu gusto. (girar la rueda del mouse hace zoom).
Última edición por Soliman; 25-02-2014 a las 16:42
-
Como crear el jpg
Interesante. Yo hasta ahora utilizaba el atajo CNTL-ALT-0 para alinear la cámara con la ventana 3D antes de disparar un render, porque, aunque había visto la opción de Loock Camera to View, no la había sabido utilizar. Realmente es la cámara lo que se mueve alrededor de la escena, si tenemos activada su vista (0). El único problema qué le veo es que el campo de visión desde el marco de la cámara es una subsección de la ventana 3D, y da la sensación de que se pierde tamaño de visualización del conjunto.
Última edición por vanselm66; 25-02-2014 a las 23:02
-
Usuario Legendario
Como crear el jpg
Puedes cambiar los valores de la cámara tanto en tamaño como en objetivo LENS.
En RENDER > DIMENSIONS puedes cambiar el tamaño de la cámara, vienen varios presets (preconfigurados) con diferentes valores de tamaños más o menos oficiales.
Pero luego si seleccione la cámara y abres el Object Data de la cámara puedes cambiar la FOCAL y jugar con la distancia y ese enfoque para conseguir diferentes enfoques. Así como la opción Ortographic.
-
Como crear el jpg
Gracias Solimán.
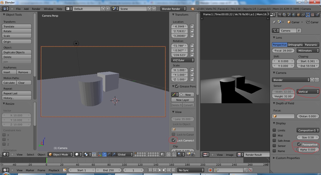
Hay bastantes ajustes posibles, pero parece que la proporción del marco visible de la cámara es invariable (ni poniendo igual anchura y altura en el sensor, por ejemplo).
De todas formas, si desactivamos el passepartout y ponemos en Vertical el método de ajuste del sensor, la sensación que comenté se minimiza bastante.
-
Usuario Legendario
Como crear el jpg
Eso que señalas no es el tamaño del render.
Esos valores se modifican desde RENDER > DIMENSIONS.
-
Agradecimientos - 1 Gracias
-
Como crear el jpg
Vaya, pues sí. Pensé que las opciones de renderizado solo funcionarían al renderizar. Bueno, ahora acabo de encontrar otros problemas, pero de otro tipo, así que, a lo mejor coincidimos por otro mensaje, gracias.