Resultados 1 al 3 de 3

Tema: Se puede hacer una extrusión parcialmente en Blender

  1. #1
    Usuario Novato
    Fecha de ingreso
    Dec 2012
    Mensajes
    18
    Gracias (Dadas)
    3
    Gracias (Recibidas)
    0

    Exclamation Se puede hacer una extrusión parcialmente en Blender?

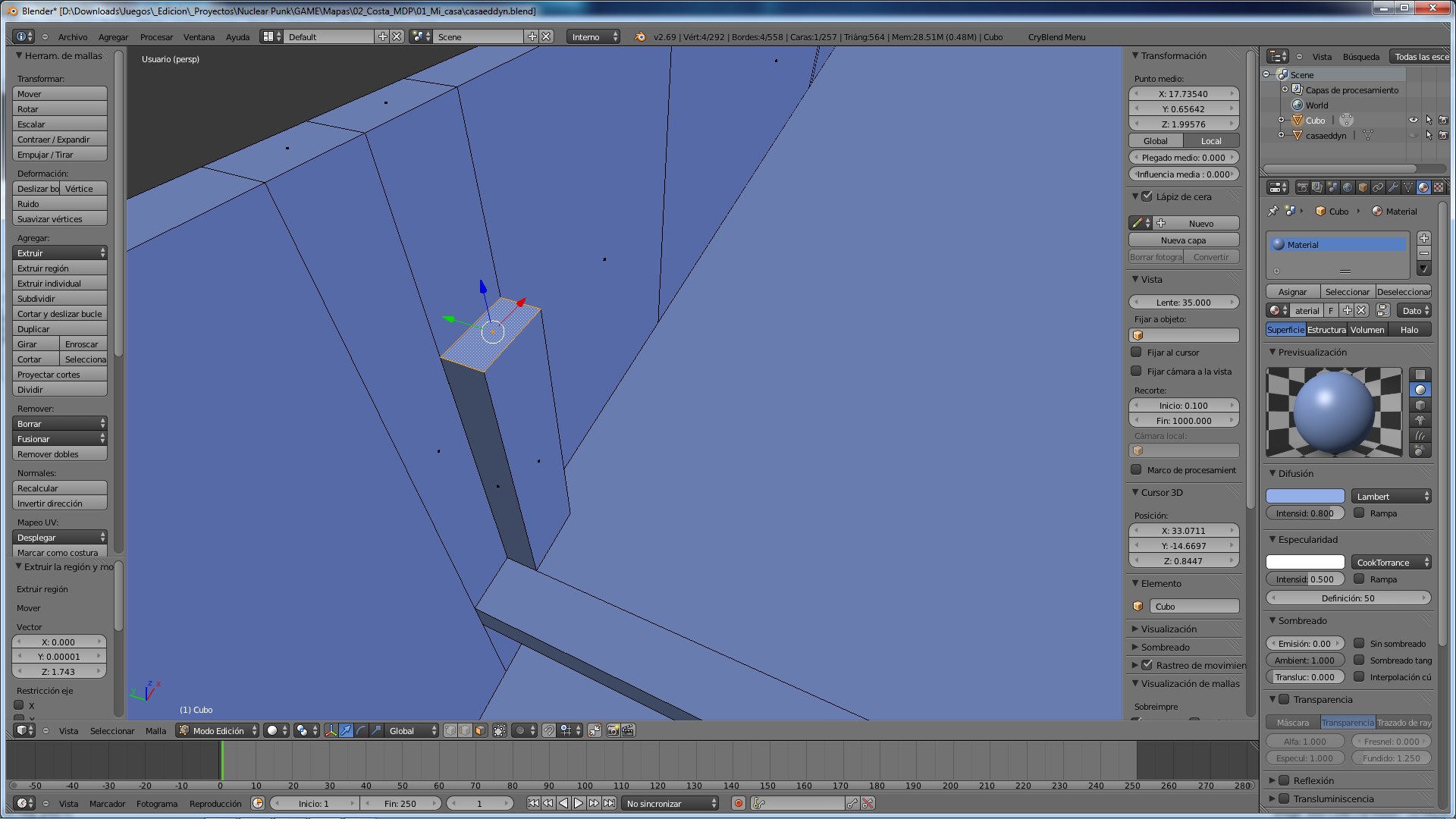
    Hola. Mi duda es si se puede hacer una extrusión parcial en Blender, cómo se ve en la imagen 2 pero sin que quede separado.
    Miniaturas adjuntas Miniaturas adjuntas Clic en la imagen para ver su versión completa. 
Nombre: Image1.jpg 
Visitas: 274 
Tamaño: 255.2 KB 
ID: 188482   Clic en la imagen para ver su versión completa. 
Nombre: Image2.jpg 
Visitas: 254 
Tamaño: 264.8 KB 
ID: 188483   Clic en la imagen para ver su versión completa. 
Nombre: Image3.jpg 
Visitas: 310 
Tamaño: 268.3 KB 
ID: 188484  

  2. #2
    Usuario Legendario Avatar de Soliman
    Fecha de ingreso
    Aug 2004
    Mensajes
    22,360
    Gracias (Dadas)
    693
    Gracias (Recibidas)
    7236

    Se puede hacer una extrusión parcialmente en Blender?

    Una forma de hacerlo sin poner loops a todo el objeto es cortar con la cuchilla (Knife)
    Posicionas el cursor sobre la zona que quieres el corte y presionas letra k.

    Luego sin soltar el ratón te mueves hasta el segundo Edge y una vez tienes tirada la línea, presionas enter.

    Y te cortara esa cara, luego haces la extrusión que has puesto antes y en modo edit vértices borras los vértices duplicados con remouve doubles, aun así, te quedará una cara interna que tienes que borrar, primero la buscas, la seleccionas, y presionas x > face y ya tendrás el modelo perfecto, seguramente habrá que recalcular las normales, por si alguna de las caras a quedado invertida. Control + N y ya tendría que quedar bien.

    Clic en la imagen para ver su versión completa. 
Nombre: K1.jpg 
Visitas: 177 
Tamaño: 122.0 KB 
ID: 188485 Clic en la imagen para ver su versión completa. 
Nombre: K2.jpg 
Visitas: 128 
Tamaño: 65.8 KB 
ID: 188486 Clic en la imagen para ver su versión completa. 
Nombre: K3.jpg 
Visitas: 125 
Tamaño: 131.5 KB 
ID: 188487 Clic en la imagen para ver su versión completa. 
Nombre: K4.jpg 
Visitas: 116 
Tamaño: 117.1 KB 
ID: 188488

  3. Gracias eddypost Agradece este post
  4. #3
    Usuario Novato
    Fecha de ingreso
    Dec 2012
    Mensajes
    18
    Gracias (Dadas)
    3
    Gracias (Recibidas)
    0

    Se puede hacer una extrusión parcialmente en Blender?

    Es más o menos el lió que venia haciendo hasta ahora, cortaba una cara, borraba 2 caras, extruia una línea y creaba las 3 caras restantes, lástima no hay algo para simplificarlo, de todos modos gracias.

Temas similares

  1. Respuestas: 7
    Último mensaje: 14-09-2022, 17:47
  2. Blender Se puede hacer esto en Blender
    Por acmilan1899 en el foro Postproducción
    Respuestas: 3
    Último mensaje: 12-12-2010, 12:03
  3. Blender Se puede hacer esto en Blender
    Por acmilan1899 en el foro Modelado
    Respuestas: 10
    Último mensaje: 01-04-2010, 09:03
  4. 3dsMax Comando que sirva para hacer una extrusión
    Por Shaphire en el foro Modelado
    Respuestas: 7
    Último mensaje: 04-08-2009, 10:51
  5. Que se puede hacer con Blender
    Por Toñote en el foro Infografía General
    Respuestas: 13
    Último mensaje: 12-12-2006, 18:42