Página 1 de 2 12 ÚltimoÚltimo
Resultados 1 al 10 de 12

Tema: Ctrl r no corta en vertical no corta en algunas caras y solo corta en horizontal

  1. #1
    Usuario Novato
    Fecha de ingreso
    Sep 2013
    Mensajes
    12
    Gracias (Dadas)
    16
    Gracias (Recibidas)
    1

    Unhappy Ctrl r- no corta en vertical-no corta en algunas caras y solo corta en horizontal

    Estoy siguiendo un tutorial para hacer un castillo y el CTRL R no me corta donde quiero, como muestro en el video:

    ¿Cuál es el problema? ¿Tiene solución o tengo que volver a hacer las paredes?
    Última edición por Davidmor; 06-10-2013 a las 15:43

  2. #2
    Usuario Legendario Avatar de Soliman
    Fecha de ingreso
    Aug 2004
    Mensajes
    22,360
    Gracias (Dadas)
    693
    Gracias (Recibidas)
    7236

    Ctrl r- no corta en vertical no corta en todas las caras y solo corta en horizon

    Mira qué no tengas vértices repetidos. (W > Remouve Doubles)
    De todas formas, parece que no pilla el loop por que en la cara qué indico en la imagen solo tiene una cara (creo que debería de tener 2). Aunque no estoy seguro.

    Clic en la imagen para ver su versión completa. 
Nombre: Caras1.jpg 
Visitas: 178 
Tamaño: 58.1 KB 
ID: 186876

  3. Gracias Davidmor Agradece este post
  4. #3
    Usuario Novato
    Fecha de ingreso
    Sep 2013
    Mensajes
    12
    Gracias (Dadas)
    16
    Gracias (Recibidas)
    1

    Ctrl r- no corta en vertical no corta en todas las caras y solo corta en horizon

    He removido los doubles y ahora si me deja aplicarle el lop cut en la cara qué quiero. Ahora el problema es que en la otra pared no me deja aplicar el lop cut.

    Si quieres lo puedes ver en el propio archivo Blender. Lo adjunto. Muchas gracias por la ayuda.
    Archivos adjuntados Archivos adjuntados

  5. #4
    Usuario Legendario Avatar de Soliman
    Fecha de ingreso
    Aug 2004
    Mensajes
    22,360
    Gracias (Dadas)
    693
    Gracias (Recibidas)
    7236

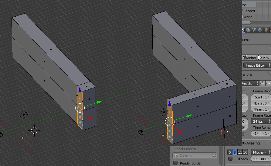
    Ctrl r- no corta en vertical-no corta en algunas caras y solo corta en horizontal

    Pues no le debes de haber hecho bien el Remouve Doubles porque a mí me han borrado 56 vértices, y aun así hay lados (que no vértices) duplicados o mal puestos y caras sin cerrar. (aunque en este caso las caras no cerradas no darían el problema.

    Clic en la imagen para ver su versión completa. 
Nombre: Vertices3.jpg 
Visitas: 172 
Tamaño: 188.4 KB 
ID: 186885

  6. Gracias Davidmor Agradece este post
  7. #5
    Administrador
    Fecha de ingreso
    Apr 2002
    Mensajes
    20,969
    Gracias (Dadas)
    604
    Gracias (Recibidas)
    2248

    Ctrl r- no corta en vertical-no corta en algunas caras y solo corta en horizontal

    Creo que no estas siguiendo el tutorial con la paciencia y el cuidado debidos; en el (*.blend) que adjuntas tienes 56 vértices dobles y si revisas con cuidado has extruido de manera que, tienes escondidos polígonos enteros detrás de varias aristas.

    Ponte en modo Vertex y borra los vértices que veas entre aristas. Se te borraran algunas caras, pero quedará el armazón a la vista con lo que seleccionando los vértices apropiados puedes rellenar de nuevo con solo Ctrl+F. Es solo una de las varias formas que podrías utilizar para reparar el modelo. También tienes algunos n-gons que deberás convertir luego a quads si quieres hacer un buen uvmapping.
    Obtén enseñanza tradicional en arte y cine. Los ordenadores solo son herramientas. Ellos no pueden tomar decisiones creativas, y solo pueden crear trabajos tan buenos como tus conocimientos y tu experiencia les permita.
    Victor Navone


    Ser "animador" es un regalo que te ganas y un honor que deben adjudicarte los otros.
    Chuck Jones


    La tecnología no hace las pelí*culas, la gente las hace. No eres un animador sólo porque puedas mover un objeto del punto A al punto B. Eres alguien quien le da vida a un personaje, que es algo que el software y la tecnología no puede dar.
    John Lasseter

  8. Gracias Davidmor Agradece este post
  9. #6
    Usuario Legendario Avatar de Soliman
    Fecha de ingreso
    Aug 2004
    Mensajes
    22,360
    Gracias (Dadas)
    693
    Gracias (Recibidas)
    7236

    Ctrl r- no corta en vertical-no corta en algunas caras y solo corta en horizontal

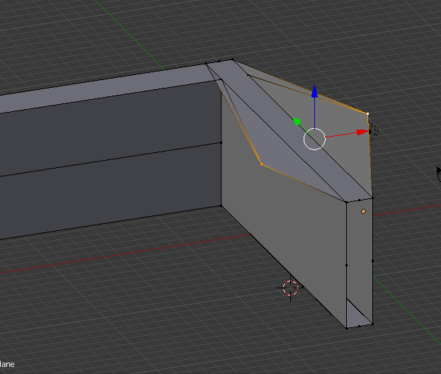
    Empieza de un cubo cerrado o procura qué este todo cerrado y para hacer las esquinas, primero haces la zona e extrudir luego lo extrudes.

    Clic en la imagen para ver su versión completa. 
Nombre: Vertices4.jpg 
Visitas: 236 
Tamaño: 311.4 KB 
ID: 186886
    Archivos adjuntados Archivos adjuntados

  10. Gracias Davidmor Agradece este post
  11. #7
    Usuario Legendario Avatar de Soliman
    Fecha de ingreso
    Aug 2004
    Mensajes
    22,360
    Gracias (Dadas)
    693
    Gracias (Recibidas)
    7236

    Ctrl r- no corta en vertical-no corta en algunas caras y solo corta en horizontal

    Se me a adelantado el jefe.

  12. #8
    El Senior De Los Members
    Fecha de ingreso
    Aug 2012
    Mensajes
    1,757
    Gracias (Dadas)
    415
    Gracias (Recibidas)
    282

    Blender Ctrl r- no corta en vertical-no corta en algunas caras y solo corta en horizontal

    Eso es problema de una geometría mal construida. A todos nos pasa al principio. Si no lo pillas al comienzo puede llegar a ser un buen dolor de cabeza.
    Buena cosa esto del Blender

  13. #9
    Usuario Novato
    Fecha de ingreso
    Sep 2013
    Mensajes
    12
    Gracias (Dadas)
    16
    Gracias (Recibidas)
    1

    Ctrl r- no corta en vertical-no corta en algunas caras y solo corta en horizontal

    Muchas gracias a todos no me esperaba tanta ayuda ni tan rápido. Aunque por otro lado, me confirm la esperanza qué tenía de este foro. Gracias.
    Pues no le debes de haber hecho bien el Remouve Doubles porque a mí me han borrado 56 vértices, y aun así hay lados (que no vértices) duplicados o mal puestos y caras sin cerrar. (aunque en este caso las caras no cerradas no darían el problema.
    Creo que hay lados duplicados, porque aplique Edge ring que no sé muy bien para qué es. Supongo que será para darle volumen, grosor o algo parecido. Se lo aplique ya que lo manda en el tutorial.
    Empieza de un cubo cerrado o procura qué este todo cerrado y para hacer las esquinas, primero haces la zona e extrudir luego lo extrudes.

    Clic en la imagen para ver su versión completa. 
Nombre: Vertices4.jpg 
Visitas: 236 
Tamaño: 311.4 KB 
ID: 186886
    Gracias. Voy a intentar hacer todas las caras tocables por el lop cut, como tú. Pero, ¿Cómo lo has hecho editando el modelo o empezando desde cero?
    Creo que no estas siguiendo el tutorial con la paciencia y el cuidado debidos; en el (*.blend) que adjuntas tienes 56 vértices dobles y si revisas con cuidado has extruido de manera que, tienes escondidos polígonos enteros detrás de varias aristas.

    Ponte en modo Vertex y borra los vértices que veas entre aristas. Se te borraran algunas caras, pero quedará el armazón a la vista con lo que seleccionando los vértices apropiados puedes rellenar de nuevo con solo Ctrl+F. Es solo una de las varias formas que podrías utilizar para reparar el modelo. También tienes algunos n-gons que deberás convertir luego a quads si quieres hacer un buen uvmapping.
    Gracias parece que eso es lo que hizo Solimán. Lo intentaré hacer a ver si me sale. Gracias.

    Otra cosa, si tienes algún tutorial a mano que sea bueno para convertir n-gons a quads y que tenga los significados de esas dos palabras te lo agradecería. Pero si no, no pasa nada, para algo tengo Google.

  14. #10
    Usuario Novato
    Fecha de ingreso
    Sep 2013
    Mensajes
    12
    Gracias (Dadas)
    16
    Gracias (Recibidas)
    1

    Ctrl r- no corta en vertical-no corta en algunas caras y solo corta en horizontal

    Cita Iniciado por Limite Ver mensaje
    Eso es problema de una geometría mal construida. A todos nos pasa al principio. Si no lo pillas al comienzo puede llegar a ser un buen dolor de cabeza.
    Vaya, gracias por el aviso.

Página 1 de 2 12 ÚltimoÚltimo

Temas similares

  1. Ender 3 MAX corta el filamento
    Por FacuM en el foro Impresoras 3D
    Respuestas: 7
    Último mensaje: 06-10-2021, 19:40
  2. Corta animación rugby
    Por Nico.. en el foro Cortos de Animación
    Respuestas: 0
    Último mensaje: 07-01-2013, 17:57
  3. El displacement se me corta
    Por GABRIEL EM en el foro Materiales y Texturizado
    Respuestas: 0
    Último mensaje: 17-09-2010, 15:33
  4. Animación corta con Blender
    Por maxglasses en el foro Trabajos Finalizados
    Respuestas: 4
    Último mensaje: 14-04-2007, 14:32
  5. Parray se corta en el cuadro 100
    Por mono_conmano en el foro Partículas y Dinámicas
    Respuestas: 7
    Último mensaje: 15-01-2007, 15:42