Buenas tardes muchachos.
Estaba modelando un poco cuando al tratar de crear una cara de dimensiones específicas; me he percatado de que las distancias en el eje X no son proporcionales a las de otros ejes. Os muestro:
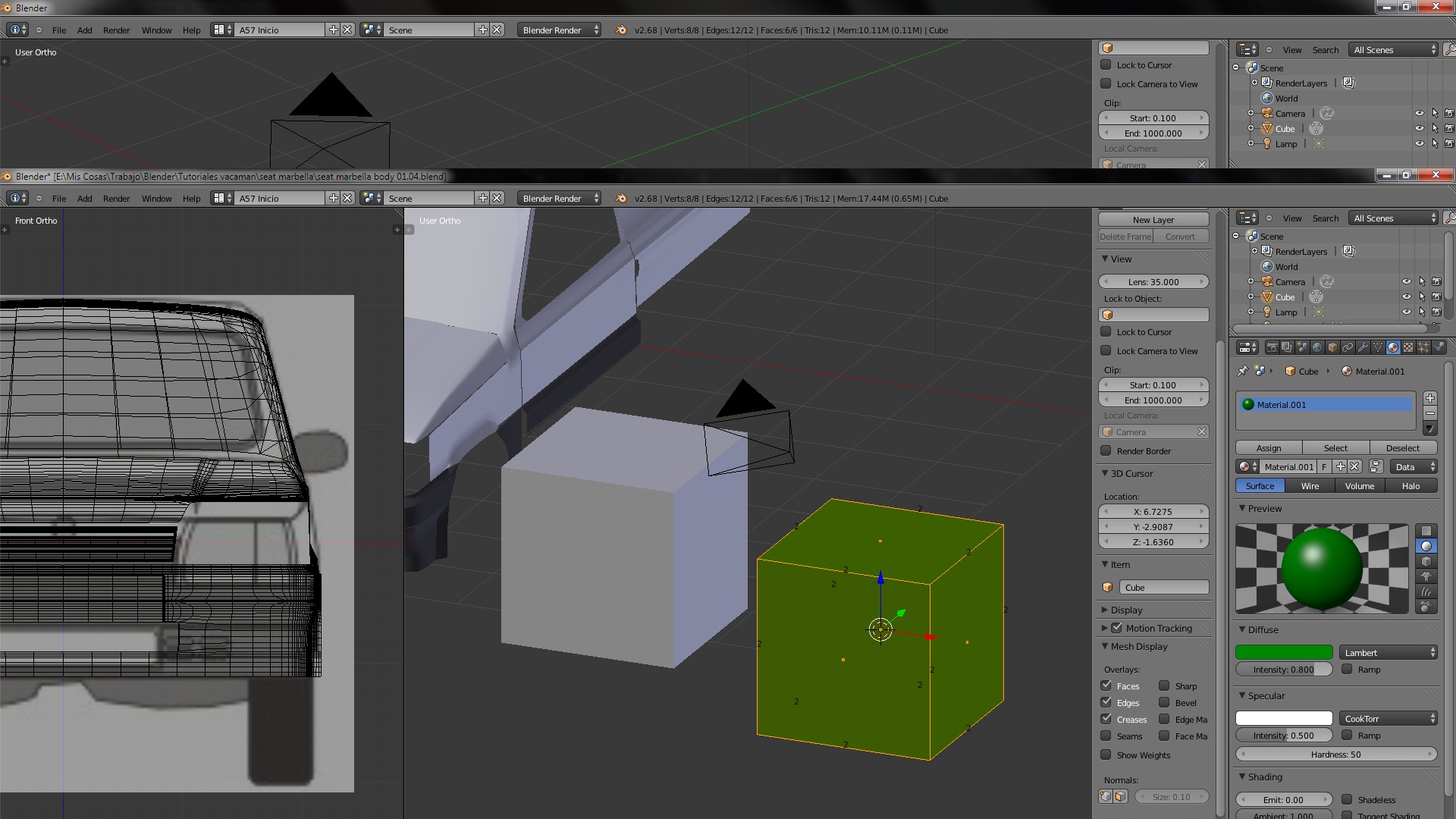
![]()
Como veis, en la imagen de la izquierda me encuentro en Edit Mode, lo que he hecho ha sido crear un cubo mientras me encuentro editando la carrocería del coche y si os fijáis, pues en los ejes X de ese cubo pone 0.4987 de longitud en vez de poner 1.653 como en los demás. En la imagen de la derecha, lo que he hecho ha sido crear un nuevo cubo, pero fuera de el modo de edición, es decir, como un objeto independiente a el coche. Aquí la dimensiones sí se ven proporcionales.
He estado haciendo algunas pruebas y creo que me ha sucedido porque al comienzo del modelado, hace varios días, escalé la carrocería (eje X) en Object Mode en lugar de hacerlo en Edit Mode.
¿Se os ocurre alguna manera de que las dimensiones de la carrocería vuelvan a mostrarse proporcionales? Saludos.
Posdata: Perdonad el extraño ese con las capturas que se me ha ido un poco la pinza con el paint.
-- IMÁGENES ADJUNTAS --
![]()

Citar