-
-
Usuario Legendario
Problema con el render
En la tercera imagen lo que veo, es que o bien tienes vértice repetidos, normales invertidas o caras internas que no deberían de estar.
Primero prueba a quitar vértices repetidos con.
Seleccionas todos los vértices. W y Remouve Doubles.
Luego seleccione todos los vértices y Ctrl+N para recalcular normales.
Si después de esto todavía se ven esas manchas, tendrás que subir el modelo, para poder ver si son las caras internas.
-
Agradecimientos - 1 Gracias
Nugu Agradece este post
-
Problema con el render

Iniciado por
Soliman
En la tercera imagen lo que veo, es que o bien tienes vértice repetidos, normales invertidas o caras internas que no deberían de estar.
Primero prueba a quitar vértices repetidos con.
Seleccionas todos los vértices. W y Remouve Doubles.
Luego seleccione todos los vértices y Ctrl+N para recalcular normales.
Si después de esto todavía se ven esas manchas, tendrás que subir el modelo, para poder ver si son las caras internas.
He hecho lo que me habías comentado, y ha mejorado un poco.
Aun así, se me ocurrió eliminar las caras creadas anteriormente con f a base de líneas. Y hacer un Rellenar con Alt+f. Ahora el problema es que, al hacerlo así, queda muy poco liso. Si aplicó el sombreado queda demasiado.
La espada qué estoy modelando es esta:

Aquí te dejo los render, con y sin sombreado.
Con sombreado.

Sin sombreado.

Por cierto, he utilizado lo que me habías mencionado y ha hecho un poco de efecto. Gracias por ello, lo tendré en mente para futuros modelados.
-
Usuario Legendario
Problema con el render
Casi seguro que tienes alguna cara interna.
Ponte en modo alambre (wireframe) y en selección de caras (face select)
Así podrás ver si tienes alguna cara en el interior. Piensa qué los modelos deben ser perfectamente huecos sin paredes interiores. Y la borras.

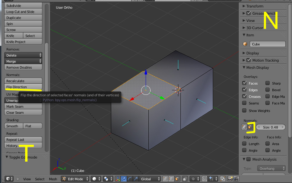
Luego hay otra forma de ver directamente si las caras están invertidas.
Estando en Edit Mode miras en el panel de la derecha (letra n) y activas la opción normal - caras y veras unas líneas azules que deben de apuntar todas hacia fuera.
Si alguna esta invertida, se selecciona y se gira con Flip Direction.
-
Agradecimientos - 1 Gracias
Nugu Agradece este post
-
Problema con el render
Algo que te puede ayudar es activar el Smooth (Sombreado) y luego ponerle al objeto un Modifier de tipo Edge Split.
De todas formas, como dice Solimán, hay que revisar esa malla porque tiene toda la pinta de tener algo mal (caras internas, normales invertidas, vértices duplicados.).
-
Agradecimientos - 1 Gracias
Nugu Agradece este post
-
Problema con el render

Iniciado por
Soliman
Casi seguro que tienes alguna cara interna.
Ponte en modo alambre (wireframe) y en selección de caras (face select)
Así podrás ver si tienes alguna cara en el interior. Piensa qué los modelos deben ser perfectamente huecos sin paredes interiores. Y la borras.
Luego hay otra forma de ver directamente si las caras están invertidas.
Estando en Edit Mode miras en el panel de la derecha (letra n) y activas la opción normal - caras y veras unas líneas azules que deben de apuntar todas hacia fuera.
Si alguna esta invertida, se selecciona y se gira con Flip Direction.

Ya he hecho todo lo que me has comentado, pero aún sigue saliendo extraño.
Borrado de vértices duplicados, invertir caras hacia fuera todas a excepto de la parte de las letras.
Aquí el resultado, las letras no las he hecho porque así se ven más marcadas. Si crees que debo cambiarlas, podrías decirlo. Es que hacer las cosas, pero no saber el porqué.
Me gustaría saberlo, gracias. Es que el suavizado de la parte de afuera, no afecta haciéndolo.
-
Usuario Legendario
Problema con el render
Pero las letras, que las tienes, modeladas, o has hecho una booleana. No lo aprecio en la imagen.
Prueba a ponerle un modificador Edge split (Modifier > Edge Split) como te ha dicho antes DAVID.
Si tiene el modificador Subdivisión Surface puesto, quítaselo.
-
Problema con el render

Iniciado por
Soliman
Pero las letras, que las tienes, modeladas, o has hecho una booleana. No lo aprecio en la imagen.
Prueba a ponerle un modificador Edge split (Modifier > Edge Split) como te ha dicho antes DAVID.
Si tiene el modificador Subdivisión Surface puesto, quítaselo.
Las letras las intenté hacer con booleana, pero no me funciono bien o no me dejaba. Lo intenté cuando tenía toda la hoja modelada.
Solo se puede hacer con un plano, verdad?
No lo tengo, si lo tuviera sería aún peor, ya qué perdería toda la forma.
Ahora he modelado de nuevo la parte de abajo cómo se ve, y ahora se ve mucho mejor.
Quizá el problema es debido a qué uní muchos bordes en una cara con f.
Si intento subdividir una cara del medio, no me lo permite y mueve el centro de las caras hacia los lados. Removiendo todas a su alrededor.
Si un caso, cuando tenga todo modelado, eliminaré las caras centrales y las realizaré de nuevo. Por algún motivo no me deja unir todas en una. :s.
Última edición por Nugu; 29-07-2013 a las 23:25
-
Usuario Legendario
Problema con el render
El relieve o gravado de las letras, se puede simular luego con una textura de imagen; no hace falta qué las modeles.
Como las letras de este anillo.
-
Agradecimientos - 1 Gracias
Nugu Agradece este post
-
Problema con el render

Iniciado por
Soliman
El relieve o gravado de las letras, se puede simular luego con una textura de imagen; no hace falta qué las modeles.
Como las letras de este anillo.

Interesante, no lo sabía.
Es que acabo de empezar con el Blender, y hay muchas cosas que no sé. El caso es que las letras están hundidas en el plano como un grabado.
Hay algo que también me gustaría saber cómo hacer, es realizar a todo un cuerpo un mismo objeto repetido.
Algo cómo se puede ver en el pecho del capitán América:

Sé que se puede hacer, porqué recuerdo que mi hermano hace tiempo atrás me lo enseño con el 2.4 o 2.5. Pero ni yo lo recuerdo, ni él tampoco.
He buscado, pero nada de nada.