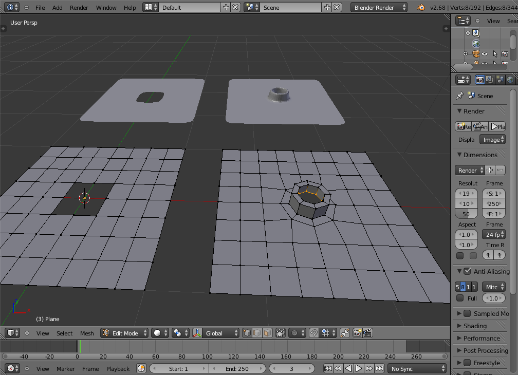
Hola normalmente utilizo Blender para moldear. Y en Blender tiene una opción para con los vértices seleccionados puedas crear un círculo perfecto. Hay algo de esto en Maya. ¿Si no como lo realizariais?
En Blender para qué veáis lo que quiero hacer.
-- IMÁGENES ADJUNTAS --

 
  
         
     
   
			
 Hacer un circulo con de los vértices selecionados
 Hacer un circulo con de los vértices selecionados 
					
					 Hacer un círculo con de los vértices selecionados
 Hacer un círculo con de los vértices selecionados
		 
				
				
				
					 Citar
  Citar 
	