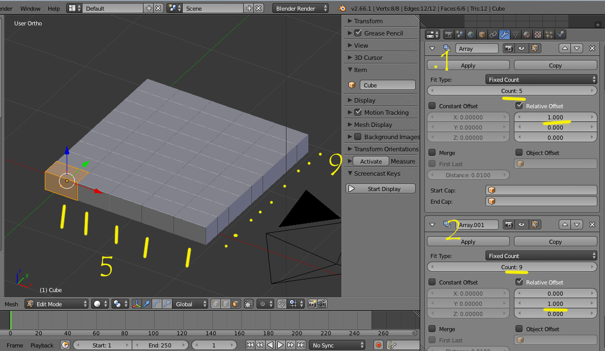
Quiero saber cómo hacer de manera sencilla modelos al estilo minecraft en Blender hechos en cubos, utilizaba una técnica qué era la de hacer bloque por bloque, pero al ser bloques pequeños para hacer solo un pedazo de mapa necesito poner unos 50 modelos de bloques solo para hacer un plano sin contar lo demás, y eso ocasiona qué el programa me valla muy lento hasta el punto de cerrarse por sí solo, y quisiera alguna técnica para poder hacer ese tipo de mapas o modelos utilizando cubos para qué se vean esilo minecraft.
 
  
         
     
   
			
 Cómo hacer modelos estilo minecraft en Blender
 Cómo hacer modelos estilo minecraft en Blender 
					
					 
				
				
				
					 Citar
  Citar 
						
					 
	