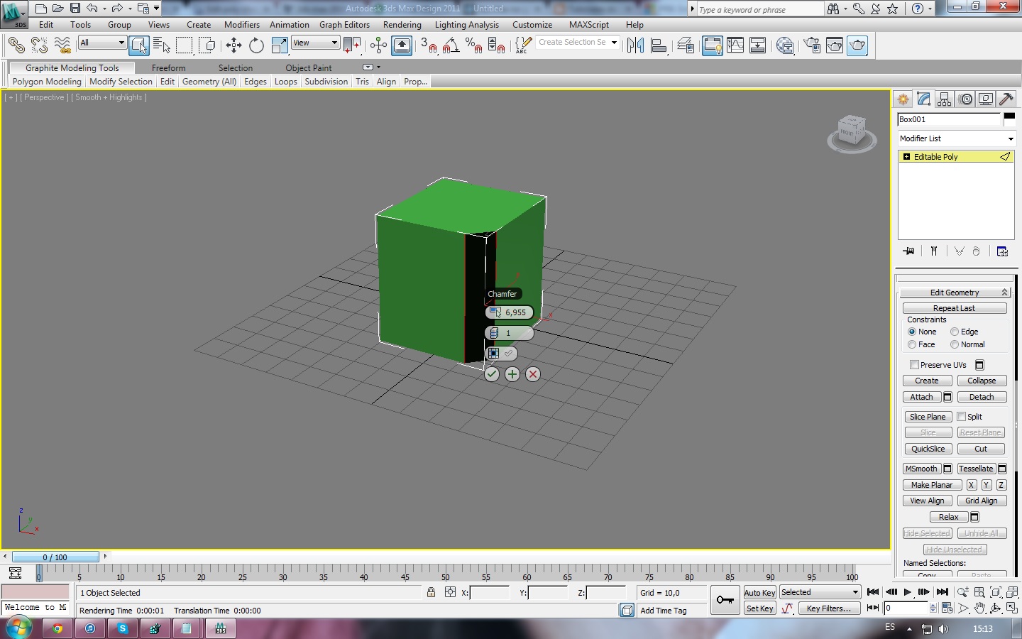
Al convertir una box en editable poly y luego ocupar chamfer en una de las esquinas, siempre hay un que queda negra, por favor alguien me podría ayudar, por favor.

Clic en la imagen para ver su versión completa. 

Nombre: 1.jpg 
Visitas: 571 
Tamaño: 258.9 KB 
ID: 180478
Clic en la imagen para ver su versión completa. 

Nombre: 2.jpg 
Visitas: 529 
Tamaño: 267.7 KB 
ID: 180479

-- IMÁGENES ADJUNTAS --