Resultados 1 al 3 de 3

Tema: Hacer poliedro de 50 caras

  1. #1
    Nivel Héroe
    Fecha de ingreso
    Sep 2012
    Mensajes
    311
    Gracias (Dadas)
    102
    Gracias (Recibidas)
    26

    Blender Hacer poliedro de 50 caras

    Saludos:
    Me gustaría saber cómo se hace un poliedro de 50 caras con Blender.

    No me importa a partir de que figura sea. Saludos y gracias de antemano.

  2. #2
    Moderador
    Fecha de ingreso
    Jul 2005
    Mensajes
    8,059
    Gracias (Dadas)
    523
    Gracias (Recibidas)
    903

    Hacer poliedro de 50 caras

    Add>Mesh>Sphere con Segments=10 y Rings=5
    ...y estaba superbueno.
    Y miré su perfil. Y vi que era amigo de Daniela. Puaf.


    Dos niñas en el parque

    no se elevará, nunca más

  3. #3
    Usuario Legendario Avatar de Soliman
    Fecha de ingreso
    Aug 2004
    Mensajes
    22,360
    Gracias (Dadas)
    693
    Gracias (Recibidas)
    7236

    Hacer poliedro de 50 caras

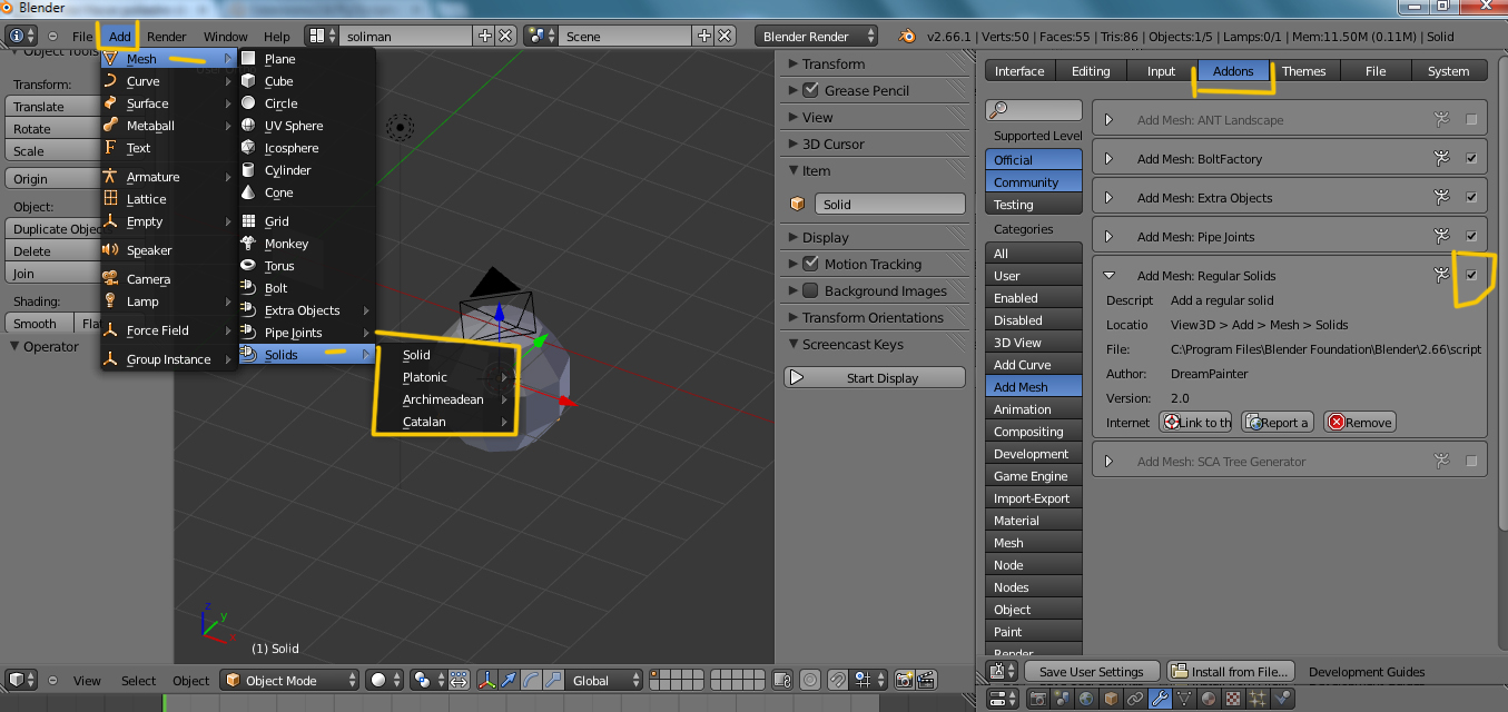
    Puedes activar los regulares sólidos desde User Preferencias > ADONS > Add Mesh > Regular Solids
    Una vez activo, puedes añadirlos desde Add > Mesh > Solids.

    Clic en la imagen para ver su versión completa. 
Nombre: solid.jpg 
Visitas: 1628 
Tamaño: 313.5 KB 
ID: 180215

Temas similares

  1. Blender Desaparecen colores de caras al hacer Shade Smooth
    Por rfbjoker en el foro Modelado
    Respuestas: 2
    Último mensaje: 10-05-2020, 19:51
  2. Hacer que un video se proyecte en todas las caras de un cubo
    Por leonardoflores1976 en el foro Peticiones y Búsquedas
    Respuestas: 7
    Último mensaje: 16-02-2006, 17:50
  3. Cómo hacer un bosque de geometría con pocas caras
    Por cantamanyanas en el foro Materiales y Texturizado
    Respuestas: 1
    Último mensaje: 15-11-2003, 14:45
  4. Hacer un bosque de geometría con pocas caras
    Por cantamanyanas en el foro Modelado
    Respuestas: 2
    Último mensaje: 11-11-2003, 11:34
  5. Respuestas: 1
    Último mensaje: 21-01-2003, 22:52