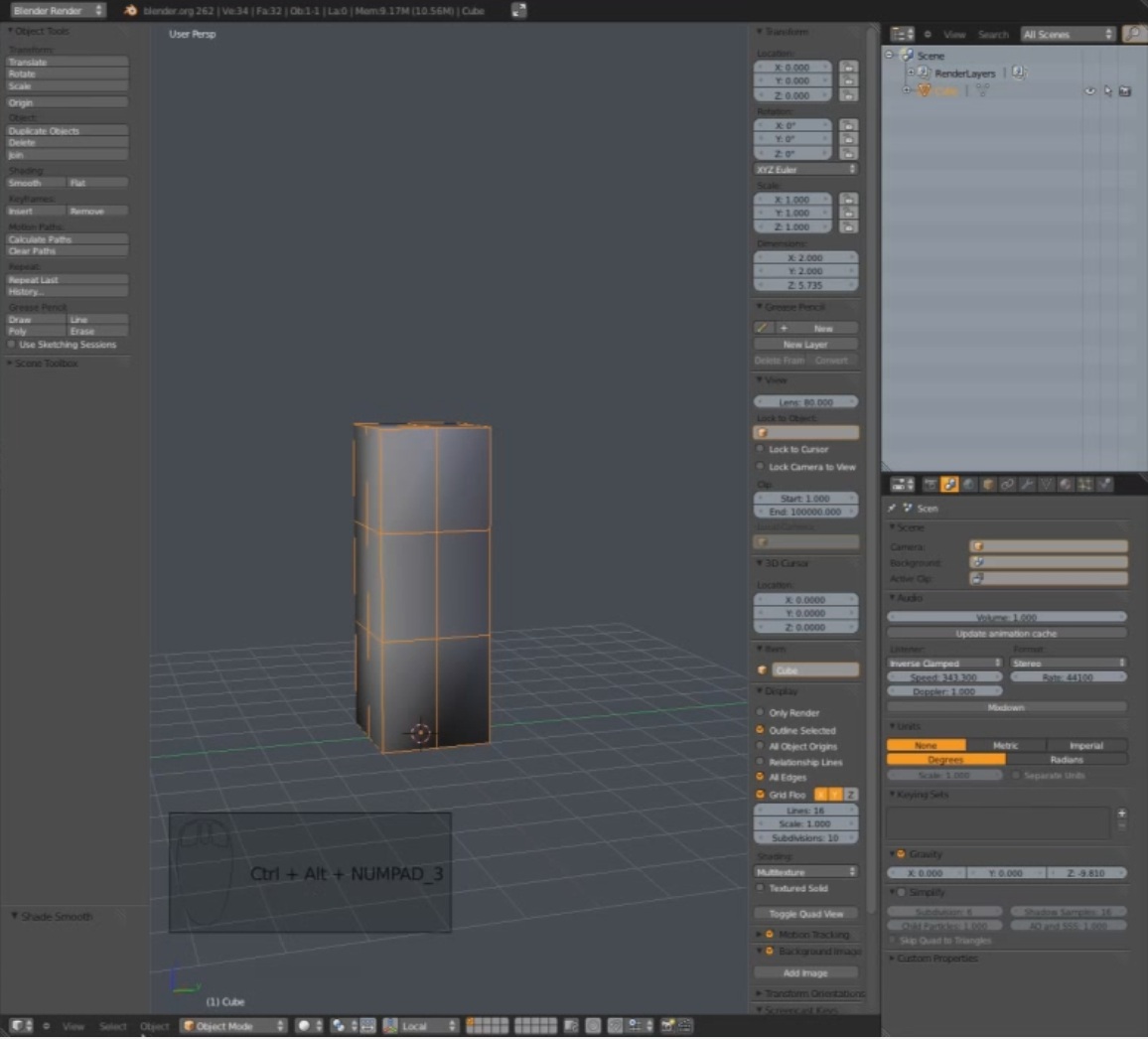
Buenas noches amigos tengo un inconveniente con Blender y los shortcuts, estoy siguiendo un tutorial y el la pantalla se ve claramente que se utiliza el siguiente.
Shorcut (Ctrl + Alt + numpad 3) para obtener el resultado que se ve en la imagen (visualizar la cuadricula de la malla), pero a mi no me resulta y es indispensable para realizar bien el ejercicio.
Espero puedan echarme un cable, saludos.
-- IMÁGENES ADJUNTAS --
![]()

Citar