Hola, muy buenas. Pues eso que estoy intentando hacer un helicóptero (inventado), pero veo que voy por un camino muy diferente al que he visto en trabajos por aquí, me explico.
Aquí van unos renders del aparato en si.
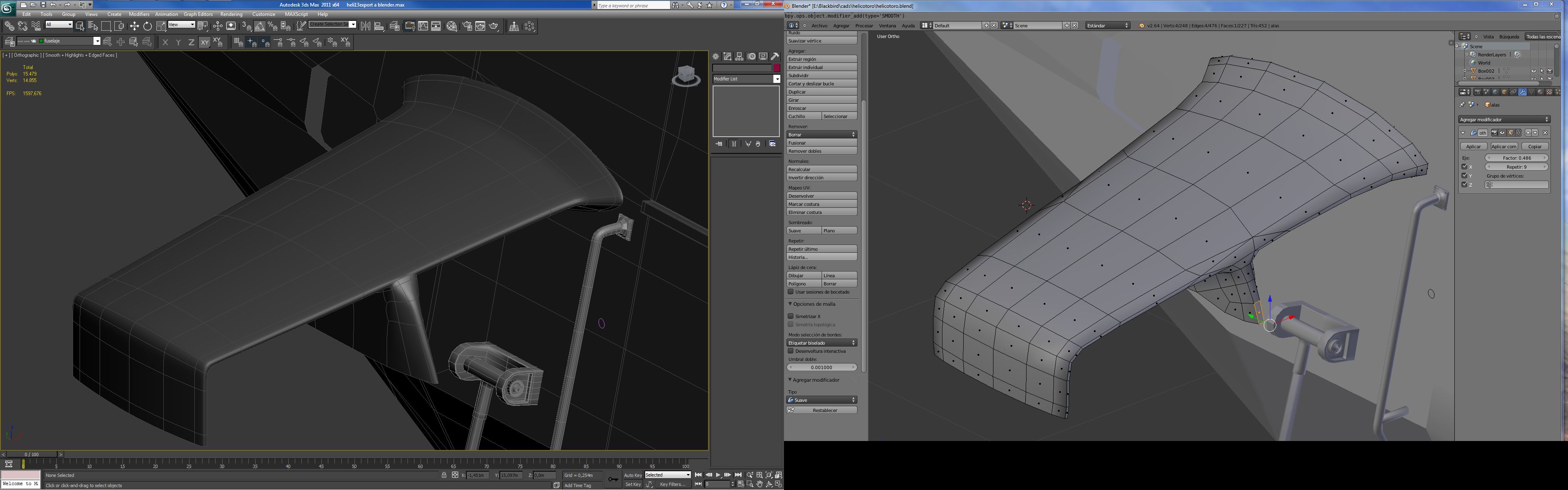
Como ven está hecho de formas relativamente simples, casi todas rectas, y veo que la malla la tengo hecho un disparate, he leído que muchos foristas hablan de hacer todo en cuadrados, y sobre todo evitar los triángulos, pues bien lo mío tiene hasta polígonos de 6 o 7 vértices, y triángulos, a lo bestia ¿eso está mal ¿no?
Otra es que la malla con el MeshSmooth en muchos trabajos la veo que las líneas van muy uniformes, en lo mío, yo voy así.
Estem. ¿eso esta un tanto mal ¿no? Se aceptan gustosamente las collejas merecidas por haber hecho tan mal la malla.
Quisiera por favor que me dieran consejos de cómo mejorar esta malla, como ven llega a los 63000 polígonos y son formas relativamente simples.
Y sobre todo algunos tips a la hora de cómo hacer los cortes en la malla de cara al MeshSmooth serían de gran ayuda, veo que cuando los hago yo, me da la impresión de que creo polígonos de más. Gracias.
-- IMÁGENES ADJUNTAS --
![]()

Citar