Resultados 1 al 3 de 3
  1. #1
    www.ecosistema3d.com
    Fecha de ingreso
    Sep 2004
    Mensajes
    154
    Gracias (Dadas)
    0
    Gracias (Recibidas)
    0

    Exterior soleado

    Sigo en mí lucha personal de intentar simular radiosidad con luces de área. Espero que os guste. El modelo no es muy, allá, pero bueno, me interesaba más la iluminación.
    Miniaturas adjuntas Miniaturas adjuntas Clic en la imagen para ver su versión completa. 
Nombre: esxt3.gif 
Visitas: 288 
Tamaño: 157.9 KB 
ID: 8402  

  2. #2
    Destilado artesanalmente
    Fecha de ingreso
    Jul 2004
    Mensajes
    1,458
    Gracias (Dadas)
    0
    Gracias (Recibidas)
    2
    Pues esta bastante bien iluminado, muestra una captura de las luces en la escena.
    Pajaros en mi cabeza y cerveza en mi riñon, amo el arte...

    www.goldpiece.net

  3. #3
    www.ecosistema3d.com
    Fecha de ingreso
    Sep 2004
    Mensajes
    154
    Gracias (Dadas)
    0
    Gracias (Recibidas)
    0

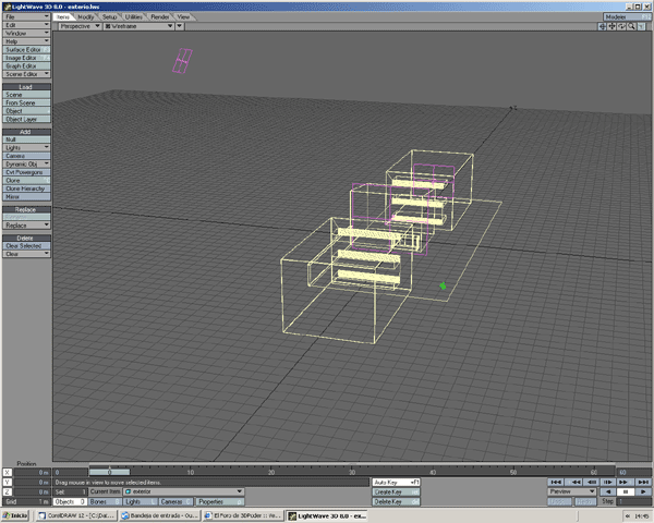
    Captura de luces

    Te mando la captura de luces de la escena.
    Miniaturas adjuntas Miniaturas adjuntas Clic en la imagen para ver su versión completa. 
Nombre: luces.gif 
Visitas: 206 
Tamaño: 99.2 KB 
ID: 8405  

Temas similares

  1. Exterior soleado
    Por JoseDigit en el foro Trabajos en Proceso
    Respuestas: 3
    Último mensaje: 21-05-2011, 18:46
  2. Exterior
    Por tastabillo en el foro Trabajos Finalizados
    Respuestas: 10
    Último mensaje: 04-05-2010, 05:07
  3. Exterior
    Por powerhead en el foro Trabajos Finalizados
    Respuestas: 8
    Último mensaje: 14-10-2007, 01:54
  4. Exterior
    Por luzytextura en el foro Trabajos en Proceso
    Respuestas: 1
    Último mensaje: 05-09-2006, 12:25
  5. Exterior
    Por ecosistema en el foro Trabajos Finalizados
    Respuestas: 2
    Último mensaje: 26-05-2005, 18:44