Hola muy buenas tardes primero le quiero dar las gracias al usuario Solimán por despejarme de varias dudas esto me anima a seguir con el diseño y animación en 3d, bueno aquí va mi siguiente duda:
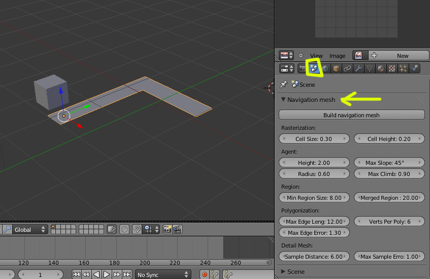
Resulta que quiero que está animación de 3 cubos sobre un círculo Bézier con sus respectivos movimientos sobre su eje sea representado de la misma manera en la opción Game Engine.
Como lo muestro a continuación:
Pero resulta que al intentar animar en el Blender Game Engine todos los cubos quedan juntos como si no existiera la curva Bézier.
¿Qué pasos debo seguir para que estos cubos tengan el mismo comportamiento en el juego?
Aquí está el archivo en cuestión.
-- IMÁGENES ADJUNTAS --
![]()



Citar