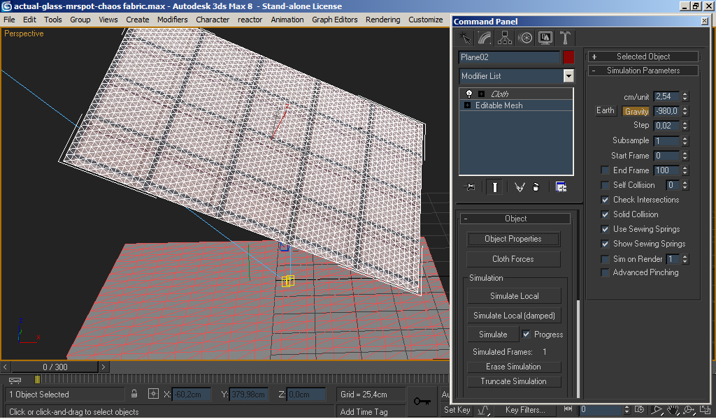
Como lograr una tela con pliegues caóticos: Se coloca un plano inclinado, al cual se le aplica subdivide para generar una malla delunay y se le aplicó Cloth modifier seteado en Cotton preset, al Cloth modifier se le setea chek intersections y self collision para evitar las auto-penetraciones de la tela, bajo este plano se coloca una box a modo de mesa, la cual es adicionada al Cloth que postura la tela, pero siendo esta box un collison object, para que la tela colisione sobre esta mesa.
Luego se dibuja una Spline caótica a mano alzada sobre el viewport top. Se le activa el checkbox enable in viewport en rendering parameters y se ajusta thickness hasta obtener un grosor adecuando a la apariencia de un cordón. Se humilde está malla en editable Mesh.
Se agrega esta geometría al Cloth modifier y se la setea como collision object también.
Se realiza el simulate local hasta que la tela cae y se pliega sobre el cordón.
Luego se le aplica el modificador HSDS y se selecciona los vértices superiores, los cuáles son los más exigidos en generar crestas y seguramente están presentando filos poligonales.
Y se aplica subdivide, generándose así una jerarquía de subdivisión suficiente para redondear las crestas filosas de la tela sin necesidad de aumentar el poligonado de toda la malla, y al ser paramétrico HSDS puede desactivarse y/o modificarse y trabaja la topología de manera muy inteligente logrando pliegues verdaderamente suaves.
Para mí escena del mensaje glasses no quise hacer una tela tan plegada pues atraería la atención y no se apreciarían los Caustics tan claramente.
-- IMÁGENES ADJUNTAS --
![]()

Citar