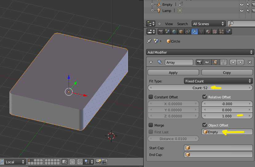
Ya sé que me pasaba con los loops. En preferencias marqué la casilla de reléase confirm, y claro al hacer clic y levantar el dedo del ratón se confirmaba el Cut y el slide a la vez.
Hoy ya no me acuesto sin haber aprendido algo nuevo.
Ya sé que me pasaba con los loops. En preferencias marqué la casilla de reléase confirm, y claro al hacer clic y levantar el dedo del ratón se confirmaba el Cut y el slide a la vez.
Hoy ya no me acuesto sin haber aprendido algo nuevo.
Good night and good luck
Hey Louis, gracias por el tutorial, sencillo y eficiente esa no me la sabia pues anoche me acosté aprendiendo algo nuevo también.
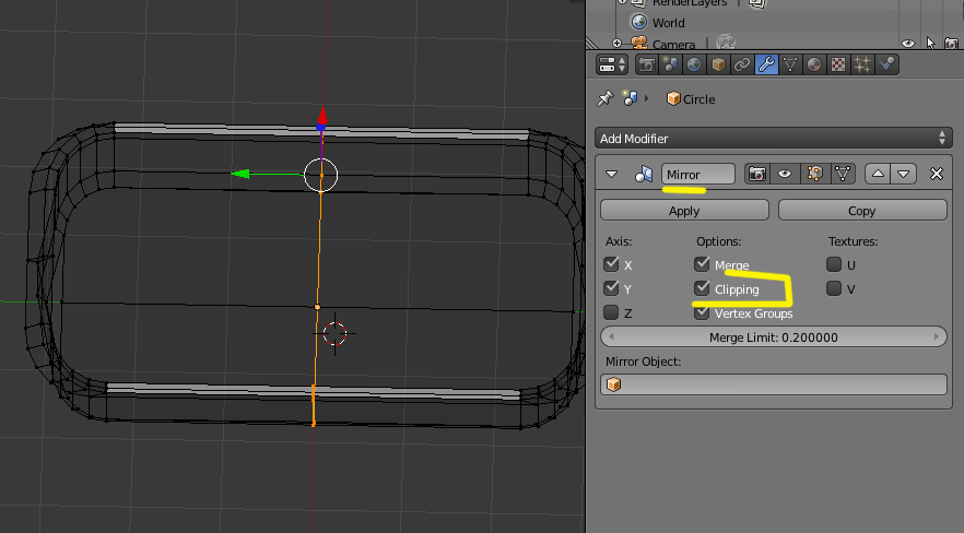
Y vamos a tomar en cuenta lo de los polígonos.
Sí, hay que ahorrar, que estamos en crisis y no se puede despilfarrar polígonos. La linternita.
-- IMÁGENES ADJUNTAS --
![]()
Good night and good luck
La he vuelto a hacer. No me convencía como quedó. De todas formas, no me gusta cómo queda la malla alrededor del pulsador de la linterna. Esta abollada y no sé cómo arreglarla. Con un loop sobre el botón, a lo largo de la linterna mejora, pero jode el resto del modelo, que fue lo que me pasó en el primer intento, quedándome la linterna octogonal en vez de circular. ¿alguien sabría decirme cómo arreglarlo?
-- IMÁGENES ADJUNTAS --
![]()
Última edición por Louis Cyphre; 20-08-2010 a las 14:59
Good night and good luck
Una calculadora, para calcular los polígonos que me sobran.
-- IMÁGENES ADJUNTAS --
![]()
Good night and good luck
Bueno, esto ya me ha pasado en otras ocasiones, y la verdad es un coñazo, tengo que cerrar la parte trasera de la calculadora y la estoy cosiendo a mano. ¿hay alguna forma de hacerlo automáticamente? Porque así es muy aburrido.
-- IMÁGENES ADJUNTAS --
![]()
Good night and good luck
Oye que estoy atrásadisimo.
-- IMÁGENES ADJUNTAS --
![]()
Le has cogido el truco a las loops. ¿Cómo hiciste el pulsador de la linterna? Sería interesante que también subieras la malla.
La calculadora. Me ha costado más de lo que creía, porque intenté hacerla de una pieza y con los botones me hice la picha un lío. Botones y cuerpo son elementos diferentes.
-- IMÁGENES ADJUNTAS --
![]()
Good night and good luck
¿Nos atrevemos con un zippo? Yo lo voy a hacer cada elemento por separado, porque veo que de una pieza me va a dar dolor de cabeza.
-- IMÁGENES ADJUNTAS --
![]()
Good night and good luck
Con el pulsador de la linterna lo hice con un elemento separado, aunque cometí el error de hacerlo en object mode, con la calculador todos los botones son elementos separado, pero en Edit Mode, me gustó, pero la hice muy delgada me pudo haber.
Quedado mejor, es más la vamos a mejorar, a ver qué tal el zippo.
-- IMÁGENES ADJUNTAS --
![]()
Última edición por licanluis; 23-08-2010 a las 22:12
Te dejo un adelanto del zippo, tan contento que iva, pero al aplicarle el Subsurf se deforma completamente y renderizarlo peor parece carro chocado por todos lados, si no me sale con el cubo trataré con un círculo.
Ahorita no parece zippo sino tambo de gas.
-- IMÁGENES ADJUNTAS --
![]()
Última edición por licanluis; 24-08-2010 a las 00:16
Una vez aplicado el Subsurf lo que tienes que hacer es entrar en modo edición, pulsar n, y seleccionando líneas o caras veras que te aparece el parámetro crease dentro de las opciones de transformación. Ve cambiando ese valor para modificar las curvas que te crea el Subsurf.Te dejo un adelanto del zippo, tan contento que iva, pero al aplicarle el Subsurf se deforma completamente y renderizarlo peor parece carro chocado por todos lados, si no me sale con el cubo trataré con un círculo.
Ahorita no parece zippo sino tambo de gas.
Hacepto el reto, solo que encuentro ciertos problemas, ya que este último trabajo del encendedor no lo entiendo, pues no los conozco, y pienso que para hacerlo necesita observarlo detenidamente para poder realizarlo, pues este es mi caso y si es posible hasta desarmarlo, pues veo que tienen objetos escondidos. Sín embargo estoy haciendo lo que logro observar, pero no le entiendo mucho a ese objeto. Tal vez no necesito empezar del principio, pero me gusta este tema del reto, le envío lo que he hecho y también algunos trabajos míos hechos con Blender para que me conozcan.
-- IMÁGENES ADJUNTAS --
![]()
Última edición por alexfabricio41; 24-08-2010 a las 18:19
Licanluis, con un loop igual arreglas el cuerpo del zippo, ¿no? Alexfabricio41, si ese es tu nivel, igual te aburres aquí. En cualquier caso, eres bienvenido, si decides acompañarnos. Creo que podremos aprovecharnos de tus conocimientos.
Más que buscar la perfección en el modelo, queremos aprender a utilizar las herramientas de modelado de Blender. No es obligatorio conseguir un modelo idéntico, la inspiración es libre.
El zippo. He intentado hacer los agujeros con booleanas, pero la malla ha quedado echa un porquería. Booleanas = anticristo.
-- IMÁGENES ADJUNTAS --
![]()
Good night and good luck
Vamos, que se me enfría la muñeca. Unas tijeras.
-- IMÁGENES ADJUNTAS --
![]()
Good night and good luck
Si usas Subsurf, al borrar caras que tengan los 4 lados iguales en el interior de un plano, salen círculos bastante aceptables, que dejan las mallas mucho más bonitas, y es verdad, booleanas apestan.El zippo. He intentado hacer los agujeros con booleanas, pero la malla ha quedado echa un porquería. Booleanas = anticristo.
Pues si necesitaba un loop, este si me gustó como me quedo. Demole a la tijera.
-- IMÁGENES ADJUNTAS --
![]()
La verdad, entiendo mejor las tijeras de cómo están construidas, así que, mejor voy a hacer esas, ya que no entendí la estructura del encendesor, más bien, si alguien los conoce y ya hizo el blend, podría subirlo para ver cómo es por dentro. De cualquier forma comenzare con las tijeras.
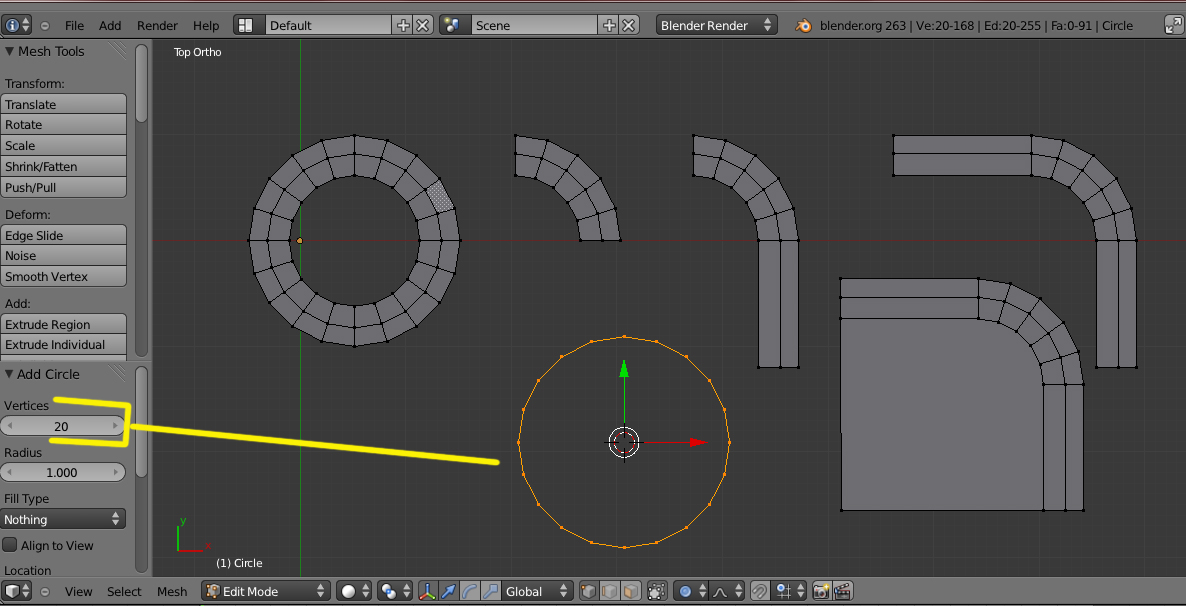
Bueno con respecto a como crear los agujeros del encendedor, lo puedes hacer a través de loops, eliminando ciertas caras, agregas un Mesh circle, extrudes y escalar hacia la normal de los vértices, luego le das merge uniendo los vértices con los de la pared de la Maya cuando ya tiene los agujeros agregados, para darle el grosor a la pared le aplicamos un modificador Solidify hacia el interior o exterior y lo aplicas para poder editar la malla.
Creo que funciona.
Última edición por alexfabricio41; 25-08-2010 a las 16:39
Bueno aquí dejo la tijera, me ha dado un poco de problema una parte del mango estoy tratando de repararla con el crease.
-- IMÁGENES ADJUNTAS --
![]()
El mango de las tijeras me ha dado más trabajo del que pensaba. Alex, pongo más fotografías del zippo, por si quieres repetirlo. Espero que te sirvan.
-- IMÁGENES ADJUNTAS --
![]()
Good night and good luck
Estos parecen más fáciles, pero es que, me han gustado mucho estos trenecitos. Son dos trenes.
-- IMÁGENES ADJUNTAS --
![]()
Good night and good luck
Son 2 trenes?
Sí, los distinguiras en el nombre de los archivos. Tren1a, tren1b. Tren2a, tren2b.
Good night and good luck
Es cierto, lo siento ando medio despistado.
Los trenecitos. Esto ha sido fácil, hay que complicarse un poco, porque si no, no avanzamos.
-- IMÁGENES ADJUNTAS --
![]()
Good night and good luck
Un altavoz. A ver cómo sale.
-- IMÁGENES ADJUNTAS --
![]()
Good night and good luck
Aquí está uno de los trenes, el parlante está complicado me suena más hacerlo con curvas de Bézier, pero haber que sale.
-- IMÁGENES ADJUNTAS --
![]()
He comenzado con el pie del cacharro, partiendo de un tubo de 8 lados. Lo peor los ángulos y las dobleces que tiene. Buf.
Licanluis, tu tren tiene algunas zonas oscuras, ¿has comprobado las normales?
Good night and good luck
Ahorita reviso las normales. El parlante ah esta difícil, pero ahí va, lo difícil va ser los agujeros.
Última edición por licanluis; 27-08-2010 a las 22:33
Te dejo un tutorial de Solimán tal vez te sirve de algo con el parlante.
-- IMÁGENES ADJUNTAS --
![]()
Gracias. Me lo guardo. Otro más para saca.
Good night and good luck
No me gusta cómo me ha quedado, el pie sí me convence, pero el cuerpo del altavoz me parece una birria, los círculos y los agujeros en los planos no los controlo en absoluto.
Voy ha dedicarle más tiempo a esto.
-- IMÁGENES ADJUNTAS --
![]()
Good night and good luck
Pues que te digo estoy en las mismas los agujeros me han dado una quebradera de cabeza horrible, por el momento me he enfocado más en los agujeros, supongo que, sería más fácil con curvas de Bézier, pero, no es el mismo proceso que con el 2.49 ¿verdad?
-- IMÁGENES ADJUNTAS --
![]()
Desde luego yo no soy ningún experto en el tema, y ahora mismo no tengo tiempo para hacer una prueba, pero lo que yo haría sin duda sería una malla diferente para los círculos centrales y luego después si quieres unirla con el resto del objeto. No sé, es la forma más rápida que veo así a bote pronto para controlar bien los tamaños de todo.
Mañana por la mañana a ver si me entretengo y lo hago, que me apetece modelar un poco.
Hola qué tal, se ve interesante el reto, pero creo que le falta mucho a lo que me refiero es:
-Se vería aún más interesante hacer el objeto totalmente terminado, Unwrap, texturizado, iluminado, composición etc, sé que sería más chamba, pero el resultado seria aún más conveniente para todo principiante en Blender dándole más información de cómo terminar un modelo.
Claro si están de acuerdo, pero es mi punto de vista me gustaría saber que piensan.
Que les parece. Y para el de los parlantes debe evitar las caras de triángulos para que el objeto se vea bien, se lo dice alguien que aprendió con mucho costo, pero aprendió.
-- IMÁGENES ADJUNTAS --
![]()
Última edición por alexfabricio41; 30-08-2010 a las 22:29
Gracias por el tip Alex Fabricio, me di cuentas que los triángulos son los que me destartalan el objeto. ¿Cómo hiciste con los agujeros del zippo?
Última edición por licanluis; 30-08-2010 a las 22:38
La respuesta la había puesto anteriormente.
Los chicos aclararon en el primer mensaje que querían empezar bien de abajo, solo modelando en un principio.Hola qué tal, se ve interesante el reto, pero creo que le falta mucho a lo que me refiero es:
-Se vería aún más interesante hacer el objeto totalmente terminado, Unwrap, texturizado, iluminado, composición etc, sé que sería más chamba, pero el resultado seria aún más conveniente para todo principiante en Blender dándole más información de cómo terminar un modelo.
Claro si están de acuerdo, pero es mi punto de vista me gustaría saber que piensan.
Se pueden hacer fácilmente los agujeros calculando cada franja como cuadrados y luego seleccione esas caras y la borras. Aplicas un modifier, subdivisión surface y el cuadrado se humilde en redondo.
-- IMÁGENES ADJUNTAS --
![]()
Pues no sabría decirte si hay mucha diferencia en trabajar con Bézier en la 2.49 y la 2.5. Pero ya que lo planteas, cuando lo termine de hacer con estrude, lo intenteré con Bézier.Pues que te digo estoy en las mismas los agujeros me han dado una quebradera de cabeza horrible, por el momento me he enfocado más en los agujeros, supongo que, sería más fácil con curvas de Bézier, pero, no es el mismo proceso que con el 2.49 ¿verdad?
Confirmamé que te llego el privado, lo envié, pero al abrir la carpeta mensajes enviados, aparece vacía.
[quote=
Mañana por la mañana a ver si me entretengo y lo hago, que me apetece modelar un poco.[/quote]Pensé lo mismo, luego desistí, creyendo que unir mallas diferentes me iba a dar más problemas.Como bien dice v1k1ngo, queremos empezar aprendiendo a modelar. Cuando creamos tener cierto nivel ya subiremos otro peldaño. Gracias por tu interés.Hola qué tal, se ve interesante el reto, pero creo que le falta mucho a lo que me refiero es :
- Se vería aún más interesante hacer el objeto totalmente terminado, Unwrap, texturizado, iluminado, composición etc, sé que sería más chamba, pero el resultado seria aún más conveniente para todo principiante en Blender dándole más información de cómo terminar un modelo, claro si están de acuerdo, pero es mi punto de vista me gustaría saber que piensan.
Alex, está muy bien, me gusta especialmente la parte de los agujeros. Estaría bien que pusieras la malla, para poder copiarte.
Nos vas a dejar en ridículo.
Good night and good luck
He echado un rato y he estado modelando el cuerpo del altavoz. Al final he probado a hacerlo en un sólo objeto y la verdad es que no ha quedado mal. Os dejo un par de imágenes.
-- IMÁGENES ADJUNTAS --
![]()
Azrael, los Trazos negros más negros, ¿Qué son?
Good night and good luck
Son igual que las líneas rosas: con el valor crease modificado. Si te fijas cuando modificas el valor crease de alguna línea se marca así si los valores son pequeños, hasta ponerse completamente rosa cuando tiene valor de 1.
Bueno, creo que le pillo el truco a los agujeros. Gracias a todos.
-- IMÁGENES ADJUNTAS --
![]()
Good night and good luck
Bueno este reto estuvo bueno, pero lo hice a puro subdivide y loop. Busque información sobre el merge, pero no lo entendí bien, seguiré buscando información me pareció interesante.
-- IMÁGENES ADJUNTAS --
![]()
Última edición por licanluis; 31-08-2010 a las 18:57
Bueno, después del esfuerzo realizado nos merecemos un trabajo más relajado, que tengo a las neuronas descansando en el jacuzzi. (gracias google).
Un cruceiro.
-- IMÁGENES ADJUNTAS --
![]()
Good night and good luck
Para cuando terminen el crucifijo, esta podría ser interesante, les dejo una fotografía, y las vistas de alguien que ya la modelo (es lo que conseguí en la internet en una búsqueda rápida, quedé indignado al ver que en el buscador de imágenes de Google al poner moka haya más imágenes de un personaje de anime que la clásica cafetera).
Si se animan a empezar a texturizar, también estaría bueno empezar con algo así.
-- IMÁGENES ADJUNTAS --
![]()
Seria más trabajo pero por algo hay que empezar.
Gracias, descargando.Para cuando terminen el crucifijo, esta podría ser interesante, les dejo una fotografía, y las vistas de alguien que ya la modelo (es lo que conseguí en la internet en una búsqueda rápida, quedé indignado al ver que en el buscador de imágenes de Google al poner moka haya más imágenes de un personaje de anime que la clásica cafetera).
Si se animan a empezar a texturizar, también estaría bueno empezar con algo así.
Texturizar será el siguiente paso. Todavía me falta mucho que aprender del modelado.
Good night and good luck