Hola a todos, esta es la primera consulta qué hago. Tengo este problema, estoy haciendo un modelado de una bodega, pero al agregar materiales y mapas de relieve estos me producen una visualización extraña en el lugar donde va el portón de la bodega.
Los muros los construí utilizando el addon Archimesh. El hueco para él portón lo hice usando bolean - diferencia. El cubo usado para este fin lo envíe a otra capa qué está oculta, tal como he leído en diferentes blogs.
Aquí unas imágenes para explicar bien el tema:
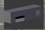
1- Aquí se puede ver el problema.
2- Aquí hago visible el cubo:
3- Si muevo el cubo hacia abajo, el renderizado de la textura es correcta, pero obviamente desaparece el hueco en la pared.
Como es posible solucionar esto?
creo que alguna vez leí la solución, pero no la he podido encontrar de nuevo. Muchas gracias, espero que alguien pueda ayudarme, seguro no es algo difícil.
Gracias.
-- IMÁGENES ADJUNTAS --
![]()

Citar