Reto modelado del fv721 fox paso a paso modelado texturas y render
Cita:
Iniciado por
Juandi3
Hola. Veo que ya tiene un buen avance. Y como lowpoly creo que vas muy bien encaminado. Los cauchos no me gustan esos tacos están muy fuertes y debe temblar mucho el tanque. Si puedes crea un buen mapa de desplazamiento y listo y así solo sería la banda de rodamiento.
Límite, estas como yo. Este modelo tengo apartado pendiente del modelado de las soldaduras que son muy evidentes y no he querido avansar hasta qué lo tengo resuelto. ES más creo que no iniciare desde 0 ya que no me gusta cómo ha quedado la malla. Con el nuevo bisel puedo hacer lo mismo con una malla limpia y si tantas complicaciones. Saludos y mucho ánimo.
Reto modelado del fv721 fox paso a paso modelado texturas y render
Genial ese tanque lowpoly, muy limpia la malla. Enhorabuena.
2 Archivos adjunto(s)
Reto modelado del fv721 fox paso a paso modelado texturas y render
Debo dar las gracias por este reto, después de terminar el tanque PV721 me han dado ganas de seguir modelando tanques, pero algo Futuristas.
Comparados con el PV721 me han resultado bastante fáciles de hacer.
Solo se necesitaba una chispa. Muchas gracias.
-- IMÁGENES ADJUNTAS --
https://foro3d.com/attachment.php?attachmentid=181871
https://foro3d.com/attachment.php?attachmentid=181872
1 Archivos adjunto(s)
Reto modelado del fv721 fox paso a paso modelado texturas y render
Archivo adjunto 188510
Bueno que llevaba un tiempecito parado con Blender y me he dispuesto ya a ir terminando este buen reto y seguir con otros. Así que haber que tal va quedando la cosa. No tiene biseles, ni modificadores subsurf alguno y por ahora va quedando un Low Poly a secas, pero lo principal es irlo acabando y después haber. Seguiré con la parte de abajo y ya lo iré publicando. A ver si se anima la peña c.ñ. Saludos.
-- IMÁGENES ADJUNTAS --
https://foro3d.com/attachment.php?attachmentid=188510
Reto modelado del fv721 fox paso a paso modelado texturas y render
El año pasado deje colgado este proyecto porque se rompio mi ordenador. Ahora ya tengo uno nuevo y creo que lo retomare de nuevo visto que hay gente que está con ello también.
1 Archivos adjunto(s)
Reto modelado del fv721 fox paso a paso modelado texturas y render
Archivo adjunto 188540
A ver si es verdad que te animas y lo vamos haciendo. Ya voy terminando en un rato la parte base de abajo. Saludos.
-- IMÁGENES ADJUNTAS --
https://foro3d.com/attachment.php?attachmentid=188540
1 Archivos adjunto(s)
Reto modelado del fv721 fox paso a paso modelado texturas y render
Hola chicos qué bueno que estén siguiendo este hilo.
Le dejo una captura de mi modelo que le re-hice el cuerpo principal. Espero continuar avanzando, pero con el trabajo es poco lo que he podido hacer. Saludos.
-- IMÁGENES ADJUNTAS --
https://foro3d.com/attachment.php?attachmentid=188541
2 Archivos adjunto(s)
Reto modelado del fv721 fox paso a paso modelado texturas y render
Archivo adjunto 188620 Archivo adjunto 188625
Yo por aquí sigo con el reto de rato en rato. Lo que pasa es que tiene tantos alchiperres para no dar a basto. Y solo por ahora lo que sería la base y formas. Ya veré cuando haya qué texturizarlo, la cantidad de biseles y resolución que pondremos a esto. Bien José.j has vuelto a este reto; has vuelto al hogar A ver como te van quedando todos estos objetillos del vehículo. Menos mal que me baje todas las fotografías, porque el blueprints es bastante malillo. Saludos.
-- IMÁGENES ADJUNTAS --
https://foro3d.com/attachment.php?attachmentid=188620
https://foro3d.com/attachment.php?attachmentid=188625
1 Archivos adjunto(s)
Reto modelado del fv721 fox paso a paso modelado texturas y render
Archivo adjunto 188765
Ahora estoy ya con la parte de arriba. Si no le voy metiendo velocidad al asunto podría llegar al invierno próximo.
-- IMÁGENES ADJUNTAS --
https://foro3d.com/attachment.php?attachmentid=188765
1 Archivos adjunto(s)
Reto modelado del fv721 fox paso a paso modelado texturas y render
Archivo adjunto 189035
Bueno aquí sigo yo de rato en rato con este modelado. No es que sea muy complicado, pero aburre tantos objetos. Por ir rellenando me van quedando los que tienen alguna mejor utilidad para los conductores, en la chapa del vehículo; y las ruedas. He ido sacando la mejor forma qué he podido, pero me imagino que habría que pasar el 100% de cada pieza por el Sculpt; para darles una mejor forma militar. Me asusta tener que meter tanto bisel y modificadores subdivisión, si también la idea de este reto es la de poner superficies. Cuando lo acabe ya veremos. Saludos.
-- IMÁGENES ADJUNTAS --
https://foro3d.com/attachment.php?attachmentid=189035
2 Archivos adjunto(s)
Reto modelado del fv721 fox paso a paso modelado texturas y render
Archivo adjunto 189171 Archivo adjunto 189172
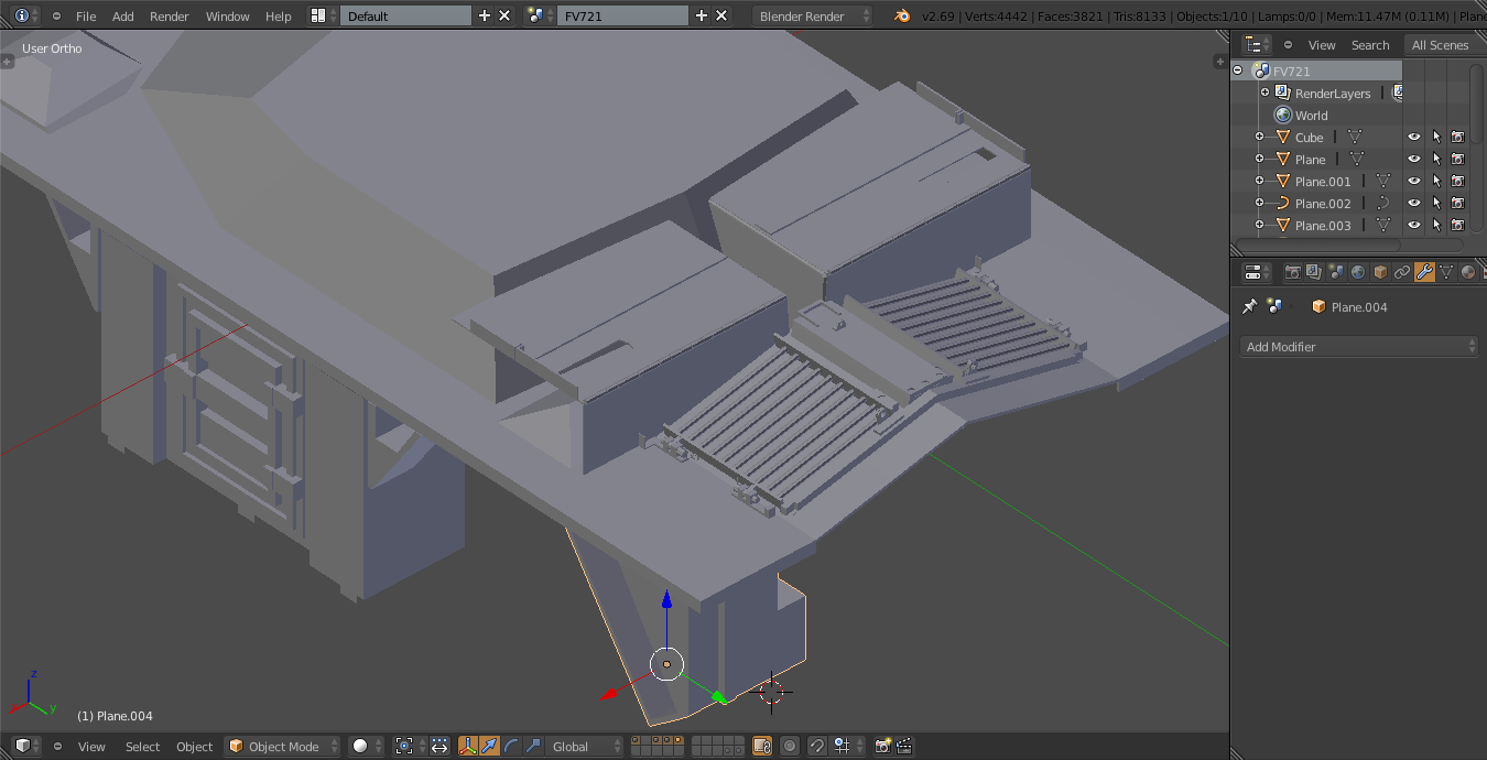
Aquí dejo el modelado del FV721. Faltarle le faltan bastantes cosas, pero bueno que tengo ganas de meterme al reto del Cycles ese y de este no son más que piezas. No tiene biseles ni modificador subsurf. Si se anima la peña a seguir hasta el final con este volveria cómo Terminator. Saludos.
Edito: guardare el (*.blend) como oro en paño.
-- IMÁGENES ADJUNTAS --
https://foro3d.com/attachment.php?attachmentid=189171
https://foro3d.com/attachment.php?attachmentid=189172
Reto modelado del fv721 fox paso a paso modelado texturas y render
Cita:
Iniciado por
Limite
Archivo adjunto 189171 Archivo adjunto 189172
Aquí dejo el modelado del FV721. Faltarle le faltan bastantes cosas, pero bueno que tengo ganas de meterme al reto del Cycles ese y de este no son más que piezas. No tiene biseles ni modificador subsurf. Si se anima la peña a seguir hasta el final con este volveria cómo Terminator. Saludos.
Edito: guardare el (*.blend) como oro en paño.
Pues te ha quedado muy bien. Solo le falta algo más de trabajo, para completar el tren motriz y los materiales. Enhorabuena por tan buen avance. Saludos Cordiales.
Reto modelado del fv721 fox paso a paso modelado texturas y render
Hombre, Limite, si llegado a este punto no lo terminas es pamatarte.