2 Archivos adjunto(s)
	
	
		De 3d studio a maya conect insert edge loop tool
	
	
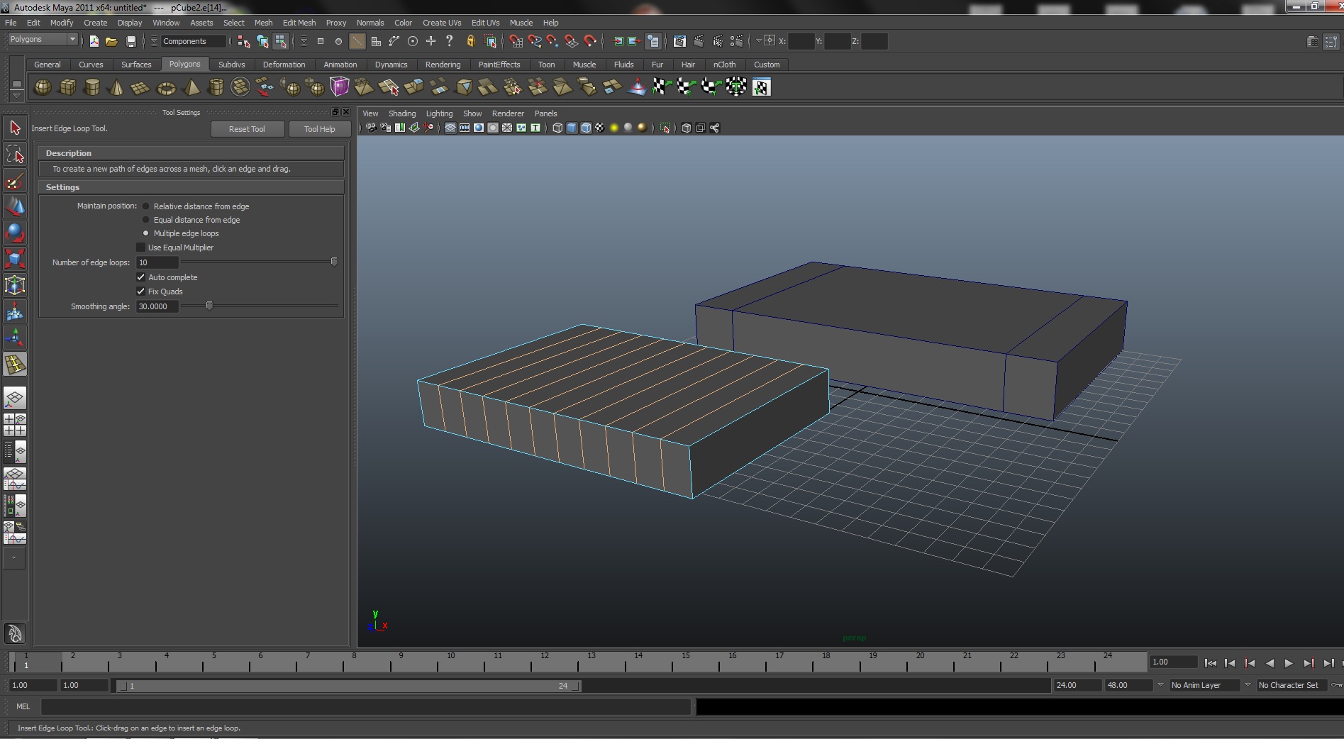
		Me surge el primer problema intentando aprender Maya después de trabajar bastante con max. En la herramienta Insert Edge Loop Tool cómo puedo insertar más de 10 ejes?
Puedo crear 4 ejes y desde la herramienta mover 2 para cada lado a la misma distancia de los bordes como en max?
Como selecciono ejes en loop y en Rig de modo similar a como lo hace max, para ahorrar tiempos seleccionando ejes?
Como copio un objeto?
De momento con esto puedo empezar a hacer algo, ya digo que estoy empezando con Maya.
-- IMÁGENES ADJUNTAS --
https://foro3d.com/attachment.php?attachmentid=145078
https://foro3d.com/attachment.php?attachmentid=145079
	 
	
	
	
		De 3d studio a maya conect insert edge loop tool
	
	
		Hola halder. Disculpa que no sea muy preciso en las respuestas ahora mismo, pues no tengo instalado Maya en este PC. Espero serte de ayuda.
En la herramienta Insert Edge Loop Tool cómo puedo insertar más de 10 ejes?
Creo recordar que en Maya 2009 no se puede ni introduciendo el valor numérico, igual me equivoco, y lo que me parece extraño es que todavía no funcione en la versión 2011.
Existen opciones varias, pero para estas chorradas de Autodesk Maya, realmente molestas, o bien buscas scripts, o utilizas el plugin draster nex que creo que es el complemento ideal al módulo de modelado, por no decir que es lo único decente que hay (que yo sepa), de tal manera que compensas las carencias y los puntos flojos de Maya con este plugin. Te lo recomiendo 100%.
Es absurdo tener que utilizar plugins o scripts para modelar con Maya, pero es que, es eso, es Maya.
Como selecciono ejes en loop y en ring de modo similar a como lo hace max, para ahorrar tiempos seleccionando ejes?
No sé cómo será en 3dsmax, pero en Maya.
Para seleccionar loops es sencillo, haces doble click sobre una arista.
Para seleccionar ring, seleccione una arista y pulsa la tecla de flecha del cursor arriba o abajo. Creo que también tienes la orden en el menú edit Mesh.
Las teclas del cursor izquierda y derecha son para seleccionar el loop anterior o posterior.
Como copio un objeto?
Duplicar, Control + d.
Duplicado especial. Abrir menú de opciones en menú/ edit / duplicate spetial.
En el menú de opciones de duplicate spetial encontraras diferentes opciones de duplicado.
El duplicado especial Control + d (mayúscula) tiene también otra manera de utilizarse.
Un ejemplo para que pruebes, duplica un cubo (duplicado simple Control + d), muévelo, y a continuación aplica Control + d seguido de la tecla g (repetir orden) tantas veces como desees. Saludos.