Resultados 1 al 2 de 2

De 3d Studio a Maya conect insert edge loop tool

  1. #1
    Fecha de ingreso
    Jan 2010
    Mensajes
    110

    Maya De 3d studio a maya conect insert edge loop tool

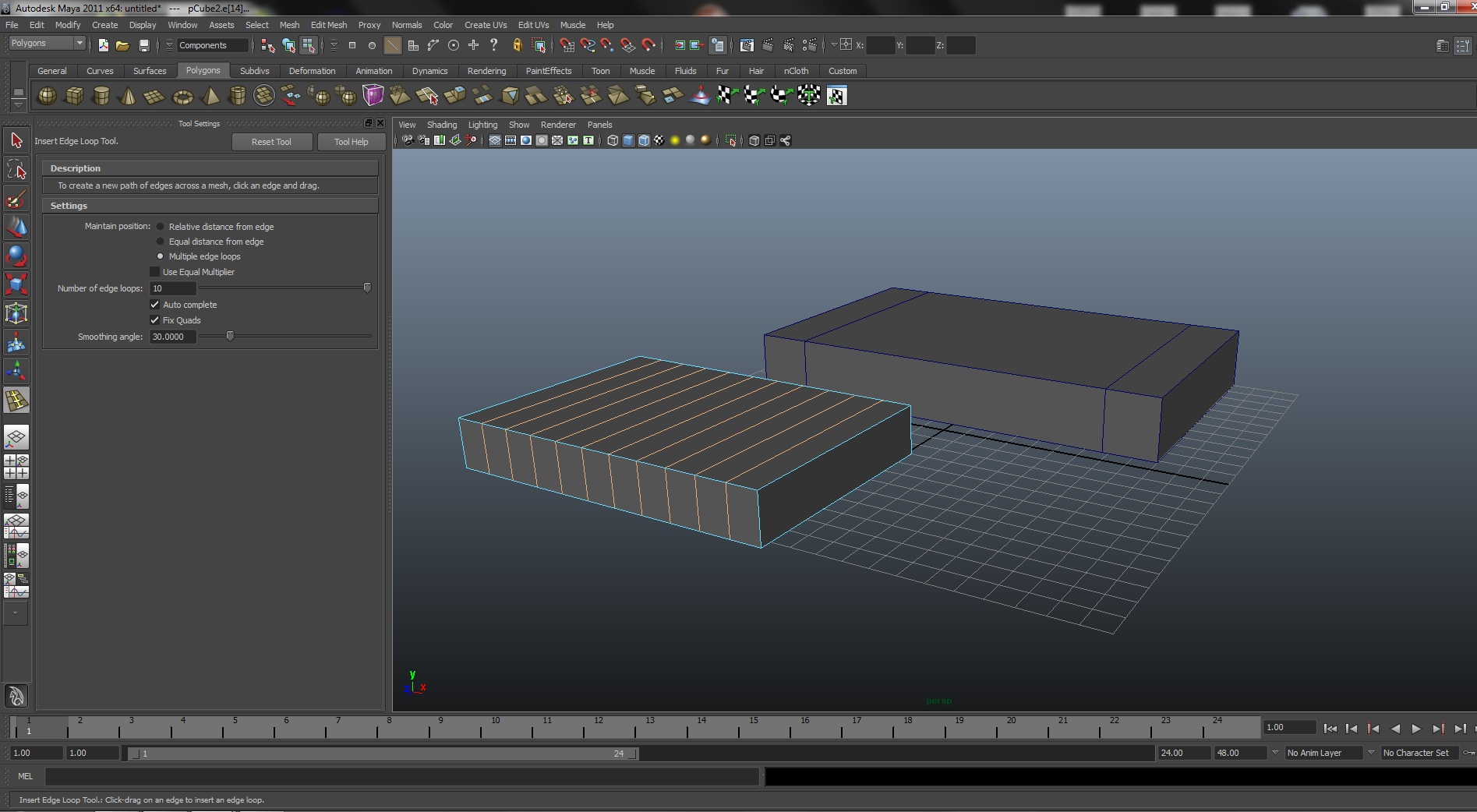
    Me surge el primer problema intentando aprender Maya después de trabajar bastante con max. En la herramienta Insert Edge Loop Tool cómo puedo insertar más de 10 ejes?
    Puedo crear 4 ejes y desde la herramienta mover 2 para cada lado a la misma distancia de los bordes como en max?
    Como selecciono ejes en loop y en Rig de modo similar a como lo hace max, para ahorrar tiempos seleccionando ejes?
    Como copio un objeto?
    De momento con esto puedo empezar a hacer algo, ya digo que estoy empezando con Maya.

    -- IMÁGENES ADJUNTAS --

    Miniaturas adjuntas Miniaturas adjuntas Clic en la imagen para ver su versión completa. 

Nombre: Insert Edge Loop Tool.jpg 
Visitas: 1714 
Tamaño: 342.3 KB 
ID: 145078   Clic en la imagen para ver su versión completa. 

Nombre: Connect.jpg 
Visitas: 1298 
Tamaño: 348.0 KB 
ID: 145079  
    Última edición por _Halder_; 16-04-2011 a las 12:27
    http://www.mario-cg.com/
    __________________________________________________ __________________________________________________ ____
    - Eh! Nunca dejes que nadie te diga que no puedes hacer algo, ni siquiera yo, vale?
    - Vale.
    - Si tienes un sueño tienes que protegerlo. Las personas que no son capaces de hacer algo te diran que tu tampoco puedes.
    Si quieres algo ve a por ello y punto.

    __________________________________________________ __________________________________________________ ____

  2. #2
    Fecha de ingreso
    Dec 2007
    Mensajes
    169

    De 3d studio a maya conect insert edge loop tool

    Hola halder. Disculpa que no sea muy preciso en las respuestas ahora mismo, pues no tengo instalado Maya en este PC. Espero serte de ayuda.

    En la herramienta Insert Edge Loop Tool cómo puedo insertar más de 10 ejes?
    Creo recordar que en Maya 2009 no se puede ni introduciendo el valor numérico, igual me equivoco, y lo que me parece extraño es que todavía no funcione en la versión 2011.

    Existen opciones varias, pero para estas chorradas de Autodesk Maya, realmente molestas, o bien buscas scripts, o utilizas el plugin draster nex que creo que es el complemento ideal al módulo de modelado, por no decir que es lo único decente que hay (que yo sepa), de tal manera que compensas las carencias y los puntos flojos de Maya con este plugin. Te lo recomiendo 100%.

    Es absurdo tener que utilizar plugins o scripts para modelar con Maya, pero es que, es eso, es Maya.

    Como selecciono ejes en loop y en ring de modo similar a como lo hace max, para ahorrar tiempos seleccionando ejes?
    No sé cómo será en 3dsmax, pero en Maya.

    Para seleccionar loops es sencillo, haces doble click sobre una arista.

    Para seleccionar ring, seleccione una arista y pulsa la tecla de flecha del cursor arriba o abajo. Creo que también tienes la orden en el menú edit Mesh.

    Las teclas del cursor izquierda y derecha son para seleccionar el loop anterior o posterior.

    Como copio un objeto?
    Duplicar, Control + d.

    Duplicado especial. Abrir menú de opciones en menú/ edit / duplicate spetial.

    En el menú de opciones de duplicate spetial encontraras diferentes opciones de duplicado.

    El duplicado especial Control + d (mayúscula) tiene también otra manera de utilizarse.

    Un ejemplo para que pruebes, duplica un cubo (duplicado simple Control + d), muévelo, y a continuación aplica Control + d seguido de la tecla g (repetir orden) tantas veces como desees. Saludos.
    Última edición por PePPerDAM; 17-04-2011 a las 06:35
    "Si no te equivocas de vez en cuando, es que no lo intentas."
    Woody Allen

Temas similares

  1. Multicut e insert edge loop no son capaces de seguir los loops
    Por Lluc21 en el foro Programas de Diseño 3D y CAD
    Respuestas: 0
    : 20-11-2018, 12:42
  2. Split edge tool Maya 2015
    Por luccas en el foro Modelado
    Respuestas: 0
    : 22-02-2016, 04:05
  3. Loop tool tutorial
    Por Freemind en el foro Programas de Diseño 3D y CAD
    Respuestas: 0
    : 14-08-2012, 16:43
  4. Autodesk Maya Modelando en Maya con edge loop
    Por mybatrat en el foro Modelado
    Respuestas: 2
    : 07-09-2011, 22:27
  5. Autodesk Maya Insert aligned joint tool
    Por Josich en el foro Plugins y Scripts
    Respuestas: 7
    : 11-08-2009, 13:18

Etiquetas para este tema