Hay una web donde si colocas tu solicitud será estudiada. http://www.nenene.de/blender/features/#6. Muchas se han satizfecho.
Tu que funciones deseas en Blender?
Sangio.
Versión para imprimir
Hay una web donde si colocas tu solicitud será estudiada. http://www.nenene.de/blender/features/#6. Muchas se han satizfecho.
Tu que funciones deseas en Blender?
Sangio.
Interesante, como ya dije un día. Yo empezaba por la interfaz.
Es cierto, que ni la toquen.Cita:
Interesante, como ya dije un día. Yo empezaba por la interfaz.
Antes iba a publicar que podíamos mantener una conversación interminable al respecto. Yo creo que si vienes de otros paquetes siempre vas a buscar la forma de trabajar de esos paquetes (como lo del tema del stack). Una vez te has aprendido la interfaz, personalmente, la encuentro mucho más cómoda y rápida que la de 3ds Max.
A mí personalmente la interfaz me resulta simpática y, aunque no he usado mucho el programa, me parece bastante personalizable.
Lo del stack, lo respondo en el otro hilo, así no se hace lio.
Como podría ser interminable e inaguantable ni la empiezo.
Borrar.
Ballo, exactamente, ¿cuales son tus prejuicios contra Blender? Porque seguro que no soy el único que se pregunta esto.
Tal como dices IkerClon, prejuicios, lo más probable es que Ballo le haya echado una mirada por encima (tal como lo hice yo en un principio) y no ha profundizado en el programa, vamos Ballo dale una oportunidad que no es tan malo como dices. Suerte.
Ya que lo deseáis la empiezo. Prejuicios ninguno. No me mal interpretéis. Tan solo que a mi entender el interfaz no es claro ni organizado.
A veces pienso que os afecta mucho que critique este software, como si estuviera libre de critica, no sé si es porque es gratuito (a caballo regalado no le miras el diente) o porque es intocable.
El tiempo me dará la razón.jauauauajauajauajau. Saludos.
Bueno, siempre cuesta habituarse a programas nuevos. Como ejemplo, hay gente que ama modo, y hay otra gente que no lo soporta, pero todos hablan conocimiento de causa.
Yo ahora estoy modelando con Wings3d, y lo que ha primera vista me pareció una manera muy incómoda de modelar (y de seleccionar, sobre todo) se está convirtiendo en una seria alternativa a los programas comerciales que usaba.
Ya que estamos entrevistando a Ballo, ahí van un par de preguntas.
-¿Qué crees que es necesario para que un interfaz esté limpio y organizado? ¿podrías poner un ejemplo?
-Aparte de echar un vistazo a la interfaz, ¿has intentado modelar, animar o iluminar con Blender? Si es que sí, ¿Qué te ha gustado más y que menos?
No te lo tomes como un ataque. Como dices, parece que las opiniones discordantes de la general se tienen mal vistas, pero tengo curiosidad en saber por que opinas así, simplemente. Saludos.
Posdata: estoy seguro de que tus aportaciones y consejos serían muy bien recibidas en el enlace del primer mensaje de este hilo. Me parecería una pena desaprovechar la oportunidad de ver la herramienta que deseamos implementada en un software sólo por pensar que no merece la pena intentarlo.
100% de acuerdo con respecto a Wings3d, IkerClon, una vez que le pillas la filosofía es muy rápido. Estoy atento a los comentarios de Ballo.
Para mí Blender es como un hotel con un gran lobby. Un lobby diferente a los de otros hoteles donde, lógicamente, si estas acostumbrado a los otros, te puedes perder.
Un buen añadido para Blender podría ser un mapa, como también lo tienen los buenos centros comerciales (quizás este ejemplo es mejor) de hecho, creo que todos los programas deberían tener uno y no recuerdo ninguno que lo tenga.
Hablo de un mapa de interfaz, para que se me entienda, una especie de diagrama en plan outliner donde se pueda ver claramente como es el flujo de navegación. Inclusive, yendo un poco más lejos y en este caso Blender tiene la herramienta adecuada igual que ZBrush, un script que haga las veces de demotutorial paso a paso mostrando la interfaz y su navegación. Obviamente esto va en detrimento de una de las características más notables de Blender, que es lo poco que ocupa, no llega a los 5 Mb (aun me sigue impresionando esto) pero podría ser un addon descargable, no creo que 500 (o menos, seguro) Kb de más le hagan daño a nadie y menos si ayudan a introducirse en el software.
Moverse en el lobby suele ser muy lento al comienzo cuando se va en plan autodidacta. Un saludo.
Shazam.
Siento discrepar. Quizás la manera de tener una visión objetiva de una interfaz es entre la quinta y octava sesión de habito. Cuando aún no estas acostumbrado y puedes criticar o elogiar su filosofía.
La primera vez siempre nos parecen horribles.
Wings3d me pareció un poco justo. Silo, aunque pagas algo esta un poco mejor, aunque me disgusto su forma de mover con los pivotes, pierdes mucho tiempo.
Lo que me pareció curioso en el enlace de este mensaje, son las mejoras que desean desde otros software, por ejemplo, el modificador Shell de 3ds Max. Por tanto, no pasa nada que dese una interfaz más parecida a max o XSI. Mis dos programas favoritos.
Si tengo ganas intentaré apuntarme lo que vaya viendo de Blender. Saludos.
Posdata: ya os dije que iba a ser inaguantable.
Muy de acuerdo, si las herramientas de animación de Blender funcionaran como las de A:M, tal cual, yo sería muy feliz.Cita:
Por tanto, no pasa nada que dese una interfaz más parecida a max o XSI. Mis dos programas favoritos.
En todo caso, no intento comparar la interfaz de Blender con la de 3ds Max, este último sigue siendo, en ese sentido, el más amistoso de todos los programas que he probado. Sin embargo, eso no significa que una vez dentro sea el más ágil.Para nada, lo interesante es conocer distintos puntos de vista, si no, todo lo veríamos muy estrecho, como los caballos de Carrera con sus gríngolas puestas. Saludos.Cita:
Posdata: ya os dije que iba a ser inaguantable.
Shazam.
¿Incriticable? Ni hablar, yo también tengo interés en que acompañes esos calificativos de poco clara con más explicaciones, porque sí, aunque al principio (sobre todo si vienes de otros programas) te cuesta encontrar las cosas, después ves que todo está muy bien organizado y cada cosa en su sitio (¿has probado a pulsar Control + flecha derecha una o dos veces? Si hasta te preparan otras interfaz para animar y montar escenas), todo el tema de materiales en el modo de objeto de materiales, la parte de modelado en el modo de edición, la parte de animación en el modo de animación, etc.
No sé, me gustaría que pusieras ejemplos prácticos de que es lo que te resulta tan poco amigable.
Creo que es justo antes de criticar conocer lo que vamos a criticar. Luego de usar Blender por mucho tiempo he aquí mis críticas.
1.- No es posible seleccionar con el botón izquierdo de ratón.
Mentiras mías, si es posible.
2.-el cursor es un problema.
Mentiras mías el cursor es un dispositivo desarrollado inteligentemente.
Para ayudar en la precisión, al colocar los objetos tiene muchos usos.
Pero para criticarlo basta con ignorarlos.
Puntoycoma.
Sobre ese cursor que tanto molesta, un uso que a mí me resulta imprescindible y que utilizo intensivamente es el de poder utilizarlo como punto de giro o escalado rápido, pones el cursor donde quieras el eje, pulsas la tecla, escalas o rotas o lo que quieras y si quieres, vuelves al modo normal con.
En conjunción con el menú shift+s, que te permite hacer cosas varias con la colocación de objetos y cursores, solucionas en segundos problemas que serían algo engorrosos en otros paquetes.
Mars y sus teclas rápidas.Cita:
Pulsas la tecla, escalas o rotas o lo que quieras y si quieres, vuelves al modo normal con . En conjunción con el menú shift+s, que te permite.
Me sorprende cómo cuando alguien pregunta algo de Blender, Mars responde con pulsas m+shift, luego a + ctrlg, entonces miras nuevamente y te sale la animación terminada y renderizada.
Obviamente es broma, pero es curioso cómo se solucionan todas las dudas de Blender con teclas rápidas.
Hombre, igual que con Windows y 3ds Max: Control+Alt+Suprimir.Cita:
Es curioso cómo se solucionan todas las dudas de Blender con teclas rápidas.
Que no, que es broma.
Pero se lo pusiste a huevo a Mars, y yo aprovecho para robarle el chiste.
No, para renderizar pulsas f12. Y si quieres guardarte el render anterior para comparar, pulsas antes.
Yo, personalmente lo tengo muy claro y por este orden:
1. Nurbs mejorados (¿alguien sabe algo del nurbana?)
2. Un sistema para animación más controlable (como el a:m).
3. Cáusticas y fluidos.
4. Pivots en los diferentes modos de selección.
5. Operadores de deformación de Mesh por capas (siendo editables y eliminables).
Ya tenemos cáusticas, sólo necesitas una luz raytracer, un material con determinadas propiedades de transparencia y que el lugar donde vaya a aplicarse la cáustica tenga el Transparent Shadows activado. No sé si te refieres a ese tipo de causticas.
Ah, ostias, es cierto. Acabo de ver el plugin Glu3d del 3ds Max (un videotutorial), y sinceramente es la madre de todos los fluidos.
A ver cuando para Blender.
Creo recordar que nicodigital publicó un avi de un sistema de partículas basado en fluidos en desarrollo, estoy mirando por los foros de elysiun a ver si me entero de algo.
Si quieres ver la madre de la madre pásate por www.nextlimit.com.
Acojonante. Y también el precio del paquete mínimo, mi sueldo de 1 mes y medio.
Leander ¿vives en España? Creo que te están explotando, perdona la indiscreción. Los precios del RealFlow siempre me han parecido muy competitivos y alcanzables para un pequeño estudio, y hasta para un freelancer. Lo que permite hacer no tiene comparación, además es muy sencillo de usar, solo hay que tener un poco de paciencia como todo en el 3d, lo digo por los cálculos. Lo único que le falta para ser perfecto es compatibilidad con a:m y Blender.
Este es uno de los programas que tengo en la lista de la compra (algún día).
Si, vivo en España, soy maño y estoy en plenas fiestas del pilar, hombre, tanto como explotar, ganando entre 150000-200000 de las antiguas pesetas por 8 horas diarias en una historia cadena de electrodomésticos no es moco de pavo, mientras en mí tiempo libre quiero tomarme las cosas en serio.
En realidad, no es que sea un precio inalcanzable, incluso puedo pillarme el XSI 4.0 advanced si prescindo de comprarme coche.
Lo que pasa es que no tengo ganas de gastarme en tamaña inversión y menos aun cuando estoy con la hipoteca de la casa.
Para nada, no es ninguna indiscreción.
Tienes un sueldo normal en ese campo, yo también he calculado mal y pensé que eran menos pesetas. Cuando pensaremos en euros.
Entiendo perfectamente tu posición. Yo tengo esposa y un pequeñín de 3 años y no veas lo que se gasta. Solo puedo ir comprando plugins para a:m a cuenta gotas, pero se rentabilizan en muy poco tiempo.
Desde que salió XSI foundation tengo un mono impresionante. El año pasado invertí un dinero en ordenador nuevo y algo de software, si esa versión hubiese salido en esa época, lo hubiese pillado seguro. En todo caso creo que es muy buena señal y los otros paquetes High End tendrán que ponerse las pilas y favorecer la 3democratización iniciada por XSI.
En eso estoy absolutamente de acuerdo, me bajé la versión gratuita de aprendizaje de Maya para 1 año (que ya expiró hace poco) y tengo un monazo tremendo con seguir el camino, pero me fue imposible y el principal impedimiento es el precio.Cita:
Desde que salió XSI foundation tengo un mono impresionante. El año pasado invertí un dinero en ordenador nuevo y algo de software, si esa versión hubiese salido en esa época, lo hubiese pillado seguro. En todo caso creo que es muy buena señal y los otros paquetes High End tendrán que ponerse las pilas y favorecer la 3democratización iniciada por XSI.
Ahora que me doy cuenta como es el XSI, fastidiar, de momento voy a ver los videotutoriales para evangelizarme con este programa, luego ya veremos si lo pillo si mi parienta me deja (si, yo también estoy casado aunque todavía no tengo churumbeles).
Está claro que sí quiero ser prosperado hay que arriesgarse con una inversión en cuanto te lo permitas.
A Blender le falta mucho camino todavía, de momento los coders de la Blender foundation o son gilis o no están en la onda, no hacen más que meter chorradas innecesarias (como new edit modes<-- Eso tenían que haberlo metido en primeras versiones, la paleta cíclica de colores), cuando lo que tienen que hacer es renovar el interfaz, meterles dinámicas, un mejor sistema de animación, Nurbs de nueva generación, fluidos), si esperan que la peña lo hagan a base de scripts de Python lo tienen crudo.
No obstante, no dudo en que Blender es uno de los mejores suites (pero quizás sea por ser gratuito) para trabajar.
En la web oficial de Softimage: www.Softimage.com hay videotutoriales muy buenos, miratelo, y unos de los que más me han impresionado han sido los de Michael malinowski ->http://www.starlitestudios.net/.
Se te olvidaba Mars Attack. Shift+alt.+f9 y directo. Al nuevo outliner. Sangio.
A mí también me interesa la lista de Ballo. Lo de proponer cosas no es tan fácil como parece. Cuando coincidimos en Gijón con ton, en la universidad de Jandro, ton le dijo a Jandro que aprovechasemos para hacer feedback, para pedirle todo lo que se nos ocurriese. Me cuesta horrores escribir en inglés, imaginaros lo que me costó intentar explicarme ante un holandés que seséa el inglés como si fuese andalús.
Luego te pones a pedir y te encuentras con:
-Esta sección no la he desarrollado yo, ya lo preguntaré.
Ese sistema de físicas no lo conozco, dame más datos.
Eso no se puede hacer, al menos tal y cómo está el resto ahora.
Obviamente mis peticiones se centraban más en animación y simulación de físicas en tiempo real (con el proyecto opensource ode). También le pedí la selección de caras y Edges (que hoy día ya es una realidad), pero lo que más hice fue chapurrear cosas ininteligibles.
En definitiva, para ayudar a Blender a que nos ayude, a los que queremos trabajar con él, hay que buscar realmente cosas buenas y mejorables (y la lista es muy larga), y una de las mejores maneras es estudiando otros softwares (por eso me encantaría ver tu lista, Ballo.
Algunas cosas que pediría yo:
-Nla con restricción por huesos.
Constraints para limitar rotaciones de forma sencilla.
El smartskin de a:m.
Un estado básico para añadir posturas y animaciones a un personaje independientemente de la posición actual en la escena. (o sea, aunque esté mirando para China, que se pueda poner en posición original, si queremos, para hacer la animación. Y volver luego a mirar hacia China, sino no tiene sentido).
Un sistema de pesos más intuitivo.
Un sistema de físicas para animación.
Fluidos, ropas, multitudes y demás fantasías sexuales.
Normal maps.
Exportación hacia motores de juegos + vertex Shaders.
Etc.
La lista seguiría de forma interminable. Aunque si fuese para el max pasaría igual, el caso es poder hacerla.
Por cierto, otra cosa que me gustaría y que es imposible, es que se pudiesen usar los plugins que hay para max (millones) con Blender. Saludos.
Ya veré lo que puedo hacer. Dadme tiempo. Aun así, invito que los usuarios de Blender se involucren.
Ese tío (ton) lo que tiene que hacer es pillarse el 3ds Max, Autodesk Maya y XSI (aunque sean solo trial o learning editions) y realizar una serie de comparaciones entre herramientas comunes imprescindibles, y cuando se tenga todo empaquetado en una compilación de Blender y añadan features extras, entonces es aquí cuando Blender empieza a avanzar.Cita:
Lo de proponer cosas no es tan fácil como parece. Cuando coincidimos en Gijón con ton, en la universidad de Jandro, ton le dijo a Jandro que aprovechasemos para hacer feedback, para pedirle todo lo que se nos ocurriese. Me cuesta horrores escribir en inglés, imaginaros lo que me costó intentar explicarme ante un holandés que seséa el inglés como si fuese andalús.
Luego te pones a pedir y te encuentras con:
-Esta sección no la he desarrollado yo, ya lo preguntaré.
Ese sistema de físicas no lo conozco, dame más datos.
Eso no se puede hacer, al menos tal y cómo está el resto ahora.
Yo estoy encantado con Blender, pero nada más ver el precio del XSI 4.0 foundation, ya se puede espabilar o lo tiene crudo.
Si te atañe exclusivamente a la competitividad del precio, no hay duda Leander, el XSI 400 y pico euros, un precio fantástico, Blender 0 euros, por un software, que puede tener todas las pegas que quieras, pero que es más que suficiente para afrontar casi cualquier trabajo profesional (, y no hablo de superproducciones de Hollywood, no seamos tontos). Y ese tío es el que permite que cada día sin faltar ninguno, cada día, se incorporen nuevas características a Blender y, además poniéndolas a disposición del usuario sin cargo ninguno. En fin, te puede gustar más o menos, pero vamos, pero creo que Blender es un software que cada día se abre más hueco entre los softwares de 3d. Un saludo.
Ton debería analizar 3ds Max, Autodesk Maya y XSI para no caer en los errores de estos. No por se High End significa que sean óptimos, lo que pasa es que nos habituamos a ellos y para conseguir curro en empresas que trabajen con estos softwares hay que pasar por el aro. Lo que para algunos usuarios es lo mejor, para otros es lo más engorroso e inútil. Lo de siempre, vamos.
Borrar.
¿Y eso?
De lo picados que os ponéis.
al Blender le falta el comando f13 de autodestrucción .
Que sí hombre, estoy completamente de acuerdo contigo, de hecho, agradezco el regalo que nos ha ofrecido ton con Blender, poniendo a nuestra disposición toda una serie de herramientas muy competentes con respecto al resto de los paquetes de pago.Cita:
Si te atañe exclusivamente a la competitividad del precio, no hay duda Leander, el XSI 400 y pico euros, un precio fantástico, Blender 0 euros, por un software, que puede tener todas las pegas que quieras, pero que es más que suficiente para afrontar casi cualquier trabajo profesional (, y no hablo de superproducciones de Hollywood, no seamos tontos). Y ese tío es el que permite que cada día sin faltar ninguno, cada día, se incorporen nuevas características a Blender y, además poniéndolas a disposición del usuario sin cargo ninguno. En fin, te puede gustar más o menos, pero vamos, pero creo que Blender es un software que cada día se abre más hueco entre los softwares de 3d. Un saludo.
Siento haberme explicado mal, si has tomado mi mensaje como si diera la espalda a Blender, para nada en absoluto, no es esa mi intención ni mucho menos criticar el programa, ya he dicho que estoy encantado con el y que todavía lo sigo usando diariamente (me es imprescindible).
Lo que estoy diciendo es que no tiene sentido que ton pregunte que hace falta añadir a Blender, porque lo tiene en sus propias narices (en Maya, 3ds Max, XSI), sólo tiene que echarle una simple ojeada, hasta en las webs oficiales hay información a punta pala de cómo funcionan los engines & referencias técnicas de las herramientas, dónde están los errores cometidos (para no caer en ellos).
Por otro lado, existe el peligro de que los paquetes de software de reconocido prestigio bajen de precio hasta el punto de ser muy accesible al usuario medio, tal cómo está pasando con el XSI y estoy seguro que habrán imitadores en un futuro muy próximo, de tal manera que los usuarios tendrán mayor campo de productos a escoger, no con la finalidad de realizar ninguna producción de jolivud (hacen falta granjas de render para eso y un gran equipo detrás) sino el de disponer de una herramienta con el mayor número de features posible al que se ajuste a sus necesidades para que estén ahí cuando se requieran.
En mi opinión, y como urgencia, ton debería dar más publicidad de Blender entre los campus universitarios invitando a programadores, físicos, matemáticos, al desarrollo de Blender, así como en la comunidad libre.
Espero que no me malinterpreten, he escrito este mensaje de un tirón, creo que de vez en cuando hay que dar un empujón a Blender en el forum oficial cvs con mensajes como: eso teníais que haberlo metido desde la primera versión, ¿ya era hora ¿no? ¿3 meses de develooping para esto? De una forma agradecida, pero casi todos los usuarios de Blender solo escriben nice, loll y un montón de variedades orgasmicas, mientras contestemos así verán que los usuarios están satisfechos y seguirán con la misma línea.
Hace poco sacaron el Edge & face edit por favor. ¿bastante tarde ¿no?
Es mi opinión personal, nada más, un saludo.
Entonces tu paquete lo tiene ¿no?Cita:
al Blender le falta el comando f13 de autodestrucción.
Las chicas se lo deben de pasar pipa con el paquete de Mikimoto. A ver qué hace este botón de aquí.
Borrar.
Yo amo el peligro.Cita:
Existe el peligro de que los paquetes de software de reconocido prestigio bajen de precio hasta el punto de ser muy accesible al usuario medio.
Existe el peligro de que los paquetes de software de reconocido prestigio bajen de precio hasta el punto de ser muy accesible al usuario medio. Yo amo el peligro. Eso iba a los frikis de Blender.
¿Para cuándo empezáis la lista?
Si, lo entendí, pero la frase tiene doble lectura. De hecho, que la baja de precios de algunos High End afecte a Blender (y a los programas de gama media) obliga a estos a perfeccionar sus herramientas para poder atraer nuevos usuarios y conservar los propios.Cita:
Eso iba a los frikis de Blender.
La estrategia de XSI hará tambalear a más de uno, grandes y chicos. Eso mola, que ninguno de nada por sentado.
Vaya. Son tantas cosas. Varios mensaje más arriba el maestro Tintín ya lo ha empezado, tomarlo por ahí como base.Cita:
¿Para cuándo empezáis la lista?
Como diría jb (con hielo), sois unas nenazas. Los hombres de verdad modelan vértice a vértice y brik by brik.Cita:
Hace poco sacaron el Edge & face edit por favor. ¿bastante tarde ¿no?
Yo la verdad es que de momento, con lo que traía la 2.25 ya me apañaba. Apenas uso intensivamente más que una o dos características de la 2.34 (y ni siquiera me molesto en bajar las últimas compilaciones, me espero a que pongan en debían el paquete correspondiente).
Pues eso, que sois unas nenazas.
Como diría jb (con hielo), sois unas nenazas. Los hombres de verdad modelan vértice a vértice y brik by brik.Cita:
Hace poco sacaron el Edge & face edit por favor. ¿bastante tarde ¿no?
Yo la verdad es que de momento, con lo que traía la 2.25 ya me apañaba. Apenas uso intensivamente más que una o dos características de la 2.34 (y ni siquiera me molesto en bajar las últimas compilaciones, me espero a que pongan en debían el paquete correspondiente).
Pues eso, que sois unas nenazas.[/quote]No cité lo del característica Edge & face edit para trabajar mejor, no y no señor.
Yo modelo vértice a vértice y subsurfs (soy artista del píxel, así que, imagina lo que es pixelar una pantalla 640x480).
Cité el Edge & face edit de las últimas compilaciones [modo=irónico on] para que veáis que han desarrollado este modernísimo característica en vez de dedicarse de lleno a herramientas tan desfasadas y antiguas como dinamics, armatures, fluidos, etc. [modo irónico of].
Me gustan los píxeles, a ver si podemos ver algo tuyo. Editado : de píxeles, digo.
No hay inconveniente. Pero no nos salgamos del tema de este hilo.
-- IMÁGENES ADJUNTAS --
https://foro3d.com/attachment.php?attachmentid=7411
https://foro3d.com/attachment.php?attachmentid=7412
https://foro3d.com/attachment.php?attachmentid=7413
Huy, que bueno, me encanta. Porqué no abres un nuevo hilo con estas imágenes así nos cuentas de que son, como las haces, etc. Y así no cortamos este hilo?
Incluso borrar este lapsus, así interrumpe menos todavía.
Si claro, vértice a vértice en un Pentium I a 150 Mhz. Va poneos a criticar que conocéis mejor el programa. Saludos.
Venga, más caña. Donald se ha pasado de lurker por estos foros y seguro que el lado oscuro que aquí se respira acaba atraiéndolo, pero de momento os pongo un enlace a sus reflexiones sobre el programa, desde su extensa experiencia en varios paquetes de 3d:
(en principio el hilo iba de m$, pero ha acabado derivando en estas cosas): http://www.stratos-ad.com/forums/ind...=7&t=3837&st=0.
Interesante, muy interesante, da gusto publicar con tíos como donald. Ya he publicado en ese foro y reproduzco aquí.Cita:
En primer lugar, gracias a un confidente de marte he podido conocer tu mensaje, interesante, para mí ha sido como un reportaje muy absorbente y sobre todo escrito por un tío que sabe de lo bien ya que demuestras una experiencia vivida sobre el tema. Encantado de estar aquí.
No era (ni será) nunca mi intención criticar por los regalos que me ofrecen, sino que los acepto como agradecimiento, y uno de esos regalos es Blender.
Lo mejor de todo es que, además la Blender foundation nos invita que participemos en ello para su mejora continua y sobre todo más importante: la satisfacción de los usuarios al disponer de una herramienta muy competitiva y que cada día va ganando posiciones entre los principales suites 3d.
Pero vamos al grano, ¿Cuál es el objetivo básico y principal de todo infografista? No quiero hablar del tema de tal o tal suite es mejor, no es mi intención al menos de momento, todos nosotros estamos tocando herramientas 3d porque hemos se supone que hemos respondido a esa pregunta, y si alguien todavía no lo respondido será mejor que se lo plante o se dedique a otra cosa (sin ánimo de ofender).
Vuelvo a preguntar: ¿Cuál es el objetivo básico y principal de todo infografista? Y mi respuesta es: plasmar una idea, historia o argumento en un entorno virtual en forma de imágenes. Así de sencillo, quiero contar una historia, mostrales una idea y compartirlas con ustedes. Nada más, solo quiero hacer eso, tengo una idea y quiero obtener un resultado. Seguro que estáis de completamente acuerdo, corregidme si me equivoco.
Y para recorrer el camino (idea-resultado) pasas por herramientas que debes dominar y si estas están limitadas el resultado quedará limitado y entonces muestras algo distorsionado a tu idea original, entonces se entiende que debes limitar tus ideas a las herramientas, cuando no deben ser así, sino que estas últimas deben ser capaces de adaptarse a la ideas.
Yo quiero tener libertad para desarrollar una idea y durante el recorrido (idea-resultado) me encuentro con un socavón que me impide seguir en forma de esta herramienta no tiene fluidos y luego me pongo a publicar por ahí temas como Blender necesita fluidos a ver si lo desarrollais. Pero no por criticar el programa sino que es una forma de decir tengo un socavon aquí. ¿me lo podéis rellenar? Pero luego vienen los incondicionales, frikis, defendiendo tal herramienta que quizás para su idea no le ha sido necesario pasar por ese socavón, o peor aún han tenido que limitar la idea original.
Entonces cuando me encuentro con una situación así es cuando debo tener olfato para averiguar donde podría encontrarme más threshold y no estar impedido en avanzar, de ningún modo quiero modificar la idea original y entonces sabes cuáles son las herramientas adecuadas para desarrollar conservando la integridad de la idea y cuáles no.
Luego está el tema de si te puedes permitir las herramientas localizadas, desgraciadamente a menudo estas herramientas son de pago (abusivo para ser un hobby por cierto), hasta hace poco sacaron el XSI foundation 4.0. Estoy disfrutando como una colegiala, tiene los medios que necesito, los features imprescindibles para desarrollar la idea, y los que todavía ni lo has tocado, pero que están ahí para cuando tu próxima idea les llame a labor. Me he bajado la versión trial versión y no dudo en comprarlo en cuanto expire (estoy cerca de la paga extra de xmas) y, me lo puedo permitirr. Aleluya.
Confieso que yo tampoco soy un gran amante del software libre, pero procuro usar las herramientas de este tipo siempre que me ofrezcan los resultados que quiero (uso Firefox, Thunderbird, Blender, Wings3d, Gimp, Inkscape), y también quiero ser parte de esta comunidad y participar en su desarrollo, les ayudo indicando la ubicación de los threshold (por decirlo de una manera), no por ser exigente, pedigueño o anti-friki, sino para que todo el mundo tengan acceso a unas herramientas cada vez más exentas de limitaciones en el recorrido (idea-resultado).Eso me suena, pues rellena el socavón con agua, cruzalo a nado y ya está.Cita:
Y la respuesta del propio harkyman, fue que eso, que era muy avanzado, no iba a ser nada fácil hacerlo en Blender. Pues una lástima, por que es esencial para un workflow rápido en animaciónde personajes. No sólo sé la forma de hacerlo en Blender con empties (lo primero que hice fue hace ryo mismo entero el tut de weird hat al respecto y ver cómo se quedan atrás los Bones de los pies como no tengas cuidado, el dice, pero tienes cuidado y ya está.
Me puedo equivocar, puedes coregirme si me confundo, siento que de algún modo me exprese mal a veces mis mensajes tal como dice Shazam son de doble lectura, ¿en qué parte no estas de acuerdo?Cita:
Como dice este hombre (no estoy de acuerdo con otras afirmaciones), la cosa es no tener mucho orgullo, y ver cómo gente que lleva siglos peleando por sobrevivir en un mundo profesional de joliwod, ha resuelto esos problemas de 3d. O sea, eso, mirar con lupa tanto a max, Autodesk Maya, XSI.
En cuanto a dedicarse de manera profesional, bueno, todavía no tengo ese nivel ni es mi intención (de momento), lo que sí tengo claro es que cuando tienes una idea y te mantienes firme en conservar su esencia en el resultado lucharás con una serie de problemas que se solucionaran siempre con interés, ganas, practica, experimentación, documentación y sobre todo practica, y es entonces esta experiencia adquirida la llave para acceder a las posibles oportunidades venideras.
Bueno, pásate de vez en cuando por 3dpoder alguna vez. Un saludo.
Por cierto: Blender acaba de sacar otra característica más, bueno, algo es algo. http://www.blender3d.org/cms/particl...ors.443.0.html. http://www.blender.org/modules.php¿o...ewtopic&t=4808.
Hilo resucitado, ante mi gran decepción de seguir sin novedad ni mejoras en cuanto al tema de la animación, ni NLA mejorada, ni constraints, armatures, fluidos.
Han sido 7 meses con cambios en el interfaz, mejoras en modelado, widgets, renders, es de agradecer, pero no se ha tocado nada de lo que más se está pidiendo a gritos.
No sé tíos, en blenderdev el apartado dedicado a la animación esta on hold, me temo qué.
La animación no se empezara a tocar hasta la próxima release, puesto que según decían en los metings de los domingos se necesitara dos o tres meses de trabajo intensivo de 2 o 3 personas para dejar la parte de animación en un buen nivel. De todas maneras, este trabajo empezara muy pronto puesto que la 2.37 saldrá seguramente para el domingo 22. Un saludo.
Esto me empieza a recordar al foro de Maxwell, todo el mundo esperando nuevas releases, pero al menos con Blender es gratis.
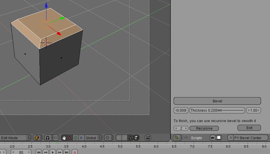
Yo me conformaría en estos momentos con herramientas tan básicas como bridge (que han dicho por este foro que existe, pero que no he encontrado ese script), un bevel como el de Wings3d, una herramienta explode cómo Wings3d, una herramienta para alinear vértices(creo que Blender trae un script para eso, pero no lo entiendo) y cosas así.
Cada vez me cuesta más esfuerzo hacerme entender, no sé si es que me explico peor con los años, o es que, aprecio mi tiempo demasiado como para regalarlo altruistamente.
En fin, ahí van unas capturas del bridge y del bevel:
Nota: para el bridge, hay que seleccionar solos Edges y borrar las caras antes de aplicarlo, además una vez terminado, hay que borrar las caras duplicadas.
-- IMÁGENES ADJUNTAS --
https://foro3d.com/attachment.php?attachmentid=12920
https://foro3d.com/attachment.php?attachmentid=12921
https://foro3d.com/attachment.php?attachmentid=12922
https://foro3d.com/attachment.php?attachmentid=12923
Caronte->pues muchas gracias por la información. Espero que perdones mi ignorancia en ese aspecto. Gracias otra vez por tener tanta paciencia con peña como yo.
Solo decirte que he aprendido muchas cosas con los consejos y técnicas que compartís en foros como este y el extinto nicodigital. Y como no sé nada más que poner pues lo dejo aquí.