- 
	
	
		
1 Archivos adjunto(s)
	
	
		Blender 2-70 release y avances
	
	
		http://www.foro3d.com/attachment.php...1&d=1395272027
Información sobre las características de esta nueva versión
 http://wiki.Blender.org/index.php/De...ase_Notes/2.70
Videos
http://wiki.Blender.org/index.php/De...Feature_Videos.
Descargas:
http://www.blender.org/download/.
Os sugiero que publiquéis vuestras dudas sobre los diferentes aspectos del 3D en los espacios correspondientes, por ejemplo, una duda sobre el motor interno de render en la sección iluminación y render.
Utilizad el icono de Blender para identificar el mensaje, así será fácil ubicar los temas en el motor de búsqueda; dejemos este hilo para asuntos relacionados con el programa en sí, no para consultar sobre técnicas o metodologías.
Como consejo o sugerencia para los más novatos, no dudéis en actualizar, las versiones anteriores a la 2.5x son obsoletas y a nivel de interfaz los cambios y novedades desde esa versión hasta la actual no van a entorpecer vuestro aprendizaje.
-- IMÁGENES ADJUNTAS --
https://foro3d.com/attachment.php?attachmentid=191311
	 
 - 
	
	
		
2 Archivos adjunto(s)
	
	
		Blender 2-70 release y avances
	
	
		Archivo adjunto 191317
Qué raro se me hace ver 2.7 después de un par de años de 2.6. Parece el día de año nuevo. Espero que sigamos con Blender y hagamos buenas cosas con él. 
Archivo adjunto 191318
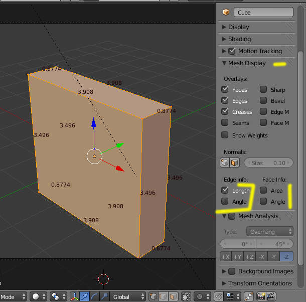
Por cierto, ahora me entero de que tiene una herramienta para poder medir distancias y ángulos en directo. Es que tiene de todo.
-- IMÁGENES ADJUNTAS --
https://foro3d.com/attachment.php?attachmentid=191317
https://foro3d.com/attachment.php?attachmentid=191318
	 
 - 
	
	
		
1 Archivos adjunto(s)
	
	
		Blender 2-70 release y avances
	
	
		
	Cita:
	
		
		
			
				Iniciado por 
Limite
				
			 
			Archivo adjunto 191317
Qué raro se me hace ver 2.7 después de un par de años de 2.6. Parece el día de año nuevo. Espero que sigamos con Blender y hagamos buenas cosas con él. 
Archivo adjunto 191318
Por cierto, ahora me entero de que tiene una herramienta para poder medir distancias y ángulos en directo. Es que tiene de todo.
 
			
		
	 
 Para eso tienes mejor el Edge Info:
Archivo adjunto 191319
-- IMÁGENES ADJUNTAS --
https://foro3d.com/attachment.php?attachmentid=191319
	 
 - 
	
	
	
		
Blender 2-70 release y avances
	
	
		Yo estoy haciendo ahora un restaurante de 400 m2 y tanto la regla como el transportador me están yendo de lujo, junto con el Edge info. Pero hace ya bastantes versiones que esta.
	 
 - 
	
	
	
		
Blender 2-70 release y avances
	
	
 - 
	
	
		
1 Archivos adjunto(s)
	
	
		Blender 2-70 release y avances
	
	
		Archivo adjunto 191337
No sé qué pensaran los que utilizan en Blender medidas reales, pero ya podían haber puesto con la herramienta de regla la medida más clarita y en otro lugar (aunque sea debajo de la utilidad). Le resta digo yo.
-- IMÁGENES ADJUNTAS --
https://foro3d.com/attachment.php?attachmentid=191337
	 
 - 
	
	
	
		
Blender 2-70 release y avances
	
	
		Lo siento, pero es un problema de tu tema. Con el tema original (que es con el que se diseñan estas cosas) se ve perfectamente. Quien ha hecho el tema qué estas usando no ha tenido en cuenta esto y por eso no se ve bien.
	 
 - 
	
	
	
		
Blender 2-70 release y avances
	
	
		También han metido que si te sales sin salvar te avisa con la típica ventana informativa de Aceptar - Cancelar. Y una última noticia con respecto a AMD y el OpenCL: http://www.blendernation.com/2014/03...enderNation%29
 Yo ya pasando, llevo esperándolo desde hace 4 años y si encima se va desarrollando lentamente y es peor que lo de Nvida.
EL próximo ordenador llevara colores Azul y Verde.
	 
 - 
	
	
	
		
Blender 2-70 release y avances
	
	
		Me sigue dando problemas en la ventana de nodos Blender en Cycles. Me produce saltos y lentitud cuando aplico zoom con CTRL+mover ratón y con la rueda peor todavía.
No se de que puede ser, pero me agobia bastante al manipular los nodos. Y no es problema de estar renderizando nada ni de la grabación del video.
He grabado un video: http://youtu.be/FZJN3C-fYD0.
	 
 - 
	
	
		
1 Archivos adjunto(s)
	
	
		Blender 2-70 release y avances
	
	
		
	Cita:
	
		
		
			
				Iniciado por 
Limite
				
			 
			Me sigue dando problemas en la ventana de nodos Blender en Cycles. Me produce saltos y lentitud cuando aplico zoom con CTRL+mover ratón y con la rueda peor todavía.
No se de que puede ser, pero me agobia bastante al manipular los nodos. Y no es problema de estar renderizando nada ni de la grabación del video.
He grabado un video: 
http://youtu.be/FZJN3C-fYD0.
 
			
		
	 
 A mi a veces me ha dado saltos, pero era por que estaba haciendo el render a la vez.
También ralentiza mucho si tienes el Viewport Shading en modo RENDERED, cada vez que mueves la vista, empieza el render de pantalla y ralentiza bastante.
También me pasa cuando hago algo con partículas, por lo que para qué no se me ralentice les desconecto desde los modificadores (Ocultar el OJO) para qué no me pase.
Y si es por cantidad de vértices o subdivisiones, voy a SCENE y activo el SIMPLIFY y le bajo el valor de subdivisiones a cero y las sombras.
Archivo adjunto 191464
-- IMÁGENES ADJUNTAS --
https://foro3d.com/attachment.php?attachmentid=191464
	 
 - 
	
	
	
		
Blender 2-70 release y avances
	
	
		Que sepáis que Brecht ha tenido un par de semanas de vacaciones y a aprovechado para poner el humo en Cycles. Así que a partir de la 2.71, fuego y humo en Cycles para todos, y todo el mundo a sacar el pirómano que lleva dentro y a quemar cosas -.
	 
 - 
	
	
	
		
Blender 2-70 release y avances
	
	
		¿Por qué cada vez qué hago girar un modelo la vista pasa automáticamente en perspectiva si estoy modelando en ortográfica? Es bastante molesto, he mirado en preferencias de usuario, pero no he visto nada. Ayuda.
	 
 - 
	
	
	
		
Blender 2-70 release y avances
	
	
		Quita el botón de autoperspective en interfaz de preferencias CTRL+ALT+U. Creo que es eso.
	 
 - 
	
	
	
		
Blender 2-70 release y avances
	
	
 - 
	
	
	
		
Blender 2-70 release y avances
	
	
		
	Cita:
	
		
		
			
				Iniciado por 
Limite
				
			 
			Quita el botón de autoperspective en interfaz de preferencias CTRL+ALT+U. Creo que es eso.
			
		
	 
 Buen Tip para quitar la autoperspectiva. Éste podría ponerse en el hilo de Trucos y Tips sobre Blender, http://www.foro3d.com/f12/trucos-tip...er-6125-7.html.
	 
 - 
	
	
	
		
Blender 2-70 release y avances
	
	
		Hablando de eso, hace poco se discutía hacer una especie de ¿Sabías que? en el splash de Blender, con algunos consejos de este tipo. Yo creo que estaría genial.
	 
 - 
	
	
	
		
Blender 2-70 release y avances
	
	
		Lo que estaría genial es que hiciesen un pequeño manual o algo así.
	 
 - 
	
	
		
1 Archivos adjunto(s)
	
	
		Blender 2-70 release y avances
	
	
		Para eso tienes el wiki. ¿no? 
 
Edito: Por si no sabes de qué te hablo:
Archivo adjunto 191815
-- IMÁGENES ADJUNTAS --
https://foro3d.com/attachment.php?attachmentid=191815
	 
 - 
	
	
	
		
Blender 2-70 release y avances
	
	
		En la wiki hace años que no me meto. Pero si la tienen actualizada para qué meter un splash sobre eso. Que se meta la gente en la wiki, más cómodo y centralizado.
	 
 - 
	
	
		
1 Archivos adjunto(s)
	
	
		Blender 2-70 release y avances
	
	
		
	Cita:
	
		
		
			
				Iniciado por 
Neo_one
				
			 
			¿Por qué cada vez qué hago girar un modelo la vista pasa automáticamente en perspectiva si estoy modelando en ortográfica? Es bastante molesto, he mirado en preferencias de usuario, pero no he visto nada. Ayuda.
			
		
	 
 Te adjunto una imagen Neo. Saludos.
Archivo adjunto 191818
-- IMÁGENES ADJUNTAS --
https://foro3d.com/attachment.php?attachmentid=191818
	 
 - 
	
	
	
		
Blender 2-70 release y avances
	
	
		Y ya de paso en la misma página pon rotate around selection o estarás perdido un tiempo.
De vez en cuando los diseñadores de Blender se aburren y nos cambian de sitio alguna cosa. Los que son principiantes que bien lo tienen que pasar.
	 
 - 
	
	
	
		
Blender 2-70 release y avances
	
	
		Lo que comenta David Bogas, es parecido a lo que tienen la mayoría de programas, por ejemplo, en el Gimp sería el Consejo del día donde hay una serie de consejos para hacer ciertas cosas. En este caso, sería sobre atajos de teclado de Blender.
La idea está bien, y creo que nos les costaría mucho el crearlo.
	 
 - 
	
	
	
		
Blender 2-70 release y avances
	
	
		A alguno le pasa qué si tiene puesto una imagen de referencia en Blender va todo más lento? (y fastidia), y si es de gran resolución peor todavía.
Edito: Y porque cada vez que en el 3d view lo pongo en material en Cycles se me las pira de este mundo? Sera mi máquina?
	 
 - 
	
	
	
		
Blender 2-70 release y avances
	
	
		Puedes tener algún BUG en el blend.
Si lo tienes INSTALADO en Windows
Prueba a borrar todas las carpetas de Blender y vuelve a hacer una instalación limpia.
Si utilizas Windows recuerda qué se crea una carpeta oculta en una ruta diferente a la de Archivos de Programa.
Si abres una ventanilla de las del tipo Ejecutar y escribes %appdata% te salen esas carpetas ocultas.
Debería de haber una carpeta qué se llama igual que la de archivos de programa, Blender FOUNDATION
La ruta sería más o menos esta, a partir de appdata.
C:\Users\NoMBREdelUSUARIO\AppData\Roaming\Blender Foundation\Blender\2.70\config
Esa carpeta es la qué guarda los cambios que has realizado en tu.blend de inicio.
Prueba a borrar todo y volver a instalar Blender con la última versión oficial.
	 
 - 
	
	
	
		
Blender 2-70 release y avances
	
	
		Y si usas Windows XP en cristiano, la carpeta es. H:\Documents and Settings\User\Datos de programa\Blender Foundation\Blender\2.70\config, o algo parecido.
	 
 - 
	
	
	
		
Blender 2-70 release y avances
	
	
		Mirando en la web información sobre Game Engines me acabo de dar cuenta de que la única parte que no están potenciando es el propio editor de juegos de Blender. ¿Se sabe si hay algo al respecto? Estaría bien que le dieran un empujón.
	 
 - 
	
	
	
		
Blender 2-70 release y avances
	
	
		Había algún proyecto pendiente. De hecho, hace poco han incluido una especie de simplify (level of detail) basado en la distancia. Puedes asignarle a un mismo objeto distintas mallas (de más a menos resolución) y van cambiando automáticamente a medida qué la cámara se aleja del objeto, para ahorrar en vértices.
Probando el nuevo nivel de detalle para él sistema Blender Game Engine - Blender 2.7.
	 
 - 
	
	
	
		
Blender 2-70 release y avances
	
	
		
	Cita:
	
		
		
			
				Iniciado por 
Neo_one
				
			 
			También han metido que si te sales sin salvar te avisa con la típica ventana informativa de Aceptar - Cancelar.
			
		
	 
 Eso ya lo tenía, sólo había qué activarlo en las preferencias.
	 
 - 
	
	
	
		
Blender 2-70 release y avances
	
	
		Ya está disponible la 2.70a.
	 
 - 
	
	
	
		
Blender 2-70 release y avances
	
	
		Ton acaba de publicar vía Twitter el Blender developer meting minutes, May 4, 2014.
http://lists, Blender.org/pipermail/...ay/043485.html.
Para mí próximo ordenador viene estupendo esa actualización de Cuda a las tolkit 6.0 compatibles con Maxwell.
	 
 - 
	
	
	
		
Blender 2-70 release y avances
	
	
		
	Cita:
	
		
		
			
				Iniciado por 
David Bogas
				
			 
			Que sepáis que Brecht ha tenido un par de semanas de vacaciones y a aprovechado para poner el humo en Cycles. Así que a partir de la 2.71, fuego y humo en Cycles para todos, y todo el mundo a sacar el pirómano que lleva dentro y a quemar cosas -.
			
		
	 
 Al hilo del tema del fuego. Estoy intentando hacer fuego y humo con la versión 2,70 en Cycles. No puedo. Por lo que dices David a partir de la 2,71 sí se podrá. El caso es que veo en YouTube tutoriales de cómo hacer fuego con la versión 2,71, pero yo me meto en la página oficial de Blender y la última versión para descargar es la 2,70. ¿Sabéis algo del tema, esta ya operativa la 2,71? Necesito hacer fuego para él proyecto que tengo entre manos. Gracias.
	 
 - 
	
	
	
		
Blender 2-70 release y avances
	
	
		Mírate este vídeo de simulación de fuego y humo.
Y lo de la 2.71, eso todavía no ha salido, puede tardar meses y no sé si vendría incorporado algo al respecto.
	 
 - 
	
	
		
1 Archivos adjunto(s)
	
	
		Blender 2-70 release y avances
	
	
		Justo ese tutorial es el que estaba haciendo antes de publicar mi duda. Y es que, al hacerlo tengo el mismo problema con el Addon que este usuario:
Archivo adjunto 193270
Me salía todo naranja, y después de intentarlo varias veces, lo dejé por imposible.
Pero antes hice éste varias veces, y me he rayado un montón con él porque hago todo lo que dice en cuanto a los nodos del material y, sin embargo, en el vídeo se renderiza bien y a mí no me sale el fuego. Dejo aquí el link, por eso pensé que igual era el 2,71 (y porque lo dice el título del tutorial, aunque luego en el vídeo se aprecia qué es el 2.70):
https://www.youtube.com/watch?v=oSiV5gg_lCs.
-- IMÁGENES ADJUNTAS --
https://foro3d.com/attachment.php?attachmentid=193270
	 
 - 
	
	
	
		
Blender 2-70 release y avances
	
	
		Esas versiones son compilaciones que se van haciendo, antes de sacar la final.
La final ya será la 2.71 (o no sé si puede ser otro número)
Se descagan desde http://graphicall.org/
Creo que van por la 2.70.5.
Son de prueba, por lo que pueden dar algún fallo.
	 
 - 
	
	
	
		
Blender 2-70 release y avances
	
	
		Ya decía yo. Bueno, entonces me esperaré a qué saquen la versión oficial. Gracias Solimán.
	 
 - 
	
	
	
		
Blender 2-70 release y avances
	
	
 - 
	
	
	
		
Blender 2-70 release y avances
	
	
 - 
	
	
	
		
Blender 2-70 release y avances
	
	
		Descargada y probandola.
Gracias.
	 
 - 
	
	
	
		
Blender 2-70 release y avances
	
	
		Una pregunta. Que diferencia hay con las testbuild, las RC, las alpha y las beta. Porque mola ayudar a probar Blender, pero estando en medio de un proyecto, me da cierta cosa. ¿Ya se puede usar efectos de humo como con el interno?
	 
 - 
	
	
	
		
Blender 2-70 release y avances
	
	
		
	Cita:
	
		
		
			
				Iniciado por 
Limite
				
			 
			Una pregunta. Que diferencia hay con las testbuild, las RC, las alpha y las beta. Porque mola ayudar a probar Blender, pero estando en medio de un proyecto, me da cierta cosa. ¿Ya se puede usar efectos de humo como con el interno?
			
		
	 
 Puedes probar el humo, con este archivo.
http://www.pasteall.org/blend/27990
http://wiki.Blender.org/index.php/De...es/2.71/Cycles.
Lo de los diferentes nombres, son para saber cómo esta de avanzado el proyecto.
Ahora me parece que lanzan la testbuild y después la RC (candidatas a lanzamiento definitivo)
BUGS (errores), siempre puede haber, de hecho, para eso se lanza primero una de prueba, por si hay algún fallo y es detectado por los que las prueban.
y se manda el error a https://developer, Blender.org/manip...ct/2/type/Bug/ o https://developer, Blender.org/.
De todas formas, creo que lo del humo y fuego para Cycles lo van a retocar un poco.
	 
 - 
	
	
	
		
Blender 2-70 release y avances
	
	
		Ya están disponible las primeras Reléase Candidate para la 2.71: http://download.blender.org/release/Blender2.71/.
Vamos a ir probando.
	 
 - 
	
	
	
		
Blender 2-70 release y avances
	
	
		Baking en Cycles. :
Unos pocos vídeos. Aquí efectos de transición en F-curves, trazos texturizados para él Freestyle, interesante.
Y por fin, después de 15 años, aristas suaves y No suaves en la misma malla, sin usar el modificador splitEdge.
	 
 - 
	
	
	
		
Blender 2-70 release y avances
	
	
		
	Cita:
	
		
		
			
				Iniciado por 
Klópes
				
			 
			Baking en cyles. :
			
		
	 
 Lo esperaba como agua de Mayo. Y me encanta el nuevo splash.
	 
 - 
	
	
	
		
Blender 2-70 release y avances
	
	
		Otro avance muy esperado: detalle relativo al tamaño de la vista, para la topología dinámica del Sculpt.
	 
 - 
	
	
		
1 Archivos adjunto(s)
	
	
		Blender 2-70 release y avances
	
	
		Este Splash se parece al juego del OGame, :078:078:
Archivo adjunto 195003
-- IMÁGENES ADJUNTAS --
https://foro3d.com/attachment.php?attachmentid=195003
	 
 - 
	
	
	
		
Blender 2-70 release y avances
	
	
 - 
	
	
	
		
Blender 2-70 release y avances
	
	
		Descargado, y probando.
Gracias.
	 
 - 
	
	
	
		
Blender 2-70 release y avances
	
	
		Buenas. Tengo entendido que podéis descargaros cada día la última desde:
http://builder, Blender.org/download/.
Sin necesidad de esperar al anuncio de la oficial, además estas vienen con bastantes addons. Saludos.
	 
 - 
	
	
	
		
Blender 2-70 release y avances
	
	
		
	Cita:
	
		
		
			
				Iniciado por 
Asticles
				
			 
			Buenas. Tengo entendido que podéis descargaros cada día la última desde:
http://builder, Blender.org/download/.
Sin necesidad de esperar al anuncio de la oficial, además estas vienen con bastantes addons. Saludos.
 
			
		
	 
 Gracias, lo sabemos La idea es participar en la detección de bugs descargando y probando la Reléase Candidate oficial para reportar los fallos.
La qué tú dices viene bien para saciar el vicio de testear novedades.
	 
 - 
	
	
	
		
Blender 2-70 release y avances
	
	
		Ok,:P.
Por cierto, ¿dónde reportais los bugs? Saludos.
	 
 - 
	
	
	
		
Blender 2-70 release y avances
	
	
		
	Cita:
	
		
		
			
				Iniciado por 
Asticles
				
			 
			Ok,:P.
Por cierto, ¿dónde reportais los bugs? Saludos.
			
		
	 
 En esta página vienen los enlaces, pero hay que ser muy preciso y estar seguro de que es un BUG, pues de lo contrario, en vez de ayudarlos los puedes liar aún más de lo que ya están, :097:
http://archive, Blender.org/developm...bug/index.html.
http://www.blendernation.com/2013/09...gs-in-Blender/
	 
 - 
	
	
	
		
Blender 2-70 release y avances
	
	
		Bueno, ¿pues podríais confirmar si es un bug que en la ventana de UVWMap y con Snap a vértice activado, si clicas la A mientras haces un grab de un vértice, el Blender peta? Puse un mensaje de esto en Blendernation, pero pasaron olímpicamente. Saludos.
	 
 - 
	
	
		
1 Archivos adjunto(s)
	
	
		Blender 2-70 release y avances
	
	
		Pues creo que no. Acabo de hacer una prueba y si he entendido bien, creo que no.
De todas formas, se tendría que poner con que versión te pasa, si solo te pasa con esa o con todas, el sistama operativo, datos del ordenador, etc.
A eso es lo que me refiero cuando piden datos muy concretos.
Subo un video para ver si es eso a lo que te refieres.
La letra A no sale en el visor, pero la estoy presionando varias veces para ver si se produce ese error.
-- IMÁGENES ADJUNTAS --
https://foro3d.com/attachment.php?attachmentid=195212
	 
 - 
	
	
		
1 Archivos adjunto(s)
	
	
		Blender 2-70 release y avances
	
	
		Gracias por el interés Solimán.
No es exactamente esto, te subo el video, se corta al final, claro, cuando pulso la letra A para sacar el punto medio entre otros 2.
Me ha pasado desde hace muchas versiones, está en concreto es la buildbot.
Gracias.
-- IMÁGENES ADJUNTAS --
https://foro3d.com/attachment.php?attachmentid=195213
	 
 - 
	
	
	
		
Blender 2-70 release y avances
	
	
		Por cierto, seguro que ya lo sabes, pero puedes grabar videos con Alt+F3
http://wiki.Blender.org/index.php/Do...als/Screncasts
:P.
	 
 - 
	
	
	
		
Blender 2-70 release y avances
	
	
		Si que peta, aunque estos sería mejor abrir un mensaje nuevo, pues este es solo para las salidas de nuevas versiones. Saludos.
	 
 - 
	
	
	
		
Blender 2-70 release y avances
	
	
		Listas las releases de Linux y OSX. Supongo que en pocas horas saldrá el resto del horno: http://ftp.nlug.nl/pub/graphics/Blen...e/Blender2.71/.
	 
 - 
	
	
	
		
Blender 2-70 release y avances
	
	
		Gracias por la información.
Descargando. 75%.
	 
 - 
	
	
	
		
Blender 2-70 release y avances
	
	
 - 
	
	
	
		
Blender 2-70 release y avances
	
	
		
	Cita:
	
		
		
			
				Iniciado por 
Shazam
				
			 
			
			
		
	 
 Gracias, pero, ¿porqué ese enlace y no el oficial? 
http://www.blender.org/download/
Saludos y nos vemos en el nuevo hilo. :078:.
	 
 - 
	
	
	
		
Blender 2-70 release y avances
	
	
		
	Cita:
	
		
		
			
				Iniciado por 
Soliman
				
			 
			
			
		
	 
 Gracias Solimán, cuando lo publiqué no habían actualizado aún Blender.org.